扫描打开手机站
随时逛,更方便!
当前位置:首页 > 娱乐星闻

后悔都来不及!中方反制美国后,美盟友亏6亿,也要把订单给中国

时间:2025-10-16 18:16:39 来源:云上乌托邦 作者:云上乌托邦



本文陈述所有内容皆有可靠信息来源,赘述在文章结尾

前言

10月14日,中方两大反制措施同步落地,对美国相关船舶开征高额特别港务费,同时拉黑韩国韩华海洋的美国子公司。

这让美国的核心盟友、五眼联盟成员国新西兰突然“倒戈”,宁可认赔6.71亿纽币(约合3.3亿美元)的沉没成本,也要撕毁与韩国的合作协议,把价值数十亿的渡轮订单双手奉上给中国企业。



这波操作让白宫彻底坐不住了!特朗普对着内阁官员破口大骂,却丝毫改变不了既定事实。

究竟是什么让新西兰甘愿背负“背叛盟友”的骂名?中方的反制为何能精准戳中美国及其追随者的要害?



美方“发难”

事情的起因还要从美国那场野心勃勃的“造船业复兴计划”说起,眼看中国造船业连续15年霸占全球三大核心指标榜首,2024年新订单占比更是飙升至72%,美国彻底坐不住了。

为了遏制中国,重振本土造船业,美方炮制了所谓的301调查,理由竟是中国造船业的主导地位“不合理”,这套说辞背后是美国五大工会的联名请愿,他们试图把本土产业衰落的锅甩给中国。

随后美方出台三重打压措施,对中国船舶运营商和中国建造的船舶征收高额费用,分阶段要求美国货物必须由美国船旗船舶运输,甚至盯上了中国的LOGINK航运平台,计划限制数据访问并调查所谓的“反竞争行为”。



为了壮大声势,美国还拉上了韩国当“帮手”,推出“让美国造船业再次伟大”的合作计划。

韩国韩华海洋等企业积极响应,不仅在美国设立子公司承接业务,还为美方的301调查提供数据支持,甚至参与美军军舰零部件的制造。

美方本以为这套“组合拳”能打垮中国造船业,却没料到自己的盟友先扛不住了,新西兰的iRex渡轮项目,就是这场博弈中最典型的牺牲品。



新西兰为何选择中国?

时间回到2017年,新西兰启动iRex项目,计划建造两艘公铁两用渡轮替换老旧船只,还配套升级两个港口。

在美方的撮合下,新西兰首选美国未果后与韩国现代尾浦造船厂签约,2018年时单船预算仅7.75亿纽币,可短短三年就涨到14.5亿纽币。

到了2023年,新西兰财政部发出警告,最终预算可能突破40亿纽币。



更离谱的是,直到2025年新西兰撤销订单时,花了6亿多纽币居然只造出了一块船底板,连船的影子都没见着,只剩下一张效果图。

新政府一上台就果断止损,光是赔付韩国的违约金就达1.44亿纽币,负责该项目的铁路部长气得脸色发白。

而此时韩国总统还在大言不惭地宣称要与美国共创“造船业奇迹”,这番说辞在新西兰看来无比讽刺。



就在新西兰陷入两难之际,中国造船业的硬实力进入了他们的视野。

与韩美合作的低效高耗形成鲜明对比,中国广船国际承诺三年内就能完成两艘200米长的公铁两用渡轮建造,2029年即可交付。

更关键的是,中国拥有完整的造船产业链,船用材料实现自给自足,成本完全可控,不会出现韩美合作那种“一年一个价”的乱象。

对于已经吃够亏的新西兰来说,这无疑是最稳妥的选择,更何况选择中国还能为新政府提升政治影响力,摆脱之前项目失败的负面标签。



即便顶着“背叛五眼联盟”的压力,新西兰也毫不犹豫地做出了理性抉择,新西兰的“倒戈”并非一时冲动,而是看清了全球造船业的真实格局。

如今中国造船业占据全球总量的一半以上,在集装箱船、油轮等领域的订单份额分别超过80%和70%。

即便在韩国长期垄断的液化天然气船等高端市场,沪东中华、大船集团等中国企业也已跻身顶尖行列。



反观美国,商用船占比不足1%,产业空心化严重,高端技术人才缺口达3万人,核心零部件还要依赖进口。

美韩的合作本就是“强扭的瓜”,韩国虽然在常规商船领域有一定基础,但大型特种船舶制造技术欠缺。

再加上美国对韩国加征稀土、特种钢材等原材料关税,进一步推高了造船成本,新西兰项目的烂尾早已注定。



中方反制后,美盟友遭殃

中方针对美方的反制措施,更是让美韩合作的处境雪上加霜。

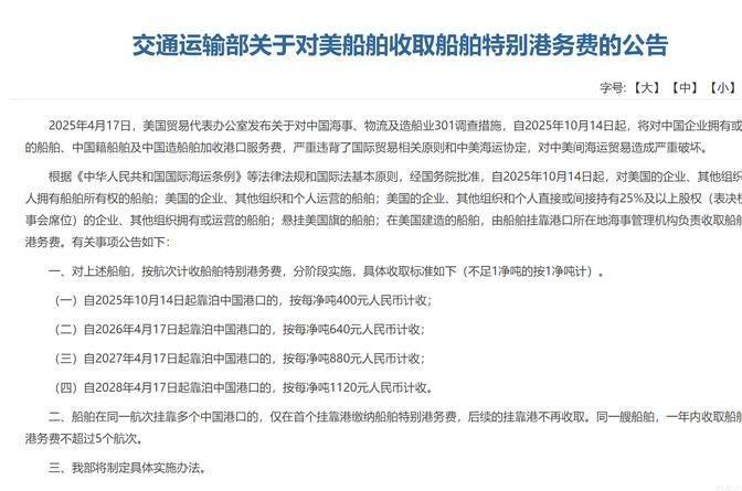
10月14日起实施的特别港务费,当前标准为每净吨400元,2028年将涨至1120元,每艘船一年最多征收5次。

这一措施直接让全球船东对美国制造的船舶望而却步,毕竟中国对外贸易占全球14.2%,超过60%的商船都要参与中国市场的运输,没人愿意承担高额港口成本。

而对韩华海洋美国子公司的制裁,更是精准打击了美韩合作的供应链。



韩国造船业高度依赖中国原材料,去年从中国进口了104亿美元的钢铁,占其钢铁进口总量的一半,其中70%用于造船,韩华等大船厂20%的船用钢板都来自中国。

制裁实施当天,韩华集团股价就暴跌8%以上,其参与的美国液化天然气运输船项目因缺料陷入工期延误,预计额外成本增加15%。



美方的单边主义政策不仅没能遏制中国,反而让自己和盟友陷入困境,欧盟跟随美国对中国加征关税后,汽车企业在华市场份额从18%降至11%,损失超过200亿欧元。

澳大利亚取消与美国合作的巡逻艇项目,转而向中国订购,因为中国报价低40%且交付周期缩短一半。

就连美国本土企业也深受其害,80%的企业股票下跌,苹果、微软这样的巨头都扛不住,更别提中小型商家。



美方试图通过技术封锁和贸易打压维持霸权,却忽视全球化时代产业实力才是核心竞争力。中国造船业在美方的持续打压下不仅没有衰落,反而在技术创新上不断突破。

M350型浮式油船等“巨无霸”产品惊艳全球,智能船舶系统实现全自动化控制,这些成就都不是靠封锁就能阻挡的。



值得注意的是,中方的反制始终坚守法律底线,依据《中华人民共和国国际海运条例》《中华人民共和国反外国制裁法》等法规行事,并且保持开放沟通的姿态。

自2024年3月以来,中方与美方开展多轮沟通,多次敦促美方停止甩锅,秉持“打,奉陪到底;谈,大门敞开”的原则,这种有理有节的应对,赢得了国际社会的广泛理解。

全球前20大航运公司,已有12家明确表示将减少美国制造船舶的采购量,希腊船王奥纳西斯集团更是将10艘超大型油轮的订单从美国转至中国大连造船厂,合同金额达80亿美元。



结语

美国靠着单边主义把太多行业压到谷底,不仅自身深受其害,还让盟友成为“冤大头”。

新西兰亏了6亿纽币却及时止损,而那些继续跟随美国政策的国家,可能面临更大的损失。这场围绕造船业的博弈,再次证明了一个道理:合作不是看谁关系好,而是看谁有真实力。



参考资料:
看看新闻Knews:2025-10-15,《砸了27亿后韩企5年造不出船 新西兰选择中国船厂》