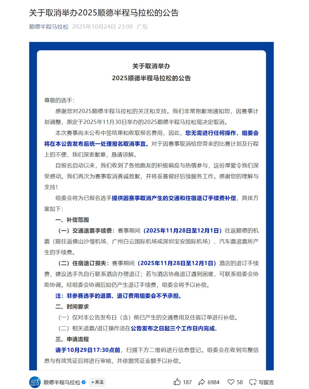
10月24日23时,顺德半程马拉松组委会正式发布通告,宣布因赛事计划调整,原定于2025年11月30日举办的2025顺德半程马拉松赛事将取消。这一决定引发了众多参赛选手的关注。

根据公告内容,由于赛事尚未公布中签结果,也未收取报名费用,组委会将在公告发布后统一处理报名取消事宜。同时,组委会承诺将为已报名选手提供在本公告发布日(含)前已产生的交通费用及住宿订单补偿,以减轻选手的经济损失。
具体补偿方案包括:赛事期间(2025年11月28日至12月1日)往返顺德的机票(限往返佛山沙堤机场、广州白云国际机场或深圳宝安国际机场)以及汽车票退票所产生的手续费。这一举措旨在确保选手在赛事取消后,能够尽量减少因退票产生的额外费用。
对于赛事期间的酒店退订手续费,组委会建议选手先自行联系酒店办理退订。若与酒店协商退订遇到困难,选手可联系组委会协助协调。经组委会协调后如仍产生退订手续费,组委会将予以补偿,以进一步保障选手的权益。
组委会特别要求,相关退票/退订操作须在公告发布之日起三个工作日内完成。参赛选手需在10月29日17:30点前,扫描官方二维码进行信息登记,以便组委会及时处理相关事宜。需要注意的是,对于非参赛选手的退票、退订费用,组委会表示不予承担。
据了解,顺德半程马拉松首届举办于2023年,本年度为第三届。原定于11月30日7:30在佛山市顺德区举办,原定赛事总规模15000人,设置21.0975公里的半程马拉松和以及约5公里的欢乐跑两项赛事。此次赛事取消,无疑让众多期待参与的跑友感到遗憾。

往届赛事现场 图源:顺德文旅
采写:南都N视频记者 唐宇松