
【一周刺猬深度观察】
CBA新赛季惊现"第五节":潜力赛制度即将落地实施
距离2025-26赛季CBA联赛开幕不足一月,一项颠覆性改革引发业界热议——CBA潜力赛制度正式进入实施阶段。这项被外界戏称为"第五节"的赛制创新,既是接轨FIBA每节10分钟规则的配套措施,更承载着联赛培养新生力量的战略考量。
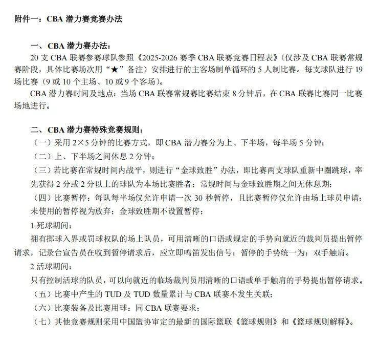
根据最新公布的竞赛规程,新赛季将采用国际篮联标准的每节10分钟赛制。为平衡赛事时长与商业价值,联赛管理方创造性地推出"40+10"模式:在常规40分钟比赛结束后,增设10分钟潜力赛作为附加时段。

潜力赛采用2×5分钟上下半场制,设置独特决胜机制:若常规时间战平,将通过"金球致胜"方式决出胜负——双方中圈跳球后,率先取得2分或以上的球队直接获胜。这种三人篮球式的决胜规则,显著提升了比赛悬念与观赏性。
参赛资格方面实行严格限制:仅允许当场比赛报名但未首发的国内球员参赛,各队可额外增补2名非12人名单球员。外援全面禁赛,客队拥有规则启动优先权,主队需被动响应。
针对可能出现的突发状况,规程设置补充条款:当一方出现伤病、技术犯规驱逐(累计5次犯规除外)或停赛等情况时,可补充国内首发球员参赛,此时对方有权等量调整阵容。这种动态平衡机制既保障了比赛完整性,又避免实力过度失衡。

潜力赛成绩采用"双轨制"计算:常规赛与潜力赛积分独立核算,但在特定排名场景下产生关键影响。具体规则如下:
两队同分时:
1. 优先比较常规赛相互胜负关系
2. 次比潜力赛积分
3. 再比相互间得失分率
4. 最后比总得失分率
多队同分时:
1. 优先比较常规赛相互胜场率
2. 次比潜力赛积分
3. 再比相互间得失分率
4. 最后比总得失分率

这项创新制度引发三重思考:
1. 锻炼价值存疑:球员经历近两小时观战后,仅参与10分钟高强度对抗,能否达到预期训练效果?
2. 阵容配置困境:在外援4节4人次政策下,12人名单通常包含4外援+8国内球员。当2名外援占据首发,3名国内球员担任首发后,剩余主力轮换球员是否需要参与无关胜负的潜力赛?
3. 球队差异显著:青年军与争冠球队对潜力赛的态度可能截然不同,年轻球员储备丰富的球队或将获得更大红利。

您如何看待潜力赛制度?哪些类型的球队将从中受益?欢迎在评论区留下您的专业见解!
(本文数据来源:CBA联赛官方竞赛规程)
