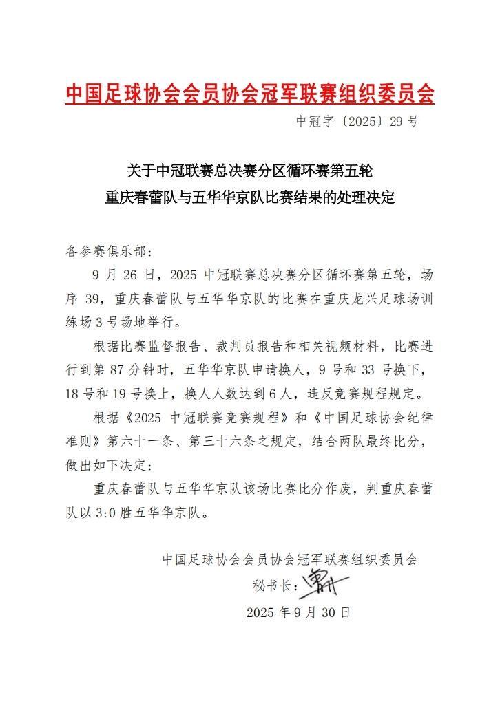
北京时间9月30日,中冠组织委员会正式发布公告,确认五华华京队在与重庆春蕾的比赛中因换人人数严重违规,被判罚0-3负。这场原本以3-1领先的比赛,因球队的业余操作痛失三分,引发广泛关注。

事件发生在中冠决赛阶段分组赛第5轮。五华华京队在第68分钟和第77分钟连续两次换人,每次均同时更换两名球员。根据竞赛规程,单场比赛换人上限为5人,但此时球队已用完4个名额,仅剩1个换人机会。


第87分钟,五华华京队再次发起换人,同时换下19号李宇平(替换33号周铭灏)和18号吴琦豪(替换9号张帅)。此次操作后,球队累计换人达6人,明显超出规定上限。

令人意外的是,当值裁判组未在换人时发现违规,两名新上场球员均被允许参赛,现场广播也正常播报了换人信息。直到第91分钟比赛暂停期间,裁判组才察觉问题,紧急要求18号吴琦豪下场,并重新派9号张帅登场。此时吴琦豪已踢满4分多钟。

对手重庆春蕾队第一时间提出质疑,并在赛后正式申诉,要求中冠组委会彻查此事。组委会经核实后认定五华华京队违规属实,依据竞赛规则判定原3-1赛果无效,改判为0-3负。

此次判罚导致积分榜发生剧变:五华华京队被扣3分后积8分,跌至小组第三;重庆春蕾队则加3分升至小组第二。这一事件再次凸显了比赛规则执行的重要性,也为各队敲响了警钟。