扫描打开手机站
随时逛,更方便!
当前位置:首页 > 赛场风云

上海网球大师赛女球迷酒后扰乱秩序被处罚,警方呼吁文明观赛

时间:2025-10-02 14:06:04 来源:新京报 作者:新京报

10月1日晚,上海市公安局闵行分局发布警情通报,披露了一起在ATP1000上海网球大师赛期间发生的扰乱赛场秩序事件。

2025年10月1日16时许,在旗忠网球中心观赛期间,46岁女性观众谢某某酒后持续大声喧哗,严重扰乱赛场秩序,导致比赛一度暂停。现场民警在多次劝阻无效后,依法将其带离现场,并对其予以行政处罚。

警方特别提醒:在大型赛事活动期间,请广大观众自觉遵守公共秩序,文明观赛。对于任何扰乱赛场秩序、影响赛事正常进行的违法行为,公安机关将依法严肃处理。

据极目新闻此前报道,10月1日ATP1000上海网球大师赛赛场上,一名女球迷因多次尖叫干扰比赛,被安保人员抬出场。


▲女球迷在看台上扭动

根据多名网友拍摄的视频显示,这名身着背心的女球迷在看台上多次发出尖叫声,并且对着几米之外的安保人员做出挑衅动作。随后,多名安保人员上前试图控制她,但她仍在尖叫挣扎,最终被抬出了看台。


▲女球迷被抬出场

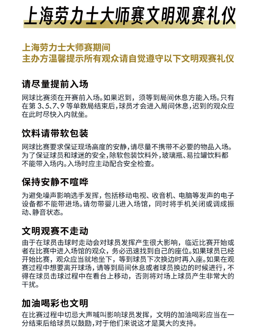
记者注意到,早在9月24日,“上海劳力士大师赛”官方微博就曾发布观赛礼仪指南,其中明确强调了保持安静不喧哗、文明观赛不走动、加油喝彩也需文明等注意事项。

来源 @警民直通车-闵行 极目新闻

值班编辑 王丹妮