2025年10月1日,中国足球职业联赛联合会(简称“中足联”)官方网站发布《关于更正足联纪字(2025)78号处罚决定的决定》,宣布撤销对南京城市足球俱乐部队球员王夕杰的停赛处罚。这一决定标志着中足联成立后首次对已开出的罚单进行更正,引发足球界广泛关注。
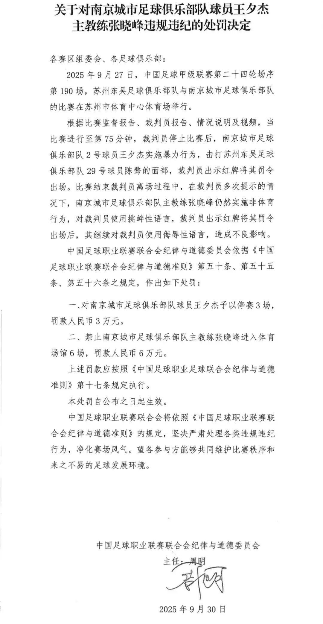
事件源于2025年9月27日进行的中甲联赛第二十四轮场序第190场比赛,苏州东吴足球俱乐部队与南京城市足球俱乐部队在苏州市体育中心体育场展开对决。根据比赛监督报告、裁判员报告、情况说明及视频资料,中足联纪律与道德委员会最初依据《中国足球职业联赛联合会纪律与道德准则》第五十条、第五十五条、第五十六条之规定,作出足联纪字(2025)78号处罚决定。

据9月30日公布的处罚决定显示,比赛进行至第75分钟时,南京城市队2号球员王夕杰在裁判员停止比赛后实施暴力行为,击打苏州东吴队29号球员陈骜面部,被裁判员出示红牌罚令出场。比赛结束后,南京城市队主教练张晓峰在裁判员多次提示下仍实施非体育行为,对裁判员使用挑衅性语言,被出示红牌后继续使用侮辱性语言,造成不良影响。基于此,中足联最初决定对王夕杰处以停赛3场、罚款3万元的处罚,对张晓峰处以禁止进入体育场馆6场、罚款6万元的处罚。
然而仅隔一天,中足联根据中国足球协会裁判委员会评议组于10月1日发布的评议结果,依据《中国足球职业联赛联合会纪律与道德准则》第一百零八条之规定,对原处罚决定作出更正:
一、撤销对南京城市足球俱乐部队球员王夕杰停赛3场、罚款人民币3万元的处罚决定。
二、维持禁止南京城市足球俱乐部队主教练张晓峰进入体育场馆6场、罚款人民币6万元的处罚决定。
上述罚款将按照《中国足球职业联赛联合会纪律与道德准则》第十七条规定执行。

此次处罚更正源于裁判委员会评议组对比赛争议的重新认定。有法律界人士指出,根据国际足联相关规定,暴力行为与侮辱裁判行为在处罚尺度上存在本质差异,此次更正体现了中足联在纪律裁定上的审慎态度。
据悉,中足联于2025年1月正式成立,是由境内从事男子职业足球相关工作的单位和个人自愿结成的全国性、联合性、非营利性社会组织。此次撤销罚单的决定,被网友评价为“纠错及时”“与国际接轨”,更有球迷指出:“红牌撤销不了,但是停赛可以撤销,这在五大联赛也是常见操作,说明足协有进步。”
此次事件不仅创造了中足联历史上的“首次”,也为国内足球纪律裁定提供了新的参考案例。随着中足联治理体系的不断完善,类似争议的解决机制或将更加规范化、透明化。