扫描打开手机站
随时逛,更方便!
当前位置:首页 > 赛场风云

十五运会羽毛球决赛10月深圳开赛,免费预约观赛指南

时间:2025-10-12 22:09:27 来源:南方都市报 作者:南方都市报

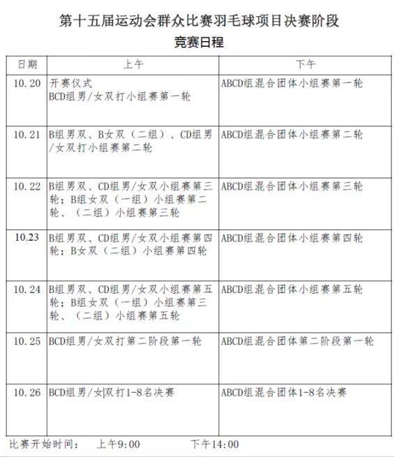
10月20日至10月26日,第十五届全国运动会群众比赛羽毛球项目决赛即将在深圳市体育中心体育馆盛大启幕。这场备受瞩目的体育盛会,不仅汇聚了全国顶尖的羽毛球爱好者,更将为观众呈现一场精彩纷呈的羽毛球对决。



据悉,本次赛事特别实行实名制预约,免费向公众开放观赛。目前,预约通道已经全面开启,想要亲临现场感受羽毛球魅力的观众,千万不要错过这一难得的机会。

关于预约,需要了解以下关键信息:预约开放时间为10月11日至10月21日,且不提供当天比赛的票务预约服务。每场比赛开始前5天,预约通道将准时关闭。因此,观众需提前规划好观赛时间,及时完成预约。

赛事实行严格的实名观赛制度,入场时观众需携带预约时填写的有效身份证件,以便工作人员进行核验。观众将从深圳市体育中心体育馆南广场检票口入场,经过验票(电子核销)和安检后,根据现场指引进入相应的观赛区域。

如此精彩的赛事,怎能错过?赶快行动起来,扫描下方二维码进行预约,一起见证这场羽毛球盛宴的精彩瞬间吧!

采写:南都N视频记者 王睦广

猜你喜欢