扫描打开手机站
随时逛,更方便!
当前位置:首页 > 赛场风云

张呈栋辱骂边裁被罚:西海岸俱乐部重罚停薪停训停赛并罚款5万

时间:2025-10-18 19:31:40 来源:奥拜尔 作者:奥拜尔

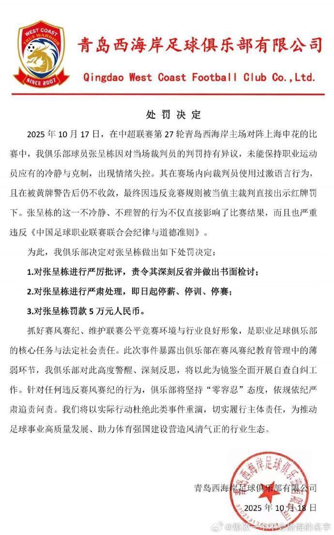
周六,青岛西海岸足球俱乐部正式对外宣布,对旗下球员张呈栋实施严厉处罚,包括停薪、停训、停赛,并处以5万元人民币的罚款。这一决定源于张呈栋在近期一场对阵上海申花的比赛中,因辱骂边裁而被主裁判直接出示红牌罚下。



比赛进行到第45分钟,边裁举旗示意越位后,张呈栋情绪失控,长时间对边裁进行辱骂。尽管主裁判先出示了黄牌警告,但张呈栋并未收敛,继续其不当言行,最终被主裁判直接出示红牌罚出场外。张呈栋也因此成为该场比赛中第二位被红牌罚下的西海岸球员,球队因人员减少而最终主场失利。





西海岸俱乐部在官方公告中明确指出:“张呈栋因对当场裁判员的判罚持有异议,未能保持职业运动员应有的冷静与克制,出现情绪失控。其在赛场内向裁判员使用过激语言行为,且在被黄牌警告后仍不收敛,最终因违反竞赛规则被当值主裁判直接出示红牌罚下。张呈栋的这一不冷静、不理智的行为不仅直接影响了比赛结果,而且也严重违反了《中国足球职业联赛联合会纪律与道德准则》。”



针对张呈栋的违规行为,西海岸俱乐部宣布了具体的处罚措施:“1.对张呈栋进行严厉批评,责令其深刻反省并作出书面检讨;2.对张呈栋进行严肃处理,即日起停薪、停训、停赛;3.对张呈栋罚款5万元人民币。”

同时,西海岸俱乐部也表达了对此次事件的深刻反思:“此次事件暴露出俱乐部在赛风赛纪教育管理中的薄弱环节,我俱乐部对此高度警醒、深刻反思,将以此为镜鉴全面开展自查自纠工作。针对任何违反赛风赛纪的行为,俱乐部将坚持零容忍态度,依规依纪严肃追责问责。”

猜你喜欢