扫描打开手机站
随时逛,更方便!
当前位置:首页 > 赛场风云

特朗普政府中计?中美港务费博弈:中国免除费用一箭三雕

时间:2025-10-19 18:29:46 来源:沈言论 作者:沈言论

10月14日,中美海上博弈开启新篇章,新一轮较量拉开帷幕。



同日,中美分别出台针对彼此船舶的新港务费政策,引发全球关注。

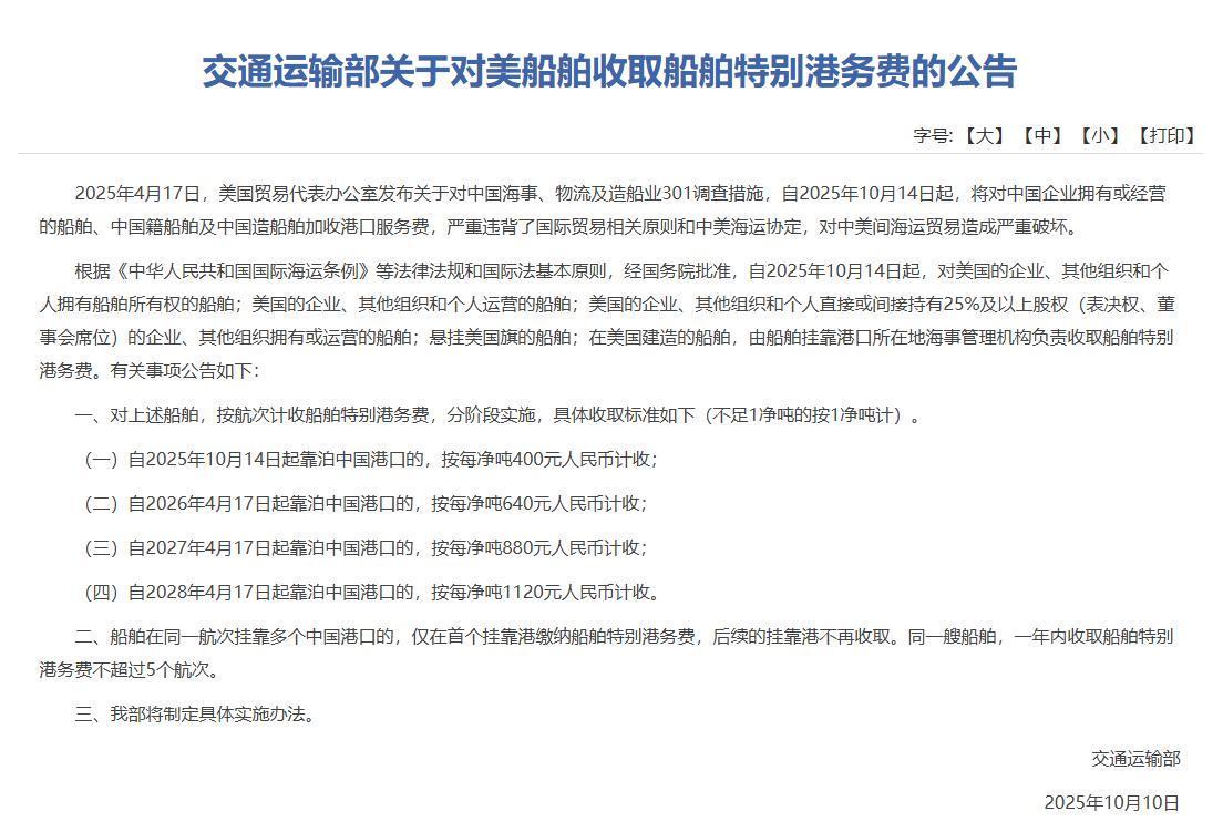
美国海关与边境保护局发布公告,对中国拥有、运营或建造的船只开征特别费用。中方迅速推出反制措施,宣布对美国船只征收逐年递增的港务费,这一来一往,看似对等,实则暗藏玄机。



就在众人以为这只是一场简单的对等制裁时,中国的一条“细节规定”瞬间引发全球航运业的高度关注。中国宣布,只要是中国制造的船舶,即便被美国买走,也可免除在中国港口的特别港务费;来中国修船的外国空船,同样享受豁免待遇。这一政策,让不少人恍然大悟,中国并非简单反击,而是在规则设计上打出了一套精妙的组合拳。



在这场看似对等的交锋中,中国成功掌握主动权,还顺势给美国的造船业和航运资本设下“陷阱”。特朗普政府眼看着政策落地,才惊觉自己可能已落入中方的“套路”,这让美国船东叫苦不迭。

美国方面的政策并不复杂。根据海关与边境保护局的公告,从10月14日起,凡是中国公司拥有或运营的船舶,每净吨要交50美元;如果是中国建造的船,每净吨收18美元,或者按每个集装箱收120美元。汽车运输船和滚装船按每净吨14美元计费。这些费用听起来不高,但船舶是大吨位的货运工具,一艘10万吨的货船靠一次岸,都要交上几百万美元。



以中国的中远海运集团和东方海外这两家在全球航线中占据重要地位的公司为例,仅他们两家的新增成本就超过了15亿美元。这些额外成本最终不会停留在航运公司手里,而是会被转嫁到货主身上,货主再转嫁给零售商,最终的结果就是美国消费者买到的商品更贵。

特别是当前美国通胀本就高企,这笔港务费无疑是火上浇油。美国原本想用这个政策打压中国的海运产业,但结果很可能是搬起石头砸了自己的脚。



而中国的反制措施确实令人眼前一亮。中方宣布,对美国拥有、运营、建造的船只征收特别港务费,起始标准是每净吨400元人民币,后续每年递增,到2028年将涨到每净吨1120元。这意味着,一艘10万吨的美籍货船在2028年进入中国港口时,单次就要缴纳超过1亿元人民币的港务费,这个数字对于任何一家航运公司来说,都是沉重的负担。

特别是中国作为全球第一工业国,很多航运公司根本绕不开中国的港口,如果不进中国港口就意味着放弃巨大的市场份额。



但中方的政策并没有就此止步。在这份政策中,有一条特别的豁免规定,只要是中国建造的船舶,无论是哪国拥有、运营,都可以免除港务费,只要是来中国进行维修的空载船舶,也可以免除港务费。这一条看似只是人性化安排,实际上却极具战略意味。

这意味着哪怕是美国的航运公司,只要使用的是中国制造的船舶,就可以节省下每年高达几千万甚至上亿元的港务成本。这个细节直接打中了美国造船业的要害。特朗普政府近年来一直试图扶持本国造船产业,推出了一系列补贴和保护措施,目的就是要缩小与中国在造船行业的巨大差距。



但现实是,中国的造船能力早已遥遥领先,美国想追赶几乎不可能。根据国际船舶组织的数据,中国一年建造的船只数量是美国的两百多倍,这本来就是一场实力悬殊的竞争,现在再加上港务费的政策差异,全球航运公司在购船时自然更倾向于选择中国制造的船舶。

其实不光是新船,连修船业务也成了这场博弈的一部分。美国的修船能力本来就有限,很多船厂设备老旧、工人短缺,连自家的航母撞了之后修了八个月都没修好,商用货船就更难指望了。

而中国的修船产业不仅技术成熟,效率也高,很多国家的船东早就习惯于把船开来中国维修,现在中方又通过豁免港务费的方式鼓励来华维修,这对全球船东来说无疑是双赢,既省钱又高效。



对于那些不愿被中美博弈殃及池鱼的中间国家船东来说,中方政策也留了回旋的余地。只要船是中国建的,或者是空船来中国修理,就可以避开高额港务费,这就为他们提供了一个折中的选择。很多原本担心被夹在中美之间进退两难的航运公司,现在也可以通过采购中国造船或者安排维修业务的方式,巧妙避开政策风险。

更值得注意的是,中方政策还对那些由美国资本直接或间接持股超过25%公司运营的船只征收港务费,这一条的影响更深远。虽然美国造船业不发达,但美国的资本却广泛控制着全球大量船舶的运营权。像在干散货、油轮、集装箱运输等领域,美国资本的存在感非常强,这一政策也就意味着,即便船注册在其他国家、悬挂别国国旗,只要背后有美国资本的影子,也逃不过中方的征费。



这就出现了一个新的趋势,那就是全球航运公司为了避免被贴上“美资”标签,开始逐步调整股东结构,减少美国资本的占比。类似的情况其实在全球高科技领域已经上演过,比如芯片和半导体产业,为了避开美国出口管制,不少企业开始“去美化”,现在这一趋势正在航运领域重演。



其实早在十多年前,美国就曾因所谓“国家安全”问题阻止中远海运收购海外码头项目,后来又限制中国船只进入特定港口,但每一次博弈下来,中国总能通过灵活调整策略,逐步化解风险。这一次的港务费政策,就是一个典型例子,并不是一味对抗,而是通过设定一套更吸引人的规则,让对方在无形中陷入两难。



特朗普原本想给中国“上一课”,结果自己反而成了被“上课”的对象。这场看似普通的港务费政策之争,背后其实藏着深层次的产业竞争和资本博弈,谁能更灵活,谁就能在这场没有硝烟的较量中占上风。



特朗普这一次,确实可能是下了一步“臭棋”。

猜你喜欢