二十届四中全会审议通过了关于“十五五”规划的建议,这一重要文件不仅为未来五年的经济发展指明了方向,更为A股市场提供了清晰的投资主线。本文将结合公报内容,深入剖析“十五五”期间A股市场的五大核心赛道。
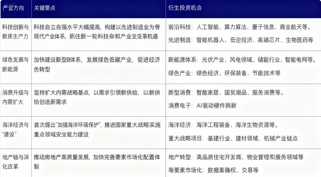
以下表格整理了公报中与A股部分投资相关的核心产业方向及对应的投资机会:

全会将“高水平科技自立自强”作为引领新质生产力发展的核心抓手,明确提出要紧扣新一轮科技革命和产业变革趋势。通过强化原始创新、突破关键核心技术,推动科技创新与产业创新深度融合,构建以先进制造业为骨干的现代化产业体系。

从投资机会看,这一方向聚焦“硬科技”与“高端制造”双主线。前沿科技领域,人工智能、算力算法是数字经济的核心底座,量子信息、商业航天是未来科技竞争的关键赛道,相关企业将直接受益于政策对技术研发的扶持。先进制造领域,智能机器人、低空经济代表产业升级方向,高端芯片、生物医药关乎产业链安全,政策推动下有望加速突破产能与技术瓶颈。
围绕“经济社会全面绿色转型”目标,全会明确以碳达峰碳中和为战略牵引,提出加快建设新型能源体系、壮大绿色低碳产业,并提及培育绿证市场等配套政策,为绿色产业发展提供制度保障。

具体来看,新型能源体系是“双碳”目标的核心支撑。光伏、风电作为清洁能源主力,储能、智能电网解决能源供需错配问题,相关产业将持续获得政策补贴与项目倾斜。绿色产业则覆盖环保治理与节能改造,随着绿色生产生活方式普及,环保装备需求、节能技术应用场景将进一步扩大,具备技术优势的企业有望抢占市场份额。
全会延续“扩大内需”战略基点,强调“以新需求引领新供给、以新供给创造新需求”,尤其突出服务消费的提振作用,契合居民消费从“物质满足”向“品质体验”升级的趋势。

投资机会集中在两大领域:新型消费领域,智能家居顺应“居住品质升级”需求,国货潮品契合“文化自信”下的消费偏好,文旅、康养则是老龄化与消费升级叠加的蓝海市场,相关企业将受益于消费场景扩容。消费电子领域,AI技术驱动硬件换新周期,智能手机、智能穿戴等设备的智能化升级需求上升,核心供应链企业有望获得订单增量,业绩弹性显著。
全会首次明确“加强海洋开发利用保护”,同时强调推进“国家重大战略实施”与“重点领域安全能力建设”,将海洋经济与重大基建、安全保障纳入统一战略框架,打开新的产业发展空间。

从产业逻辑看,海洋经济是“蓝色经济”的重要组成,海洋工程装备服务于海洋油气开发,海洋生物资源利用拓展农业/食品产业边界,政策首次聚焦将加速相关技术商业化。“两重”建设(重大战略、重点安全)则拉动基建、建材、机械需求,尤其在交通、能源等关键基础设施领域,项目落地将直接带动产业链业绩释放。
针对房地产市场转型需求,全会提出“加快构建房地产发展新模式”,核心是从“增量扩张”转向“存量提质”,重点满足刚性与改善性住房需求。同时推进“要素市场化配置体制机制完善”,数据要素确权与交易成为改革重点。

具体投资机会方面,地产转型推动行业分化,具备高品质开发能力的房企将占据市场主导,物业管理服务则受益于存量住宅的精细化运营。要素市场化改革中,数据要素作为“新型生产要素”,其确权、交易制度的完善将打开数据商业化空间,布局数据存储、数据治理的企业有望率先受益。
注:政策从出台到落地见效存在时间差,相关企业的业绩兑现可能不及预期。同时,需关注宏观经济波动、国际环境变化以及部分赛道估值过高等潜在风险。