扫描打开手机站
随时逛,更方便!
当前位置:首页 > 赛场风云

官方处罚:国安主帅塞蒂恩因不当言论遭禁赛1场并罚款1万

时间:2025-10-01 14:46:39 来源:雷速体育 作者:雷速体育



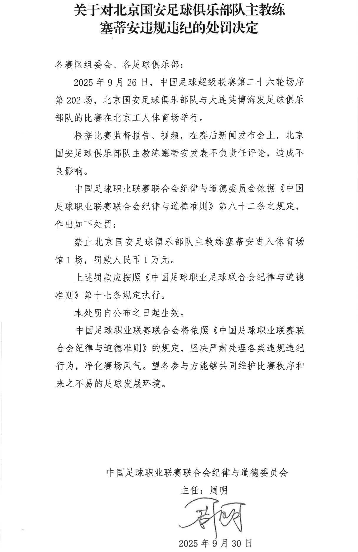
雷速体育9月30日讯,中足联官方正式发布公告,针对北京国安足球俱乐部主教练塞蒂恩在赛后新闻发布会上的不负责任言论,作出了停赛一场并罚款一万元的处罚决定。

在国安队以4-2的比分战胜大连英博队的赛后,主帅塞蒂恩在新闻发布会上被问及比赛中的两个丢球情况时,发表了如下言论:“其实这两个失球是不应该出现的,但之后我们抓住了很好的机会并取得了进球。不过,我不理解的是,当时裁判判定我们犯规,那个时刻裁判看得很清楚,但之后又回看了录像并取消了我们的进球。”

塞蒂恩的这番言论引发了广泛关注和讨论,中足联官方在审慎考虑后,决定对其作出处罚。根据公告,下轮中超联赛,国安队将在客场挑战深圳新鹏城队,而在这场比赛中,塞蒂恩将无法坐镇场边进行指挥。

此次处罚不仅是对塞蒂恩个人言论的规范,也是对整个中超联赛秩序和公平性的维护。中足联官方表示,将继续加强对教练员和球员的言行管理,确保联赛的顺利进行。

猜你喜欢