最近,硬控老外的新型“东方魔法”又多了一个:中国罐头。
要知道老外向来对罐头没有抵抗力,有数据显示,一年要吃掉上百公斤,四分之一就是made in China。如今,光是中国的蔬菜罐头就几乎“垄断”了外国超市。
他们对罐头的热爱,一句话形容就是万物皆可罐头。除了常见的豆芽、紫甘蓝、洋葱,还有更邪修版的“臭豆”罐头、“腌西瓜”罐头。连一向以新鲜为卖点的海鲜都逃不开被做成罐头的命运。主打一个脑洞有多大,罐头就有多复杂。

但如此泼天的流量,却还没轮到这个广东罐头鼻祖:欢乐家。

有数据显示,2024年,欢乐家实现营业收入18.55亿元,同比下降3.53%;归属净利润仅1.47亿元,同比骤降47.06%,净利润几乎腰斩。进入2025年也并没有变好,一季度营收4.49亿元,同比下滑18.52%;净利润仅3425万元,同比猛降58.27%,营收和利润双双大幅下滑。
要知道曾经的欢乐家,还是超市货架霸榜的C位,在无数南方人心中也是不可或缺的存在。毕竟,谁家还没个欢乐家罐头呢?

对于很多人即使没听过欢乐家,但也并不耽误它靠着卖罐头成为妥妥的行业巨头。提起中国的水果罐头,论市占率它也是妥妥的老大哥,与林家铺子、真心等品牌一起位于第一梯队。
然而谁都想不到,看似坚不可摧的巨头,也有面临危机的一天。
净利润暴跌,市值也从巅峰腰斩70亿,欢乐家也没了欢乐。

中国人吃不动罐头,
豪横也不好使

在很多中国人的童年回忆里,黄桃罐头一定有姓名。
在东北家庭,不光是“生病就吃黄桃罐头”,特别是在那个水果罐头刚兴起的年代,吃上一个酸酸甜甜的水果罐头,论体验爽感,完全不亚于第一次吃肯德基麦当劳。
论排面,很多人不知道,曾经的罐头更是奢侈品一样的存在。在上海,曾有“女婿上门带四样礼品”的说法,其中就包括罐头。
而欢乐家能成为水果罐头的“战斗机”,离不开人无我有的两招组合拳。

一开始,欢乐家只是广东湛江一个籍籍无名的罐头厂,能逆袭成为让同行相当“羡慕嫉妒恨”的巨头,欢乐家脑子相当地灵活,它很懂人性,第一招就是:出手大方。
比如在开发婚宴市场,欢乐家还会找到经销商和婚纱店合作,比如拍摄一千元婚纱照就送“买一赠一”。

在这个思路下,欢乐家对经销商也是相当的好,待遇堪比“胖东来”。不仅让其吃好住好,还会组织他们出国考察旅游,成功拿下不少经销商,为它忠心卖货。
甚至对超市也特别舍得让利,动不动组织大型特卖、免费试吃活动吸引用户,这样一来,保证的就是铺天盖地刷足存在感。
靠着极度的“利他”思维,欢乐家在各种线下渠道站稳脚跟,拥有1000多家经销商,甚至活成当地超市的地头蛇。

对于很多中国人来说,如果说罐头是童年的必备之物,那么欢乐家则是罐头中的标配,几乎可以闭眼入。
光在当地站稳还不够,它能在全国火出名气,靠的是第二招:当广告狂魔。
利用广告一夜出圈,这种在饮料圈早已成了心照不宣的打法,早有椰树椰汁靠“土味”出圈,欢乐家当然也没闲着。
这些年,它签下了赵薇、杨幂等明星当代言人,虽然老套,不得不说还是相当的有用。在网上看,有不少人冲着代言人买下欢乐家产品,主打一个气氛组,也让不少人接触到了欢乐家。

从商超到便利店批发市场乃至电梯,在那个渠道为王的时代,它也成功做到了“只要有人的地方,就有欢乐家”。

靠着这两个板斧组合拳,欢乐家不仅拿下了水果罐头的价值锚,甚至在开辟“第二曲线”时也堪称易如反掌。
它不满足于水果罐头,6年后直接跨界植物蛋白饮料,主打生榨系列,最拿手的产品就是椰子汁,同样还是广告狂魔+渠道让利两步走。

一方面,遇上了当时的植物蛋白饮品风口,椰汁业务在短短三年内后来居上;另一方面,那句洗脑的“椰汁+果肉,我要欢乐家”广告语也是一夜风靡全国。椰汁业务甚至很快超越水果罐头成为公司第一大支柱。
当时,一个欢乐家就满足了很多人对水果罐头和椰子汁饮料的想象,落到赚钱能力上也是相当可观。
然而谁也想不到,过了几年时间,它的营收就来了波大刹车。

急于改命,它暴露更大弱点

其实冰冻三尺并非一日之寒。
随着水果罐头和卖椰子水的品牌越来越多,罐头不再被当成稀缺货,行业竞争也从过去的“一枝独秀”变成了“百家争鸣”。
没有对比就没有伤害。友商多了,欢乐家很快被当成对标的对象,各种吐槽和比较随之而来。有人吐槽欢乐家,评论里也有不少共鸣。

面对越来越“挑刺”的用户,欢乐家不是没有意识,也想了具体策略应变。但不得不说,反而暴露了欢乐家更大的弱点。
第一,是价格越来越高,没有对比就没伤害。
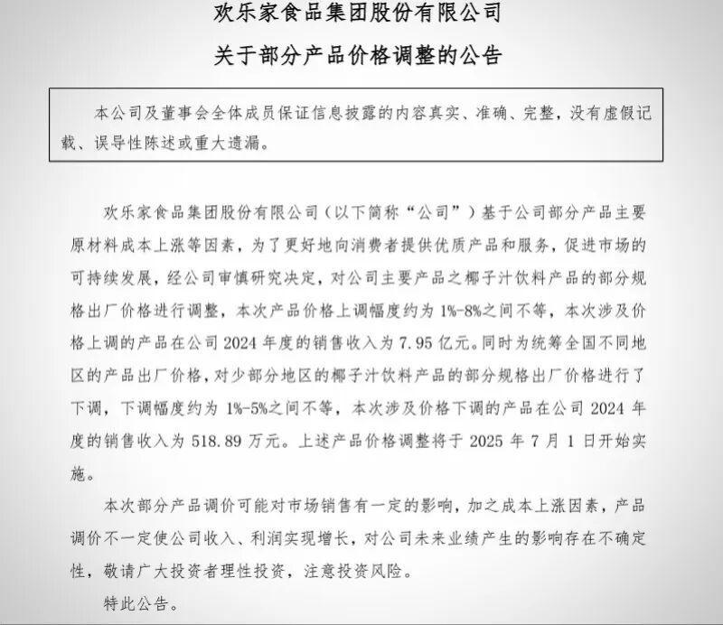
这些年,椰子水行业的第一个变化就是成本上涨,2025年上半年,市场对椰子类原材料品质要求提升,生榨椰肉汁、椰子水的采购单价同比增长超过30%。
面对压力欢乐家的做法是:涨价。从2025年7月1日起调整旗下椰子汁饮料部分规格的出厂价,上调幅度约1%-8%不等。

但现实证明,这一招不仅没能立竿见影,还让不少对手钻了空子,与之涨价对比明显,其他品牌同时期却在降价。
欢乐家不仅是跟椰树、椰泰等老牌椰基品牌开卷,还要应对Vita Coco、IF、INNOCOCO、UFC等进口品牌,以及可可满分、蔻蔻椰、椰子知道等黑马占据超市货架。天眼查数据显示,全国范围内企业名称或经营范围光是含“椰子、椰奶或椰乳”的企业就超过3万家。

同样的产品,差距明显的价格,消费者自然会用脚投票,对手显然也从欢乐家那里抢走了不少用户。
第二,曾经的王牌,反倒成了被嫌弃的负担。
欢乐家曾经就是充分依靠“地利人和”,但有媒体报道,已经有经销商开始悄悄“背刺”了。
2025年半年报显示,公司经销模式收入同比减少30%至5.61亿,半年时间,就有500多个经销商抛弃欢乐家。
曾有经销商透露:“还压着库存,卖不出去货”,更有数据显示,据食品内参报道,截至2024年末,欢乐家存货账面价值达2.52亿元,占净资产的22.25%,较上一年末略增约463万元,库存显然也不容忽视。

自己人卖不动的背后,是一个更大的趋势:如今的中国人开始“闻糖色变”,“无糖风”刮起,也对配料表的成分越来越重视。
水果罐头类产品首当其冲,跟其他配料表相当简洁的饮料相比,好几行密密麻麻的配料添加剂更是相当扎眼:柠檬酸、D-异抗坏血酸钠、安赛蜜等。

曾经因为“甜”被追捧,现在也因为“甜”被嫌弃。身边的95后、00后跟刀哥说,上一次吃水果罐头还是几年前,没有吃的刚需理由,“现在基本不会吃水果罐头了,它没有水果健康,口感太甜腻,也不是什么节日必备”。
跟年轻人的“无糖无狠活”需求背道而驰,从罐头到椰汁饮料,过去一年欢乐家几乎全线产品销量下滑。
曾经的杀手锏,遇到“善变”的市场可惜都失灵了。

主业越来越卷,
必须走出舒适区

其实,欢乐家罐头卖不动,的确跟“时代变了”有很大关系。
有数据显示,我国罐头产量从2016年达到顶峰的1395万吨后开始下滑,2017年-2021年水果罐头市场规模从115.7亿下滑到81亿。
面对明显的市场危机,不光是欢乐家,不少玩家纷纷开始想出路。一方面是出海,2024年,水果罐头出口量就高达64万吨,同比增长12%;另一方面就是搞多条腿走路,扩大业务范围,就像如今崛起的椰子水市场更是不断有新玩家加入。
对于曾在这两个领域做到头部的欢乐家来说,刀哥看来,要想重新回到巅峰,也得跟着市场的变化而变化。

首先,是与其他饮料巨头一样,渠道为王变成产业链为王。
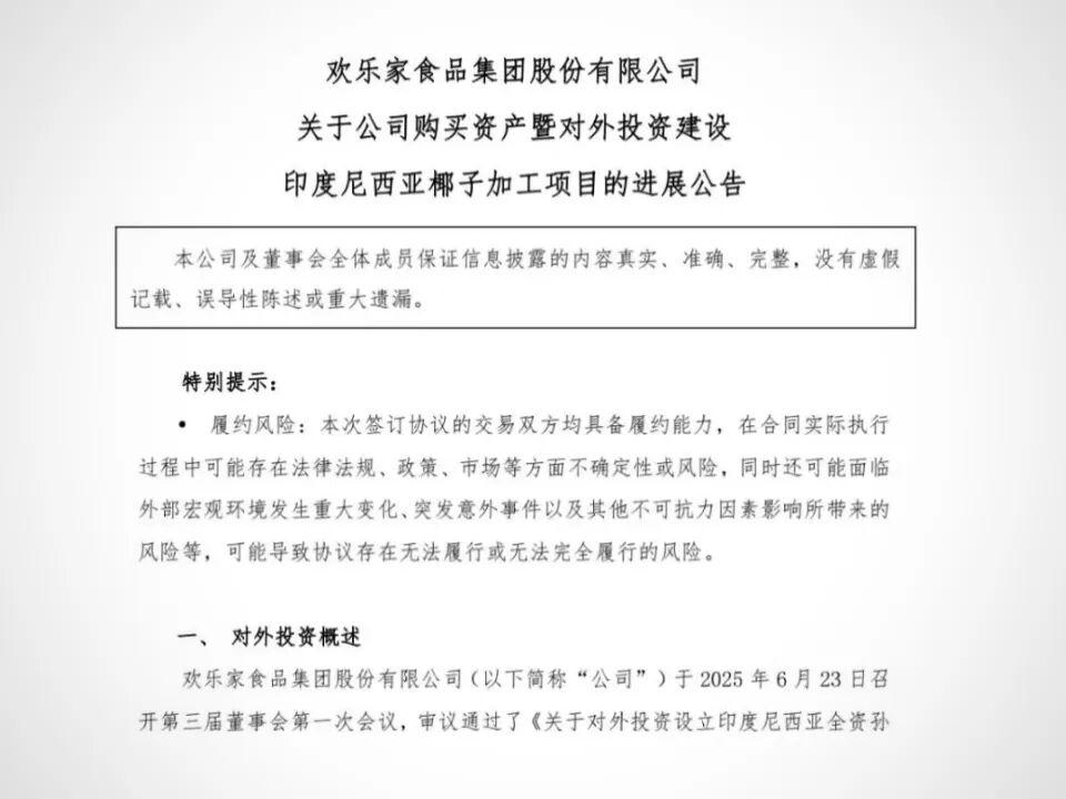
欢乐家如今开始尝试出海,比如今年公司官宣布局印尼产能,10月13日,公司发布投资公告,拟以3870.9万元向PT PRIMA COCO INDONUSA购买土地、厂房及设备等,加强原料供应及在供应链方面的竞争力。

除了布局海外产能之外,产业链也是急需补上的重要课题。曾有业内人士指出,“罐头产业需进一步跳出‘单一加工’思维,推进全产业链整合与价值提升。”
这也倒逼企业开始全方位“整容”,过去是有渠道就可以称王,现在则要进化出更多技能点——从原料育种、基地建设到加工制造、冷链物流和品牌营销整体布局。
这一点欢乐家的反应也比较快。无论是出海找新增量,还是布局产业链上下游,建造原料工厂,甚至还自己下场找到奶龙联名合作,积极尝试互联网营销,为的就是降低更多成本压力,拓展新的可能性,离年轻人也更近。

成不成功不好说,但起码也是好的开始。
其次,也是所有传统食品企业老板的重要一课:打消“不健康”的刻板印象。
过去的消费者对罐头饮料只要好喝就可以,但现在人们的需求越来越苛刻:不仅要好喝,还要健康便宜,这也要求欢乐家们要进一步提升自己的能力,研究好消费场景,跟着市场与时俱进。
在刀哥看来,未来的产品开发需要更“场景化”的操作。
比如林家铺子已经针对不同用户推出“去罐头化、小型化”的产品,以及添加刺梨原汁的维C黄桃罐头;丰岛罐头更是以天然果汁替代传统糖水,首创“果汁型水果罐头”,采用婴儿奶瓶级EVOH高阻隔材料,实现长效保鲜;还有的罐头同行推出全国首创的“茶底风味桔片爽”,在桔肉中添加山茶花毛尖、栀意乌龙等茶汤,引入茶多酚等天然健康成分,甚至还要特意在罐头瓶身上大字标注,“无需添加任何防腐剂”。
当然营销上也不能放过,通过社交媒体讲述原料产地、生产工艺故事,打消“不健康”的认知。
总之,欢乐家的中年危机,也是整个消费品市场变革的缩影。还是那句话:年轻人健康意识的提升和消费观念的改变,传统罐头食品必须寻找新的对策。
市场已经敲响警钟,不改变就是没落的开始。
图片来源于网络,侵权请联系删除