扫描打开手机站
随时逛,更方便!
当前位置:首页 > 游戏阵地

韩国玩家集体空降!国服特色怀中怀服,竟馋哭一群老外?

时间:2025-10-08 14:03:06 来源:17173游戏网 作者:17173游戏网

是什么让欧美玩家捶胸顿足,埋怨暴雪偏心国服玩家?


又是什么让韩国友人集体空降、不惜翻墙、冒着封号的风险,也要来国服创建游戏账号??


没错,这便是国产游戏厂商潜心研究多时,对30岁以上“老登”祭出的大杀器——怀中怀模式!


《永恒之塔》怀中怀

划重点:国服第一个吃螃蟹的人,用“怀中怀”把韩国老登全馋哭

“怀中怀”顾名思义,是在原有怀旧服基础上“取其精华,去其糟粕”而设立的一种特殊怀旧模式。


与传统怀旧服不同,“怀中怀”不追求完全还原原版体验,而是借助现代技术手段对老游戏进行优化改造,旨在降低老玩家回归的门槛,以提升玩家体验的便利性与游戏内容的可玩性。

“怀中怀”这一说法最初仅在玩家社区中流传,而在今年7月,《永恒之塔》官方在开设怀旧新区时正式采用该名称,也是给到了一个官方层面的背书。


许多老玩家初听“怀中怀”模式时,第一反应往往是将其与“魔改”挂钩,担心这会让怀旧服失去其本味。

但事实上,只要官方在前期进行过充足的用户调研,对原版内容的优缺点有深入的理解,并能针对性地推出优化方案,这个“怀中怀”反而可能比传统怀旧服更“怀旧”。


以《永恒之塔》怀中怀服为例,该服以1.2版本为核心,聚焦PVP体验:承诺等级上限50级,深度还原经典八星职业体系,杜绝新职业、强袭技能与滑翔加速等魔改玩法,同时动态平衡阵营人数,严查IP、严打工作室。

这一系列举措精准回应老玩家诉求,因而在全网范围吸引了海量的关注与预约。


上线首月,《永恒之塔》怀中怀服人气持续高涨,晚间黄金时段热门服务器天天爆满,排队人数动辄1000+往上;


而且,不止是国内老玩家对该版本的职业平衡性、可玩性赞不绝口;


就连韩国玩家也纷纷翻墙涌入,有人提前整理了一系列从预约、注册到翻墙买号过验证的攻略教程;


更有要强的韩国玩家,因为看重这个怀中怀的强PVP特性,在开服前广招盟友,制定了详细的称霸国服规划。


最让人意外的是,《永恒之塔》怀中怀服不仅开局火爆,热度更是持久不退。

从7月开服到9月,人气不降反升,期间还因多次爆发中韩玩家对战,进一步激发了双方玩家组队上线、并肩作战的热情。


更令人啼笑皆非的是,就因为打不过咱们国服玩家,有部分韩国玩家玩不起、耍起了阴招。


结果闹到后面,官方直接一招天降正义,出手制裁了一波IP不正确、还给游戏打韩文补丁的韩国账号。


而这一批被封的韩国玩家,因为在市面上找不到同类替代品,纷纷发文喊冤,甚至恳求“国服运营大大”开恩解封,场面一度十分滑稽。

这一事件,也侧面证实了这个怀中怀模式的成功。


《魔兽世界》时光服

划重点:三大版本一次尽享,给欧美玩家都看哭了

无独有偶,在《魔兽世界》国服20周年庆典之际,网易雷火官方也向全球玩家公布了专为国服打造的怀中怀服,即泰坦重铸服务器【时光】(以下简称:时光服)。

该服务同样是在原版魔兽三部曲的基础上,对游戏内容进行优化改造,将60、70、80三大版本的内容打破更新顺序、混合开放,并统一将所有副本重铸为80级难度。


9月23日,官方开启时光服预约并公布了玩法细则,主打“三大版本,一次尽享”。

不止是角色天赋、技能,团本BOSS数值、机制,任务系统等基础设计,都将对齐80级的框架。同时,全职业可获取的装备与套装均可提升至80级,部分套装还将迎来重新设计与调整,以实现“手持风剑迎战巫妖王,挥动橙斧对决伊利丹”的别样体验。


此外,时光服还将加入全新的追赶机制。

玩家可通过收集“秩序纹章”兑换声望奖励及专业制造装备,帮助小号快速追赶进度,缩短成长周期。


综合来看,与《永恒之塔》“怀中怀”侧重强化PVP对抗体验不同,魔兽时光服更聚焦于为玩家提供“同一个世界,不一样的PVE体验”,突出团本开荒的核心乐趣。

由于该模式为国服专属,也是馋哭了不少欧美玩家,估计在11月时光服正式开服之后,应该也会有一大批外国友人翻墙来体验“生活”。


但暴雪的平衡性,咱们也是“懂得都懂”。

时光服将三个版本内容融合上线,这虽看似丰富耐玩,却也不免令人担忧正式上线后可能出现的BUG与平衡崩坏等问题。

只能说,大家现在不妨先放低期待,静观其变。


《天下贰·经典版》

划重点:MMO网游也能搞共创?精准狙击30岁老登的《天下贰·经典版》

如果说前两款“怀中怀”服的设计思路停留在“取长补短”的层面,那么网易在9月20日捣鼓出来的《天下贰·经典版》则是从目标用户的精准需求出发,专门盯着30岁以上的游戏老登“杀”。


在开发组发布的首曝视频中,负责团队成员直言不讳地表示,该服的目标用户正是30岁以上的老MMO玩家,致力于打造一条怀旧、慢节奏且持续创新的差异化路线。


在养成端的设计上,《天下贰·经典版》除了放缓更新节奏、优化副本机制与开放顺序、增加养成资源投放外,还大幅精简装备系统,仅保留世界套、战场套、天域大禹、九天武器等具有情怀意义的核心装备体系。


显然,这种慢节奏、低肝度、轻氪金的设计,旨在为中年玩家打造一个无需天天上线打卡追进度,想玩就玩、不想玩暂时搁置也无妨的惬意生态。


但问题也随之而来:这个理想虽然十分丰满,可《天下贰·经典版》又能否打破传统MMO的窠臼,持续提供吸引力,避免玩家陷入“后期挂机、无聊打卡”的窘境?

对此,制作团队的破局思路是:在原有丰富职业流派的基础上,进一步深挖BD构筑潜力,提升玩法深度与策略可玩性。


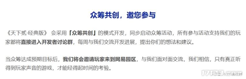
同时,《天下贰·经典版》将采用「众筹共创」模式进行开发,邀请参与众筹的玩家直接进入开发者讨论群,每周定期同步开发进展,实现线上线下高效沟通与深度共创协作。


说实话,“众筹共创”模式在独立游戏团队中虽不罕见,但对于网易这样体量的大厂而言,尚属首次。对此,我们也不禁好奇,《天下贰·经典版》的这一共创计划,究竟是流于形式,还是真能玩出不一样的花样。

《幻塔》跃迁服

划重点:二游转型赛季制MMO?完美这一招太狠了

尽管《幻塔》官方并未将跃迁服定义为怀中怀,但作为二次元手游领域首款敢于自我革新、从常规运营彻底转向MMO赛季制的怀旧新游,我们觉得还是有必要和大家聊聊,《幻塔》这个既有新意也有诚意的跃迁服。


首先,与《魔兽》时光服、《永恒之塔》怀中怀策划不谋而合的是,《幻塔》官方也选择在今年7月去公布跃迁服的消息,并将其定位为一款“倾听并回应玩家真实需求”的怀旧情怀之作。


其次,该服在推出前,同样也经过了多轮问卷调研,最终决定立足于《幻塔》“轻科幻、多人共斗、大世界”的核心玩法,去融入MMO的灵魂三件套“不抽卡、可交易、赛季制”来完成一次颠覆式的自我革新。

因此,也吸引了很多老玩家的回归与关注。


然而,由于是从二次元手游转型MMO,这个步子迈得属实太大。

尽管大部分玩家很看好“二次元+MMO”的新模式,却对于《幻塔》官方能否真正兑现承诺、完成彻底转型,仍持观望和怀疑态度。

出乎意料的是,《幻塔》跃迁服于9月9日开测的版本,确实做到了不肝不氪。该版本主打多人社交与战法牧协作的团队体验,并上线了支持自由交易的交易行与拍卖行,展现出十足的诚意。


但在氪度与肝度的问题解决之后,新的问题又随之出现,那就是MMO万年不变的“战法牧人数比例失衡”以及“卡拉赞来卡拉赞毕业”等通病。


只能说,当前的《幻塔》跃迁服距离理想中的“二次元+MMO”形态仍有差距,还需官方通过多轮测试持续打磨与优化。

课后总结

除了上述四款具有代表性的“怀中怀”服外,近两年不少国内厂商也在探索怀旧服的新形态,例如《剑灵》巅峰服、《龙之谷》怀旧服等。

这些比传统怀旧服更具创新性的“怀中怀”模式,虽普遍聚焦于放大游戏的情怀爽点,并大幅降低养成端的上手门槛,但所取得的成效却相差甚远。

因此,业内对“怀中怀”这一模式的态度也颇为复杂,有看好其潜力的,也有认为“费力不讨好”的。

正因如此,未来怀旧服究竟会走向何方,目前仍无定论,但我个人是比较看好“怀中怀”这一新颖模式的。

猜你喜欢