扫描打开手机站
随时逛,更方便!
当前位置:首页 > 赛场风云

上海网球大师赛女球迷尖叫挑衅被逐出,比赛多次中断引热议

时间:2025-10-03 01:53:39 来源:极目新闻 作者:极目新闻

极目新闻记者 肖名远

10月1日,ATP1000上海网球大师赛赛场上发生了一起引人关注的事件:一名女球迷因多次发出尖叫声干扰比赛,并挑衅安保人员,最终被强行抬出场外,比赛因此多次中断。


女球迷在看台上扭动

据多名网友拍摄的视频显示,这名身着背心的女球迷在看台上多次发出高分贝的尖叫声,并且对着几米之外的安保人员做出挑衅动作。她的行为引起了周围观众的注意,也打断了比赛的正常进行。


女球迷挑衅安保

10月1日晚,一名当天目睹了此事的网友向极目新闻记者透露,这一幕发生在1日下午意大利球员贝雷蒂尼对阵法国球员马纳里诺的比赛中。这名女球迷不仅多次发出尖叫声,还站起来在座位上扭动身体,无视安保人员的示意。当安保人员要求她安静时,她反而掏出一个证件,对着安保人员挥舞比画,态度十分嚣张。


安保队员和女球迷交涉

比赛因此受到影响,多次中断。裁判多次示意这名女球迷保持安静,但她并未收敛。后来,安保人员走到她面前制止,她身边的小男孩也在劝阻,但她的态度依然嚣张,反而发出更大声音的尖叫。许多观众也开始喊她“Get out(滚出去)”。最终,几名安保人员强行将她抬出了看台,她带来的小男孩也一并被抱离。此时,看台上传来了观众的鼓掌声,比赛得以继续进行。


女球迷被抬出场

1日晚,极目新闻记者尝试联系上海网球大师赛运营公司,但电话未能接通。


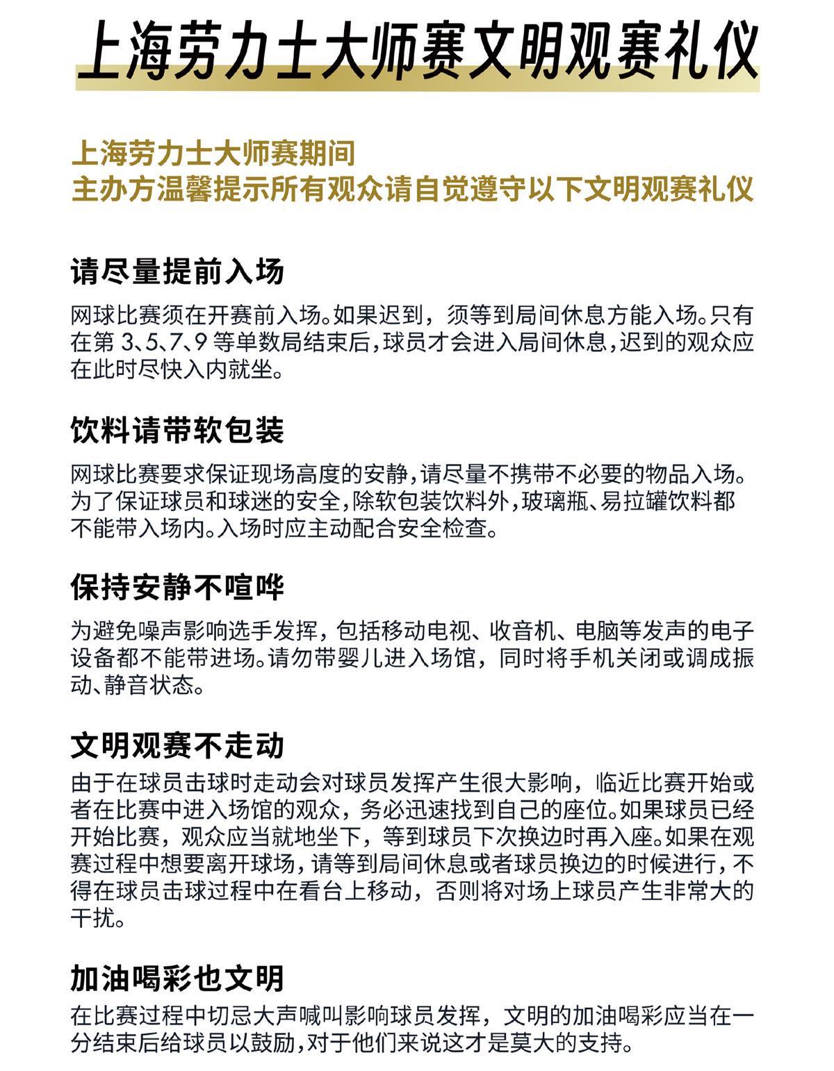
记者注意到,9月24日,“上海劳力士大师赛”官微曾发布观赛礼仪,其中明文强调保持安静不喧哗、文明观赛不走动、加油喝彩也文明。官微指出:“在比赛过程中切忌大声喊叫影响球员发挥。文明的加油喝彩应当在一分结束后给球员以鼓励,对于他们来说这才是莫大的支持。”

(来源:极目新闻)

猜你喜欢