扫描打开手机站
随时逛,更方便!
当前位置:首页 > 娱乐星闻

北京居住证7大福利:摇号、落户、教育等权益全解析

时间:2025-10-18 07:09:39 来源:阿离家居 作者:阿离家居

在北京奋斗的外地朋友们,您是否已办理居住证?这张小卡片不仅是身份的象征,更是开启多项城市福利的钥匙。本文为您系统梳理持证后可享受的7大核心权益,助您高效规划在京生活。

北京居住证办理指引

一证在手 七大权益全掌握

根据北京市最新政策,持有有效居住证的非京籍人员可在交通出行、户籍管理、公共服务等领域享受同城化待遇。以下为重点权益解析:

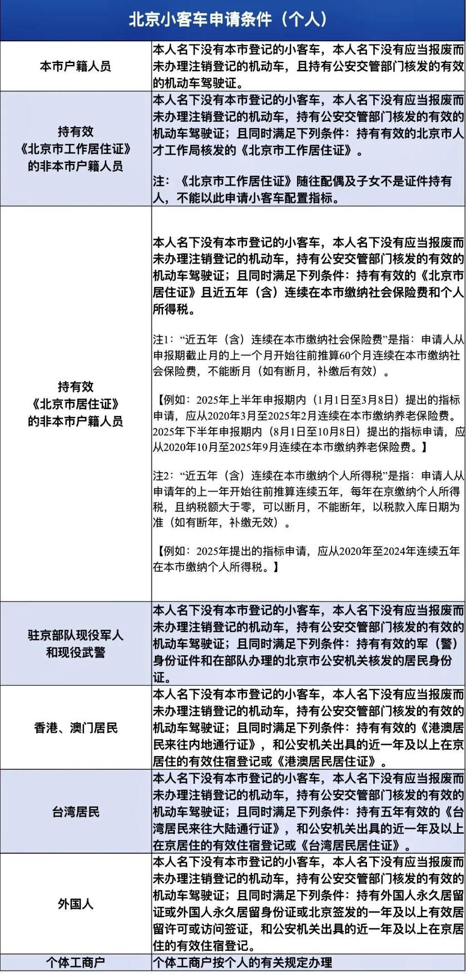
01 参与京牌小客车指标摇号

非京籍人员申请北京小客车指标(含个人及家庭申请)必须持有有效居住证或工作居住证。具体时间节点如下:

  • 申请期(已截止):2025年8月1日-10月8日
  • 审核期:10月9日-11月8日
  • 摇号日期:2025年12月26日
  • 指标类型:普通小客车指标
京牌摇号申请流程 居住证办理指南 摇号资格审核标准
2025年京牌摇号时间表

图源:北京本地宝制图(具体时间以官方公告为准)

02 申请积分落户

非京籍人员申请北京积分落户需同时满足:

  • 在京连续缴纳社会保险满7年
  • 持有有效北京市居住证
  • 无刑事犯罪记录等条件

据北京市人社局数据显示,2024年度积分落户申报中,居住证持有者占比达89%。

北京积分落户政策解读

03-07 其他核心权益

  1. 子女教育:凭居住证可在京接受义务教育,参加中职学校自主招生
  2. 考取驾照:非京籍人员持居住证可申请机动车驾驶证
  3. 办理出入境证件:在京可申请普通护照、港澳通行证等
  4. 享受计划生育服务:免费获得孕前优生健康检查等服务
  5. 参加职业资格考试:可报考国家职业资格目录内的各项考试

数据来源:北京市居住证服务平台、京通小程序、北京本地宝综合整理
编辑:马鸣妍

猜你喜欢