
清晨照镜子时,你是否曾因突然发现一根白发而陷入焦虑?或是暗自庆幸自己依然拥有乌黑亮丽的秀发?最新科学研究发现,这些银丝可能隐藏着令人意想不到的健康密码——它们或许是身体对抗癌症的天然防线。
压力下的双重命运:白发与黑色素瘤的博弈
发表于
Nature Cell Biology的突破性研究[1]揭示,头发变白并非单纯衰老的标志,而是黑色素干细胞(McSCs)在面对压力时启动的自我保护机制。当遭遇放疗、化疗等基因损伤压力时,这些干细胞会通过p21通路进入永久性停滞状态,完成最后一次色素分泌后被机体清除,从而阻断黑色素瘤的形成路径。
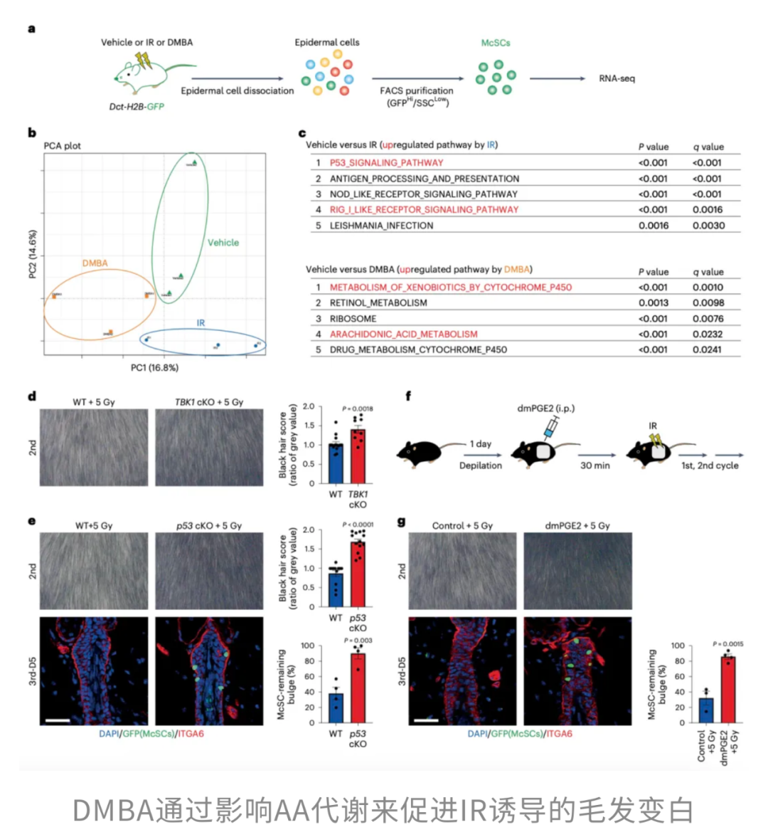
与之形成鲜明对比的是,典型致癌物通过激活KITL信号通路和花生四烯酸代谢,维持干细胞自我更新能力,反而增加癌变风险。这种此消彼长的关系,构成了人体对抗皮肤癌的独特防御体系。

干细胞的两难抉择:生存还是毁灭
毛囊中的McSCs如同精密的色素工厂,正常情况下持续为头发供应黑色素。但当面临强烈基因损伤时,这些细胞会启动"安全停机程序":一方面通过p21通路进入不可逆衰老状态,另一方面加速分化为成熟黑色素细胞,完成最后一次色素分泌后被清除。这种极端选择虽然导致白发不可逆出现,却从源头切断了癌变可能。
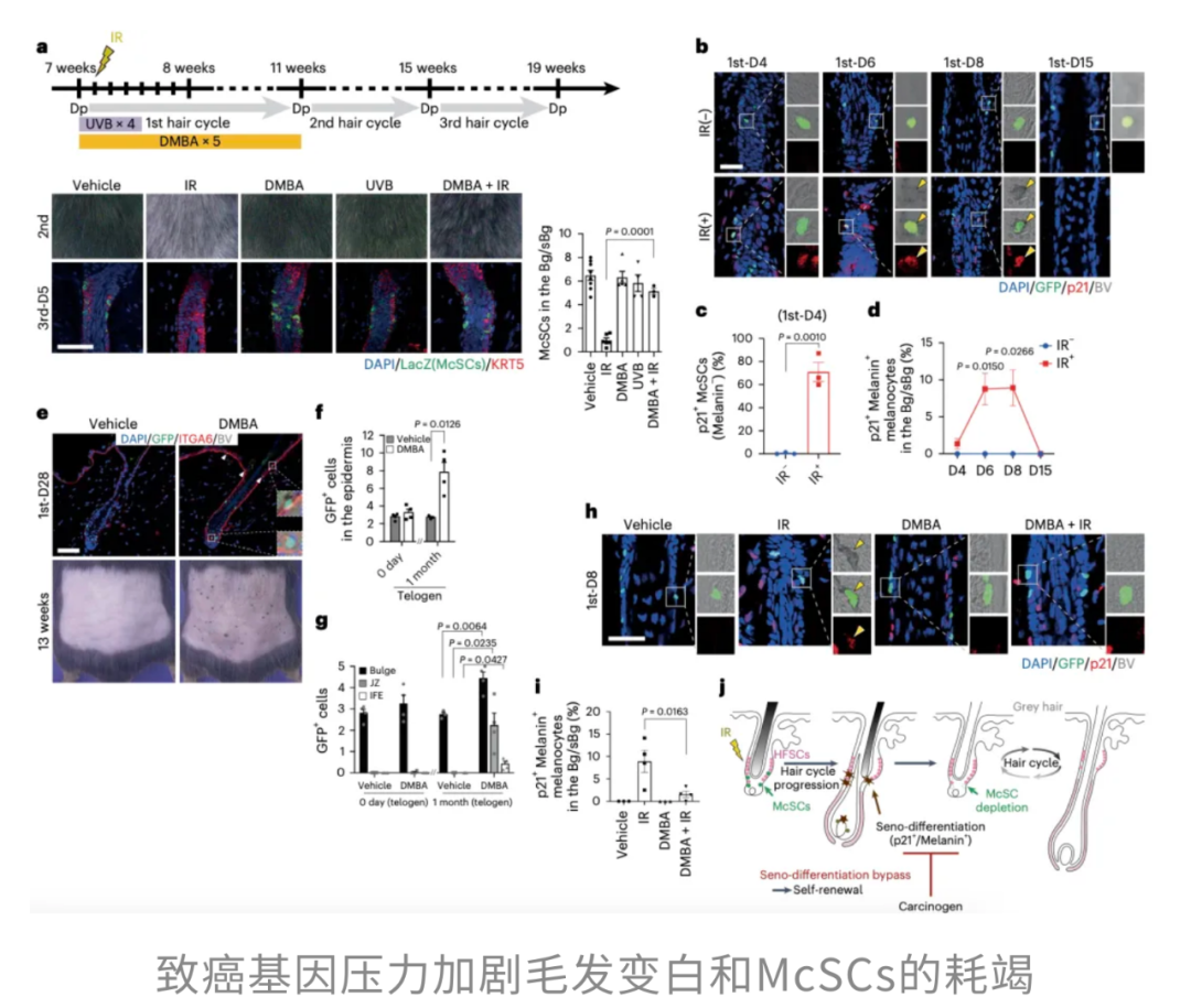
研究显示,IR处理的小鼠毛发迅速变白,而DMBA致癌物处理组却保持乌黑发色。这种差异源于DSBs(双链DNA断裂)的诱导机制:IR造成的严重DNA损伤触发p53–p21自毁程序,而DMBA通过上调AA代谢相关基因(如Cyp1a1、Cyp1b1)拮抗这一通路,维持干细胞活力。

微环境的双重调控:致癌物的隐蔽攻势
毛囊干细胞(HFSCs)作为McSCs的"功能邻居",在致癌过程中扮演着复杂角色。DMBA能刺激HFSCs分泌大量KITL配体,形成保护性微环境,使受损McSCs得以"续命"。这种机制虽然维持了毛发色素,却为黑色素瘤的形成创造了条件。

实验数据显示,DMBA处理组McSCs不仅未被耗尽,反而向表皮输出分化子代,形成局部黑色素细胞病变。这与IR处理后McSCs大量耗竭、毛发迅速变白的现象形成强烈对比,揭示了不同压力源对干细胞命运的截然影响。

进化视角下的生存智慧
这项研究揭示了一个惊人的事实:头发变白本质上是身体在颜值与健康之间做出的战略性取舍。McSCs通过自我牺牲机制,用局部功能丧失换取全身防癌安全,这种极端克制的选择展现了生命进化的精妙智慧。
值得注意的是,研究虽基于小鼠模型,但其揭示的机制为理解人类衰老与癌症关系提供了重要线索。未来研究需进一步验证这些发现在人体中的适用性,并探索调控McSCs命运的新途径。

临床启示与未来方向
理解McSCs的双重角色为癌症预防开辟了新思路。通过调控AA代谢通路或KITL信号,可能开发出既能维持毛发健康又降低癌变风险的新型疗法。同时,白发作为生物标志物的潜在价值,值得在衰老研究领域深入探索。

当我们再次凝视镜中的白发,或许应该重新定义它们的意义——这些银丝不仅是时光的印记,更是身体为我们筑起的隐形防线。在追求青春永驻的同时,理解这些自然机制背后的生存智慧,或许能让我们以更从容的心态面对衰老与健康的永恒命题。
参考资料:
[1]Mohri, Y., Nie, J., Morinaga, H.et al. Antagonistic stem cell fates under stress govern decisions between hair greying and melanoma. Nat Cell Biol (2025). https://doi.org/10.1038/s41556-025-01769-9
撰文 | 木白
编辑 | 木白
版权说明:梅斯医学(MedSci)是国内领先的医学科研与学术服务平台,致力于医疗质量的改进,为临床实践提供智慧、精准的决策支持,让医生与患者受益。欢迎个人转发至朋友圈,谢绝媒体或机构未经授权以任何形式转载至其他平台。