今天是周六,本应是股市休盘、投资者放松的时刻,然而一则消息却让众多股民的心提到了嗓子眼——昨晚竟有4家公司被实施其他风险警示(ST),超过19万股东集体踩雷,这个周末对于他们而言,注定难以平静。
一、绝味食品:从巅峰跌落,ST阴影笼罩
绝味食品,这家曾让无数吃货垂涎的公司,其股价复权后历史最高价曾达105.51元。然而,自2021年股价见顶后,便开启了连续4年的下跌之旅,去年9月份更是跌至10.93元的低谷。今年以来,股价一直在低位横盘震荡,截至昨日收盘,报收于15.25元,总市值92.42亿。

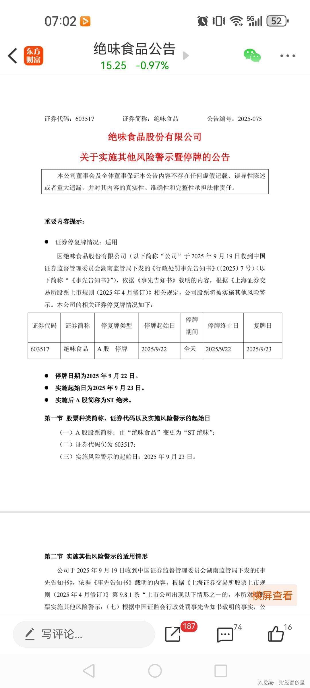
9月19日晚间,绝味食品收到中国证监会湖南证监局下发的相关文书,公司股票将被实施其他风险警示。股票将于2025年9月22日停牌1天,9月23日起实施其他风险警示,股票简称变更为“ST绝味”。这一消息无疑给已经饱受股价下跌之苦的股东们又一记重击。

二、思科瑞:科创板新星陨落,业绩造假成ST导火索
思科瑞,作为科创板的一家电子设备公司,2022年才上市,距今仅三年时间。公司上市后历史最高价曾达84.07元(前复权),然而截至昨日收盘,股价已跌至31.50元,总市值31.5亿元。更令人担忧的是,公司业绩连续三年下滑,2024年年报更是亏损2100万元。

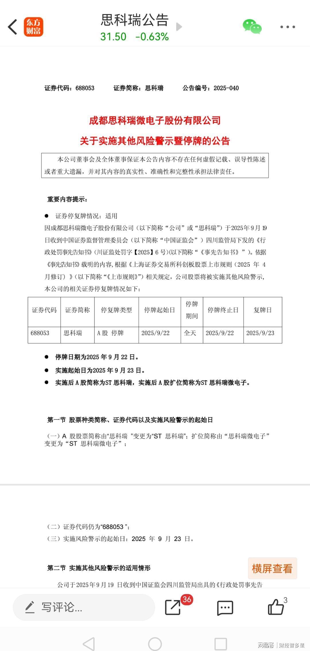
9月19日,思科瑞收到中国证监会下发的《行政处罚事先告知书》,经查明,公司2022年年度报告存在虚假记载,虚增营收996.04万元,虚增利润总额700.54万元。根据相关规定,公司股票将被实施其他风险警示,2025年9月22日停牌,9月23日股票简称变更为“ST思科瑞”。这一处罚无疑让思科瑞的股东们雪上加霜。

三、创意信息:信息技术龙头陷困境,虚假记载成ST主因
创意信息,作为一家信息技术、计算机软件公司,2014年上市。其历史最高价曾达29.22元(前复权),然而今年以来股价一直处于下跌态势,截至昨日收盘股价报收于7.86元,总市值47.76亿元。业绩上更是连续5年亏损,今年中报再次亏损1.119亿元。

公司2022年年度报告、2023年半年度报告多计营业收入,存在虚假记载。公司股票自2025年9月22日开市起停牌一天,于9月23日开市起被实施其他风险警示,股票简称变更为“ST创意”。这一变化让创意信息的股东们陷入了深深的忧虑之中。

四、复旦复华:老牌上市公司陨落,虚假记载成ST推手
复旦复华,作为一家老牌的上市公司,于1993年上市,距今已有32年历史。公司历史最高价曾达17.82元(前复权),去年10月份到12月份,股价有过一波大涨,最高涨到了9.50元。然而今年以来一直横盘震荡,截至昨日收盘股价报收于7.02元,总市值47.69亿元。

公司在2019年、2020年和2023年,三年年报存在虚假记载。其中2019年少计营业成本5056.22万元,虚增利润总额5065.22万元;2020年少计营业成本259.2万元,虚增利润总额259.2万元;2023年年度报告存在虚假记载,涉嫌少计资产减值损失2782.13万元,虚增利润总额2782.13万元。公司股票将于9月22日停牌1天,9月23日被实施其他风险警示,股票简称变更为“ST复华”。这一处罚让复旦复华的股东们倍感失望。

以上四家公司合计有股东19.44万人,这些公司突然被ST,让股民们防不胜防。19万股东集体踩雷,这个周末注定难以平静。对于投资者而言,这无疑是一次深刻的教训,提醒我们在投资过程中要更加谨慎,密切关注公司的财务状况和经营情况。