扫描打开手机站
随时逛,更方便!
当前位置:首页 > 娱乐星闻

国庆惊雷!沈阳化工连续四年财务造假被ST,4.6万股东何去何从

时间:2025-10-01 16:32:33 来源:财经智多星 作者:财经智多星

今天是十月一日国庆节,本是举国欢庆的日子,然而假期才刚开始第一天,A股市场就传来了一个令人震惊的消息——又有公司暴雷了!

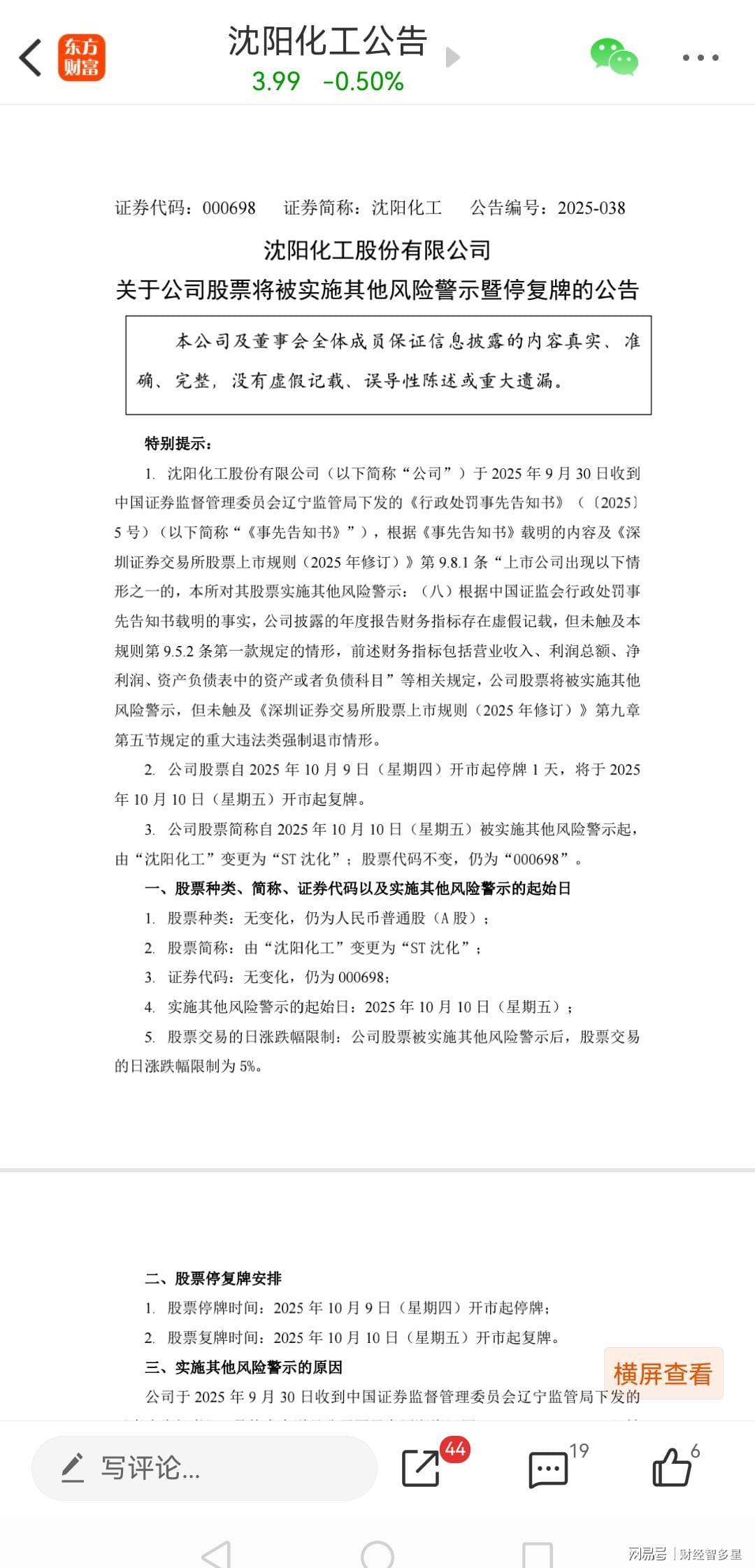
昨日晚间,老牌上市公司沈阳化工发布了一则重磅公告,瞬间在资本市场掀起了波澜。公告显示,公司于2025年9月30日收到了中国证券监督管理委员会辽宁监管局下发的《行政处罚事先告知书》。



经监管部门查明,沈阳化工在2018年至2021年期间,财务数据存在严重的虚假记载问题。具体来说,公司全资子公司沈阳蜡化在成本核算过程中,通过人为调整原材料生产投入数量等不当手段,虚减了营业成本和存货,进而导致利润总额虚增近6亿元。这一行为严重违反了信息披露的相关规定,对投资者造成了极大的误导。

鉴于公司及相关责任人涉嫌信息披露违法违规,根据相关法律法规,沈阳化工的股票将被实施其他风险警示,即被戴上“ST”的帽子。不过,幸运的是,公司并未触及重大违法类强制退市的情形。尽管如此,公司股票仍需自2025年10月9日起停牌1天,并于10月10日起复牌,届时股票简称将变更为“ST沈化”。

这一消息的传出,对于持仓的股民来说,无疑是晴天霹雳。国庆和中秋双节本应是欢乐祥和的时刻,然而公司股票的突然暴雷被ST,却让股民们陷入了无尽的忧虑之中。他们纷纷表示,这个假期实在是无法安心度过。

沈阳化工,作为一家发行价6.40元、于1997年2月20日上市的老牌上市公司,至今已有28年的历史。公司所属行业为炼化及贸易-炼油化工,主营业务涵盖氯碱、聚醚多元醇等化工产品的生产和销售。值得注意的是,公司实控人为国务院国有资产监督管理委员会,是一家央企控股的公司。然而,即便有如此强大的背景,公司也未能逃脱财务造假的厄运。

从业绩上看,沈阳化工曾经在2019年时出现过大幅亏损,当年归母净利润亏损高达9.305亿元,同比下降9979.22%。到了2022年,公司再次陷入亏损的泥潭,并连续三年亏损。从2022年至2024年这三年间,公司合计亏损超过23亿元,几乎把上市以来的所有利润都亏光了。



在二级市场上,沈阳化工的股价表现也令人唏嘘不已。今年四月份,公司股价最低跌到了2.73元,随后一路上涨,到7月份最高涨到了4.69元,三个月内大涨了72%。然而,好景不长,此后股价便一路震荡下跌。截至昨天收盘,沈阳化工股价报收于3.99元,总市值仅为32.70亿元。



根据公司最新的股东数据显示,沈阳化工现在有股东4.6万人。公司突然暴雷被ST,节后股价免不了又是一顿跌停。参考绝味食品和复旦复华财务造假被ST后的走势,持仓的股民们这个假期恐怕是难以安心了。他们纷纷担忧,自己的投资是否会因此化为泡影。



猜你喜欢