扫描打开手机站
随时逛,更方便!
当前位置:首页 > 娱乐星闻

海南华铁37亿算力订单告吹,总经理增持引股民质疑

时间:2025-10-09 08:20:01 来源:金石随笔 作者:金石随笔

10月8日,近期备受瞩目的算力股海南华铁在A股市场再掀波澜。开盘前,公司总经理突然宣布将原先的减持计划变更为增持,这一举动迅速引发了全网的广泛热议。

据悉,公司总经理原本计划减持股份,但在临近开市时却一反常态,宣布将在1个月内增持3000万元至5000万元之间的公司股份,且增持资金全部来自自有资金。


然而,这一转变并未得到股民的认可。有网友在社区平台直言不讳地表示:“无语死了,把国人当日本人耍?减持时说是自身资金需求,现在反而是有钱增持了,还是自有资金或自筹资金。你到底是有钱还是没钱,要钱还是不要钱?”


回顾此前,8月15日海南华铁曾发布公告,公司总经理胡丹锋拟减持4423万股,对应当时市值高达4.7亿,减持理由为自身资金需求。但截至目前,胡丹锋并未进行任何减持操作。


更令股民措手不及的是,10月1日国庆日当天,海南华铁突发“黑天鹅”公告,宣布36.9亿的算力大单化为泡影。有股民吐槽道:“这公司吃相太难看,假期第一天就公告,股民们这个十一长假是过不好了……”甚至,整个十一假期,股民们都在担忧会迎来几个跌停板。


对于37亿大单半年多来没有任何进展,且乙方却同意解除的情况,公司给出的原因仅仅是市场环境和供需情况。对此,有股民质疑公司是在蹭热点炒作,甚至认为公司一直跨界经营,从一开始就是做局割韭菜。


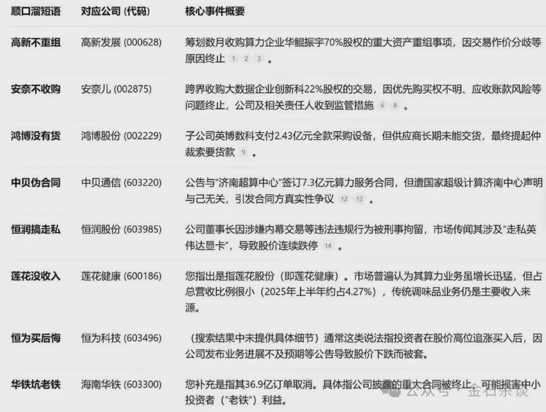
在社区平台上,有股民甚至将算力戏称为“算计”,还编出了顺口溜:“高新不重组,安奈不收购,鸿博没有货,中贝伪合同,恒润搞走私,莲花没收入,恒为买后悔,华铁坑老铁。”


据金石杂谈统计海南华铁近6年中期业绩发现,公司营收表现亮眼,但利润增长却显得缓慢,呈现出增收不增利的困境。公司净利率更是稳定下滑,从21年中期的16.39%降至24年中期的13.45%,如今更是只有10.44%。


值得注意的是,一直备受关注的知名牛散章建平在2025年一季度成为海南华铁的新晋十大股东,持有8420万股。然而,从5月开始,他就在疯狂减持,二季度已消失在十大股东之列。

根据龙虎榜数据,章建平2月18日买入8800万股,当日涨停,最低价7.61元,最高价8.78元,均价为8.2元。此后该公司一个月时间涨幅超50%。根据章建平第一次卖出价格,其卖出均价大概率超过10元,盈利至少超20%。而根据章建平的投资风格,他只要卖基本很快就会卖光,或已清仓。


章建平成功避雷,但海南华铁的22.5万股民就比较惨了。关键的是,该公司半年内还增加了大约18万股民。此外,该公司前十大股东中,金谷信托的信托计划为第三大股东,持股2735万股;金鹰基金则有两只资产计划产品踩雷,合计持股3570万股,是该公司的最大机构股东。


随着本次增持计划的公布,22万股民能否躲避这次暴雷呢?首先,很难。因为彼时37亿订单发生前,该公司股价只有5元左右,而目前公司股价已经高达13元。

其次,听听股民怎么说?虽然也有股民表示看好公司未来,但更多的股民则对总经理本次增持持怀疑态度。有股民表示:“海南华铁,又一个双城药业;海南华铁,就是獐子岛。”当时双城药业因收购一家半导体公司而被爆炒成10倍股,然后终止收购后股价暴跌66%,目前更是拉响退市警报。


甚至有股民猜测本次增持背后的玄机:“怕自己减持跑不了,没散户接盘,又改增持了?真会玩,三千万还想稳股价?3个亿也稳不了,不要把散户当韭菜来回割;真聪明,几个跌停板下来,总经理得少几亿。想用35千万挽回损失,海南华铁最会玩心眼的公司;经典的老乡别跑,你把股民当小日子整?”


猜你喜欢