扫描打开手机站
随时逛,更方便!
当前位置:首页 > 娱乐星闻

颜宁、葛均波等多位院士团队近期科研成果概览

时间:2025-10-19 08:22:48 来源:生物学霸 作者:生物学霸

速转课题组!抢先掌握科研前沿动态

近期,国内高校科研团队在国际顶级期刊上持续发表高水平研究论文,颜宁院士、葛均波院士、舒红兵院士、韩家淮院士、杨正林院士、董晨院士、陈坚院士等多个院士团队均取得创新性突破,彰显我国科研创新实力!

1. J Virol|痘病毒科免疫调控研究取得新进展


来源期刊:Journal of Virology
论文链接https://pubmed.ncbi.nlm.nih.gov/41065388/

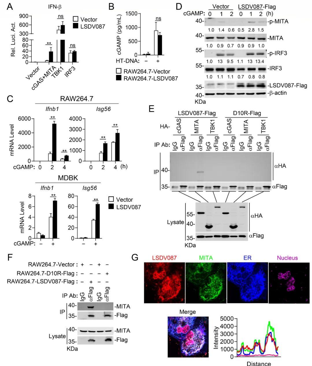
2025年10月9日,武汉大学舒红兵院士团队联合兰州大学/中国农业科学院兰州兽医研究所曹立波副研究员等在Journal of Virology发表研究论文,题为《Lumpy skin disease virus LSDV087 positively regulates innate immune response by promoting oligomerization of MITA/STING》。该研究针对牛结节性皮肤病病毒(LSDV)展开,发现LSDV087蛋白通过与接头蛋白MITA(STING)结合,抑制其K48泛素化降解,促进MITA寡聚化及下游信号激活,正向调控先天免疫。研究还发现LSDV∆087缺陷病毒显著减弱cGAS-MITA通路激活能力,为靶向LSD087设计减毒活疫苗提供了理论依据。

2. J Immunol|p38通路调控效应CD8+T细胞分化与记忆形成


来源期刊:The Journal of Immunology
论文链接https://pubmed.ncbi.nlm.nih.gov/41071826/

2025年10月10日,厦门大学韩家淮院士团队联合吴剑锋助理教授在The Journal of Immunology发表研究论文,题为《p38 signaling enhances short-lived effector cell differentiation and weakens central memory CD8+ T-cell formation》。该研究发现P38蛋白激酶在CD8+T细胞初次应答中调控短寿命效应细胞与记忆前体效应细胞的平衡。小鼠模型显示p38α/β缺失导致CD8+T细胞向中枢记忆表型偏移,并增强二次攻击时的回忆应答。体外分化的p38α/β缺陷CD8+T细胞在过继转移后表现出更强的持久性和功能应答,为靶向p38通路的细胞治疗提供了新依据。

3. STTT|首次揭示视网膜神经节细胞损伤新机制


来源期刊:Signal Transduction and Targeted Therapy
论文链接https://www.nature.com/articles/s41392-025-02438-x

2025年10月10日,四川省遗传疾病重点实验室杨正林院士团队联合黄璐琳教授等在Signal Transduction and Targeted Therapy发表研究论文,题为《Single-cell RNA-seq reveals cell type-specific molecular and genetic associations with primary open-angle glaucoma》。该研究通过单细胞RNA测序分析110名原发性开角型青光眼(POAG)患者及健康对照的外周血单个核细胞,首次揭示其循环免疫系统存在双重失调,免疫细胞组成重塑与炎症/神经保护信号紊乱并存。关键细胞因子(TNF、IFNG)的遗传调控异常进一步加剧视网膜神经节细胞损伤,为精准治疗提供了新方向。

4. STTT|解析心梗再灌注损伤核心机制,提供全新治疗靶点


来源期刊:Signal Transduction and Targeted Therapy
论文链接https://www.nature.com/articles/s41392-025-02430-5

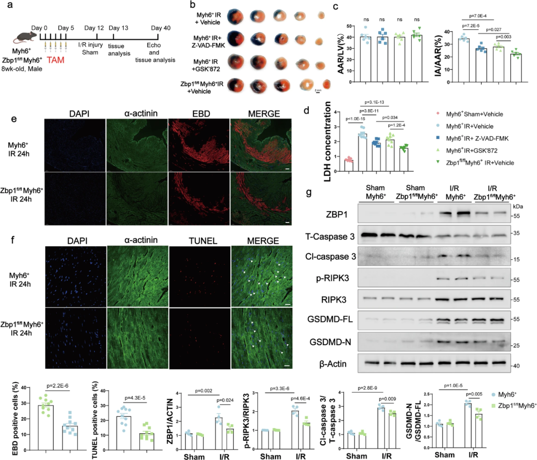
2025年10月7日,复旦大学附属中山医院葛均波院士团队联合孙爱军教授在Signal Transduction and Targeted Therapy发表研究论文,题为《Z-DNA-binding protein 1 exacerbates myocardial ischemia‒reperfusion injury by inducing noncanonical cardiomyocyte PANoptosis》。该研究通过动态转录组分析发现,ZBP1在心肌缺血-再灌注损伤中显著上调,并驱动心肌细胞PANoptosis(一种新型程序性死亡形式)。机制上,ZBP1通过形成ZBP1/RIPK3/CAS8/CAS6 PANoptosome复合体激活多死亡通路。心肌特异性ZBP1缺失更显著减轻梗死面积,而过表达则直接导致心衰。虚拟筛选发现的化合物MSB能特异性结合ZBP1,有效缓解I/R损伤,为心肌保护提供了新靶点。

5. J Agric Food Chem|打破微生物发酵生产异黄酮代谢物的最高纪录


来源期刊:Journal of Agricultural and Food Chemistry
论文链接https://pubs.acs.org/doi/10.1021/acs.jafc.5c09123

2025年10月9日,江南大学陈坚院士团队联合周景文教授在Journal of Agricultural and Food Chemistry发表研究论文,题为《Engineering Tetrahydrodaidzein Reductase to Eliminate Reverse Catalysis for Efficient Biosynthesis of (S)-Equol》。该研究阐明了四氢大豆苷元还原酶(THDR)中FADH2的E50和N5-H位点参与的可逆催化反应机制,进而对THDR的底物通道、催化口袋和水通道进行重新设计,获得M3-THDR突变体。该突变体在保持高效正向脱羟基活性的同时,抑制了氧依赖的反向羟基化反应,使得异黄酮代谢物(S)-Equol产量显著提升至4700 mg/L,创下微生物发酵法生产的最高纪录。

6. Nat Rev Immunol|探讨CD8+T细胞耗竭的调控机制


来源期刊:Nature Reviews Immunology
论文链接https://www.nature.com/articles/s41577-025-01221-x

2025年10月1日,西湖大学董晨院士团队在Nature Reviews Immunology发表研究论文,题为《Regulators of CD8+ T cell exhaustion》。该研究综述了T细胞耗竭是慢性感染和癌症中持续抗原刺激引发的适应性细胞状态,表现为效应功能逐渐丧失和多种抑制性受体持续表达。该过程由TCR持续抗原信号驱动,并受共刺激/抑制分子及细胞因子、代谢物等微环境因素调控。这些因素通过关键内在调控因子重塑T细胞转录组、表观组和代谢,最终导致耗竭状态。该综述聚焦调控T细胞耗竭的关键因子,解析其如何决定不同耗竭T细胞亚群的命运与功能,并探讨如何开发更有效的癌症和慢性感染免疫疗法。

7. Biorxiv|颜宁团队揭示五种新型糖原纤维的结构多样性


来源期刊:BioRxiv
论文链接https://www.biorxiv.org/content/10.1101/2025.09.30.679562v1

2025年10月1日,清华大学颜宁院士团队联合深圳医学科学院李张强博士、Wang Tongtong等在BioRxiv发表研究论文,题为《CryoSeek identification of glycofibrils with diverse compositions and structural assemblies》。该研究利用去年其团队开发的CryoSeek技术(冷冻电镜+AI)新解析了清华荷塘5种糖纤维结构(TLP系列,分辨率3.0-3.5Å)。这些被糖壳包裹的纤维呈现蛋白组分递减特征(TLP-0完全无蛋白),其核心结构各异:TLP-12含十二肽三聚体,TLP-3为三肽三聚体,TLP-2类似TLP-4含二肽链。结果表明糖介导的相互作用对5种糖纤维的组装均至关重要,糖基化介导的组装机制及糖类结构多样性得到进一步验证。

科研服务与资源领取

我们长期为科研用户提供前沿资讯、实验方法、选品推荐等服务,并组建了70多个不同领域的专业交流群,覆盖PCR、细胞实验、蛋白研究、神经科学、肿瘤免疫、基因编辑、外泌体、类器官等领域,定期分享实验干货、文献解读等活动。

添加实验菌企微,回复【】中的序号,即可领取对应的资料包:

  • 【2401】论文写作干货资料(100页)
  • 【2402】国内重点实验室分子生物学实验方法汇总(60页)
  • 【2403】2024最新最全影响因子(20000+期刊目录)
  • 【2404】免疫学信号通路手册
  • 【2405】PCR实验protocol汇总
  • 【2406】免疫荧光实验protocol合集
  • 【2407】细胞培养手册
  • 【2408】蛋白纯化实验手册
  • 【2501】染色体分析方法汇总
  • 【2502】国自然中标标书模板
  • 【2503】WB实验详解及常见问题解答
  • 【2504】DeepSeek论文写作常用口令
  • 【2505】中国科学院期刊分区表(2025年最新版)
  • 【2506】期刊影响因子(2025年最新版)
  • 【2507】130种实验室常用试剂配制方法(附全套资料)
  • 【2508】常见信号通路
  • 【2509】限制性核酸内切酶大全
猜你喜欢