扫描打开手机站
随时逛,更方便!
当前位置:首页 > 娱乐星闻

西贝门店整改后实探:客流回升,价格调整,后厨现制升级

时间:2025-10-02 04:12:32 来源:搜狐科技 作者:搜狐科技



出品|搜狐科技

作者|张莹

在经历预制菜风波后,西贝餐饮集团正通过一系列整改措施积极自救。近日,记者实地探访了北京朝阳区的一家西贝门店,发现餐厅内几乎满员,多位家长带着儿童前来就餐,显示出家庭消费者仍是其主力军。

有消息称,10月1日七点开始,西贝在全国范围内进行了价格调整,降幅大约在20%-40%之间。然而,当记者向门店店员求证时,得到的答复是:“没有网传的那么多,降价幅度都差不多,就是几块、十块的,最多降价20%多。”

此次降价虽然旨在平息外界的质疑,但在西贝创始人贾国龙曾表示“西贝利润大约为5%”的背景下,大幅降价仍引发了外界对其利润说法的怀疑。

10月1日午间,记者来到这家西贝门店,发现店内基本坐满,仅有一人在门口等位。店员介绍,风波前这个时间段门口通常会有很多人排队。自发放100元堂食代金券活动推出后,客流量有所回升,但并未显著增加。

自9月10日罗永浩发文吐槽西贝“预制菜”以来,西贝的危机已经持续了20天,这直接影响了其客流量。店员透露,该门店堂食客流量下降了大约30%,外卖单量更是下降了40%至50%。


西贝降价幅度存疑,店员称最多降20%多

10月1日国庆假期首日,有爆料称西贝全国调价,降幅约20%-40%。爆料还指出,由于价格调整非常临时,全国西贝门店正在菜牌上粘贴新菜价,北上广等一线和准一线城市价格调整最大。

然而,当记者随机探访一家西贝门店时,店员表示:“没有那么多,降价幅度都差不多,就是几块、十块的,没有降价超过20块钱的。算下来,降价幅度最多应该在20%多。”

该店员还介绍,有很多菜品都会降一点,从今早开始降价,目前调价已完成。对于罗永浩曾痛斥的西贝售卖21元天价馒头,记者发现西贝门店在售的仅有一款手工炝面馒头,售价3.9元。

店员对此也感到疑惑,他表示从他2021年入职以来,这个馒头都是卖3.9元。也有报道称,西贝馒头并未降价,“21元的馒头有脸盆那么大,跟3.9元正常大小的不一样。”

下午1点多,西贝门口还有四位顾客在等位,而同商场的大部分餐厅已经无需等位。据此推测,西贝客流量较其他餐厅不算少,但店员称,目前人流量较西贝过往的周六日下滑明显。

“以前周六日,我们等位要等到2点才结束,吃完都3点多了。”店员感慨道。

12点左右,正值就餐高峰,记者到达西贝门店时,店内基本满座,仅有一人在门口排位。家庭仍然是西贝消费者的主力军,记者观察到,当日中午店内大约一半的餐桌有儿童就餐。

店员称:“以前这个点,都等好多好多人了,门口都是人。”他估算,堂食客流量下降了大概30%。


“100元”活动后客流量有所提升,但增长不大

西贝的危机始于9月10日罗永浩的吐槽。当日,罗永浩发文称西贝“几乎全都是预制菜,还那么贵,实在是太恶心了”。次日,西贝创始人贾国龙强硬回应称,按照国家规定,西贝100%不是预制菜,并表示将以“损害商誉”为由起诉罗永浩。

9月12日下午,西贝还发布了致顾客的一封信,再次表示罗永浩在微博中对西贝的指责不实,同时公布了所涉的13道菜品具体制作过程。当日晚间,罗永浩又直播回应此事。

舆论持续发酵至9月15日,西贝最终发布致歉信,表示深刻意识到西贝的生产工艺与顾客的期望有较大差异,没有满足广大顾客的需求与期待。

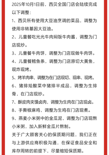
为了满足顾客需求,西贝决定将中央厨房前置加工工艺调整到门店现场加工,并承诺在2025年10月1日前陆续完成调整。


“预制菜”风波之后,西贝门店客流下滑的新闻时常出现。为了自救,西贝推出了一系列措施。

9月24日,西贝在线下门店发起“西贝请您吃饭”活动,顾客到店消费后可领取一张无门槛的100元堂食代金券,下次消费时可使用。活动时间为9月24日到10月8日,代金券有效期为9月25日至10月31日。

店员称,该活动推出后,客流量有增加一些,但并未显著增加。也有很多顾客到店里单纯只是为了领券,甚至还有人把券挂到闲鱼上卖。

与此同时,西贝的“25分钟上菜”沙漏也在近日被取消。当日,记者下单了一份藿香生焗海鲈鱼,店员特别提醒,该菜品不是快餐,上菜会比较慢。“这个菜是要现蒸的,从下单到上桌最少得15分钟。”

尽管此次降价后,社交平台上仍然出现了不少负面声音,有人认为此举“把老顾客当傻子”。但西贝重建消费者信任的努力仍在继续,任重而道远。



运营编辑 |曹倩审核|孟莎莎