(原标题:中共中央新闻发布会丨农业农村现代化是需要优先补上的最大短板)

今日(24日)上午,中共中央举行新闻发布会,对党的二十届四中全会精神进行了深入介绍与解读。
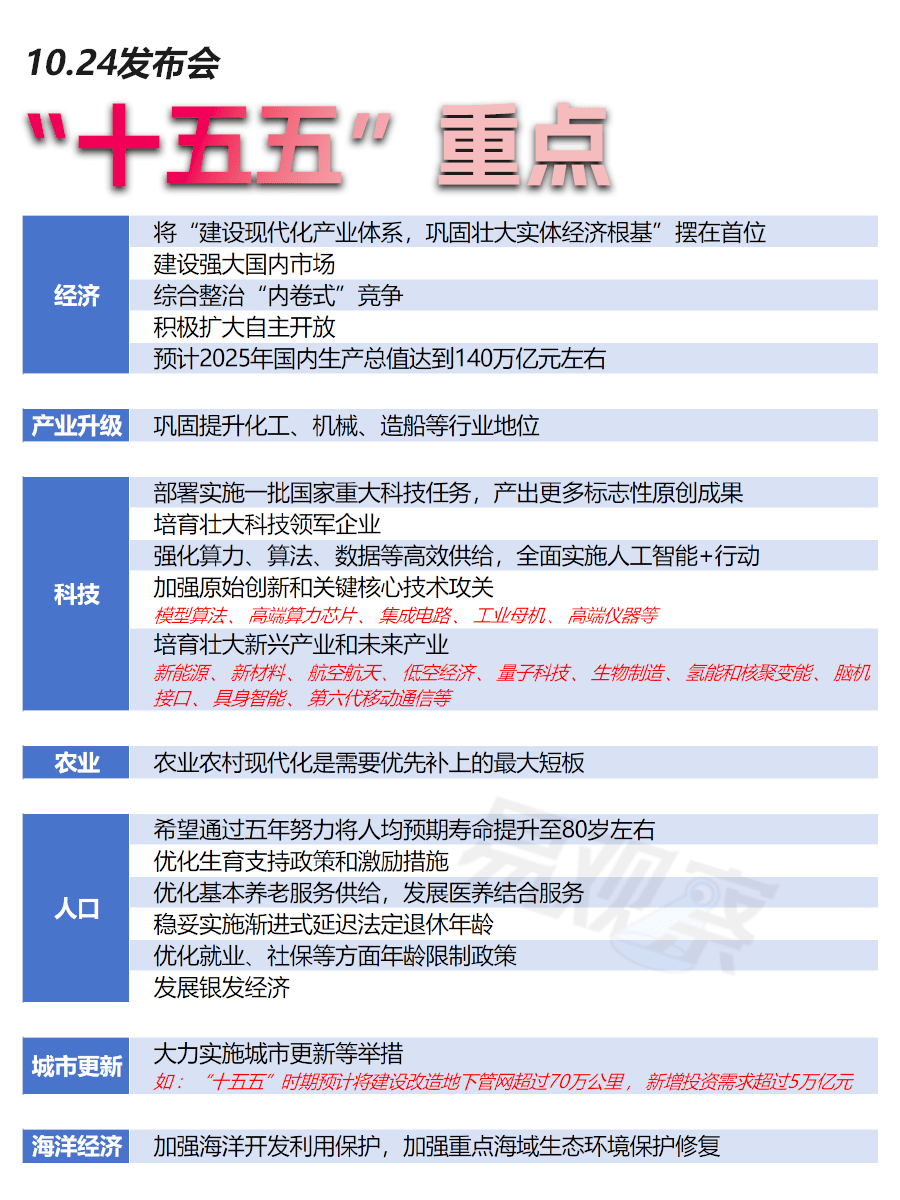
在发布会上,中央财办分管日常工作的副主任、中央农办主任韩文秀明确指出,农业农村现代化不仅关乎中国式现代化的整体进程与质量,更是当前亟待优先补齐的最大短板。他提到,《中共中央关于制定国民经济和社会发展第十五个五年规划的建议》中,特别强调了将解决好“三农”问题作为全党工作的重中之重,旨在通过促进城乡融合发展,加速推进农业强国的建设步伐。
 猜你喜欢
                猜你喜欢
            