2025年10月24日,*ST苏吴(600200.SH)股价连续第二个交易日涨停,但同日公司紧急发布第15次《可能被实施重大违法强制退市风险提示公告》。因2020年至2023年年度报告存在虚假记载,公司已触及重大违法强制退市情形,监管层正持续关注其风险演化。

多重退市风险叠加,公司警示非理性炒作
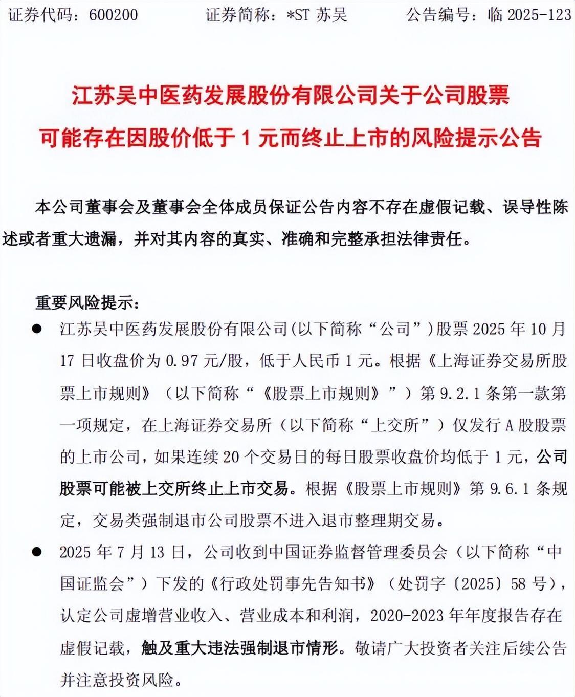
公告显示,10月23日公司股价盘中异动,涨幅显著,可能存在非理性炒作行为。当前*ST苏吴同时面临重大违法强制退市、财务类退市、面值退市三重风险,叠加控股股东大额资金占用未解决、所持股份被全部冻结、业绩持续亏损、医美产品代理权仲裁结果不明等经营危机。公司明确提醒投资者审慎决策,避免因股价波动造成损失。
财务造假实锤,监管处罚落地
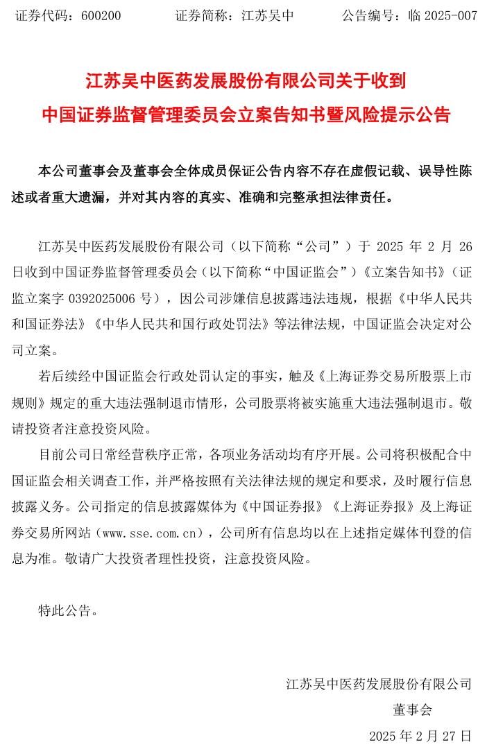
2025年2月26日,*ST苏吴因涉嫌信息披露违法违规被证监会立案调查。7月13日,公司收到《行政处罚事先告知书》,认定其通过虚增营业收入、营业成本和利润,导致2020年至2023年年度报告存在虚假记载,直接触发重大违法强制退市条款。此前10月18日,公司刚发布第6次面值退市风险提示公告。

股价濒临退市线,投资者损失惨重
自2025年8月14日股价首次跌破1元后,*ST苏吴在9月15日至9月24日连续8个交易日收盘价低于1元,虽未触及连续20个交易日的退市标准,但此后多次濒临红线。10月23日至24日的连续涨停暂缓危机,但自2月27日被立案至10月24日收盘,股价累计跌幅达88.16%,投资者损失巨大。
律师团队启动索赔征集,符合条件者可登记
针对*ST苏吴信息披露违法违规行为,《证券市场周刊》合作律师团队已开通投资者维权通道。该团队曾代理ST创意(300366.SZ)、ST立方(300344.SZ)、*ST东通(300379.SZ)等案件并成功立案。根据司法解释,2019年4月20日至2025年2月26日期间买入股票,且在2025年2月27日(含)后卖出或仍持有并产生浮亏的投资者,可报名参与索赔。
索赔条件以法院判决为准,维权流程公开透明
律师团队强调,当前索赔条件仅为初步判断,最终结果需以法院判决为准。投资者可通过《证券市场周刊》微信公众号(ID:capitalweek)点击【证券维权】菜单,添加指定合作律所微信号或选择“7号公司”提交信息,工作人员将及时联系跟进。

— 证券市场周刊 投资者权益服务专栏 —