近日,南方周末、澎湃新闻等各大媒体纷纷报道了《河北石家庄刑讯逼供致1名指居者死案》,这一事件引起了社会的广泛关注。在阅读了相关报道后,笔者深感震惊,同时也对法律有了更深的理解。今天,我们就来详细聊聊这起案件,提醒大家务必遵守法律,切勿触碰红线。

2025年9月28日,石家庄市11名警察因故意伤害罪、刑讯逼供罪被一审宣判,刑期从1年9个月至16年不等。这一判决结果引发了公众的广泛讨论,究竟是什么原因导致这么多警察被判刑?
这起案件还得从石家庄“5·25专案”说起。2022年,该专案由河北省石家庄市公安局裕华分局、新乐市公安局和高邑县公安局联合办理。

案件背景:2022年3月,河北省石家庄市高邑县的暴增强向省市公安机关举报同村的暴记忠、暴继业等10人存在“涉黑涉恶”等违法行为。
调查过程:被举报后,涉案的10人于2022年7月7日凌晨4点被警方带走调查,涉嫌罪名包括寻衅滋事和非法拘禁等。由于是异地办案,被带走的10人被关押在当地一家宾馆,这家宾馆成为了暴钦瑞及其家人的“指居”地点。
所谓“指居”,即嫌疑人被关押在指定的居所,而非看守所。看守所由于有监控和监督,相对安全;而指居则缺乏有效监管,监控设备也可能被随意破坏,因此有人称指居为刑讯逼供的“后花园”。

刑讯逼供:在接下来的13天里,两拨专案组民警分别对这10人进行了刑讯逼供。7月19日晚上,33岁的暴钦瑞身体出现严重状况,被120救护车送往医院。
死亡情况:医院病历显示,2022年7月19日晚上22时左右,暴钦瑞心电图已经呈现一条直线,即没有了自主心跳。7月20日凌晨1点,医院停止了抢救。


死因鉴定:医院诊断暴钦瑞为心跳呼吸骤停,原因是室上性心动过速、肺栓塞主动脉夹层。然而,石家庄市检察院委托山西医科大学司法鉴定中心进行死因鉴定的时间却是在2023年3月,距离暴钦瑞死亡已经过去了整整8个月。这引发了家属的质疑:为什么不在当天死亡后就进行尸检?
重新鉴定:暴钦瑞的家属不认可山西医科大学的鉴定报告,申请了重新鉴定。2024年4月,最高检司法鉴定中心进行了尸检,鉴定结果与山西医科大学的鉴定结果不一致。
最终死因:最高法司法鉴定中心出具的法医病理学鉴定书显示,暴钦瑞的死因是因为肺动脉血栓栓塞引起的急性呼吸循环功能衰竭,与下肢深静脉血栓形成并脱落有关。同时,鉴定报告还指出,暴钦瑞生前遭受了长期限制性体位(长时间一个姿势坐着,没有行动自由),再加上反复的机械性损伤、电击损伤。



刑讯手段:据称,专案组的负责人张旭光为了逼迫口供,负责制定刑讯方案,指挥多名民警对指居者暴钦瑞使用手摇电话机、PVC管、镐柄等工具实施殴打、电击、吊铁笼等刑讯逼供手段。手摇电话机有两根电线同时夹着人的两只手的手指,然后有人进行不断快速的手摇电话机,从而产生电流,导致人体全身发抖、抽搐。
侮辱性手段:此外,还使用了侮辱性手段逼取口供。暴钦瑞的父亲暴继业称,警察任力鹏让他跪在卫生间地上,张开嘴,并掏出那个“鸟”,对着他的嘴巴直接撒尿,还让他舔他的屁眼,甚至用手摇电话机电击暴继业的命根子。

刑讯工具:据说在这次审讯过程中,张旭光安排辅警搞来了10把铁质的审讯椅、4部电手摇电话机,还特意制作了一个铁笼子。这个铁笼子宽七八十厘米,高约1米7,底部是一整块钢板,下面有四个轮子,还有一扇门。把人关到这个铁笼子里去,这一幕感觉跟缅甸电诈园区里差不多。
后续情况:暴钦瑞死后第三天,他的父亲暴继业还在“指居”接受“待遇”。直到暴钦瑞死后一个月多月,也就是2022年的9月份,暴继业和其他人员被新乐市公安局取保候审,到2023年6月份被解除取保候审。解除取保候审的理由是“发现不应当追究刑事责任”。

涉案人员现状:到了2023年8月份,该专案组的人员都还正常上班,其中还有人升职成为石家庄gaxj支队副队长。然而,2023年9月份,南方周末曝光了此事,当年11月,最高人民检察院督办。最终,2022.5.25专案组的所有人涉嫌刑讯逼供案开始走上正路。
伪证指控:那个指控暴继业“涉黑涉案”的暴增强因为和同村的暴继业、暴记忠家庭有矛盾,为了让暴继业“坐实犯罪”,指使被害人暴继业陶瓷厂里的包工头孙某和其他多名工人作伪证,故意捏造讨薪被打的事情。
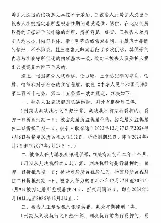
判决结果:2025年9月28日,保定市莲池区法院、望都县法院分别对刑讯逼供的相关人员作出判决。对暴钦瑞实施刑讯逼供的张旭光等5人认定犯故意伤害罪,张旭光被判刑16年,邢子超、王子谦等被判刑6年。刑讯逼供案一审被判刑的11名被告,除马帅以外,其他的10人都已经提出上诉。
其他涉案人员:暴继业、暴记忠、暴卓瑞等5人也被批准逮捕,涉嫌的罪名是寻衅滋事、非法占用农田、非法采矿、故意伤害等罪名。还有那举报人暴增强也以涉嫌诬告、诬陷等罪名提起公诉,平山县检察院认为,应该以诬告诬陷罪追究暴增强的刑事责任,暴增强被起诉的罪名还包括非法拘禁、敲诈勒索等。

案件反思:到了最后,这举报人和被举报人都进去了,这也说明他们本来都不干净。举报人的行为不对,暴增强不应该怂恿他人做伪证、做假证,要举报必须拿出实打实的证据。但暴继业一家也是不干净,如果没有问题,最后也不会被逮捕。因为暴记忠是村里的书记,估计这一家人也是为非作歹,要不然一家人都会被牵扯。
最后,即使“暴家案”的相关人员都有罪,但不应该刑讯逼供。要去民间搜集证据,在实证面前,即使再狡猾的犯罪分子也没有漏洞可钻。对此,大家怎么看?
 猜你喜欢
                猜你喜欢
            