昨天的那篇文章大家不要再问了,也就是这么回事了,大家应该都懂的。还有,这几天每天都有几十位粉丝来要求我们为于朦胧发声,我们已经解释过很多遍了,这种事情但凡有蛛丝马迹涉及刑事案件的早就有通告了,奈何很多粉丝就是不信,一定要求按照她们的理解让我们“发声”,我们也是很无奈,幸好,今天当地警方发蓝底白字了,大家可以看看。

蓝底白字,写得很清楚了:

其实老粉都知道我们有一些圈内的粉丝,这个事情一早就问过她们,都明确表示肯定不是网上传的那样,所以整个事情我们就没有继续跟下去,而且网上的那些谣言本身是没有任何的根据的,起码的图片和视频都没有,太缺乏说服力,因此这个事情应该算是终结了。

今天主要写那个始祖鸟放烟花的事情。

竟然在喜马拉雅地区放烟花。

炸山现场:

完整视频:
尽管团队一再强调是环保的,但是大众完全不信,非常愤怒:

虽有此公告,该行为仍引起巨大争议。由于项目所处在喜马拉雅山脉,该地的自然环境本身脆弱,不少网友及户外爱好者对该艺术项目环保材料的实际效能、对高原土壤与植被的物理干扰、对野生动物的干扰以及对大气和水体的潜在污染等均表示质疑,并认为团队应对此项目的环保措施作更详细的说明及公示。、

有许多户外消费者认为该行为也表现出品牌本身的傲慢、和品牌对自然保护的初衷背道而驰。根据始祖鸟母公司亚玛芬体育 2024年年报,始祖鸟品牌去年业绩大涨36%,收入达21.94亿美元(156亿人民币)。亚玛芬去年2月上市,安踏集团持有约42.52%股份。
我们也是一次看到一个靠户外吃饭的品牌用炸山来宣传……




很多媒体和网友要求始祖鸟道歉。

被誉为“中国烟花第一人”的蔡国强,他的烟火作品相信很多人都看过。很遗憾,从北京奥运会经典的“大脚印”到喜马拉雅炸山,我们看到的是一次错误的示范。
始祖鸟作为知名户外品牌,一直宣扬敬畏自然、热爱自然,当他们联手通过这场活动营销的时候,似乎都忘了雪山不是艺术家的试验田,更不是品牌提升格调的背景板。
喜马拉雅山脉被誉为“世界屋脊”,是地球第三极的生态核心,更是人类文明与自然博弈的千年见证。不知道当品牌和艺术家在说出“手续合规”“环保材料”的时候,有没有想过烟花爆炸的冲击力足以让山体表层的高山苔原受损,又能不能想到周围还栖息着野生动物,会不会被烟火的强光巨响所惊扰?
自然和人类共享一个共同家园,“先破坏后补救”从来都是行不通的,更何况是一次为了流量的商业营销。别拿“艺术”和“合法”来堵悠悠众口了,雪山不是秀场,炸错了地方的烟花再美也是破坏,再火也只会令人反感。
最后,陷入舆论漩涡后,始祖鸟默只是默默删掉了相关视频,明显的回避态度,所有的人都还在等一个道歉。
这个事情非同小可,直接上了官方通报:

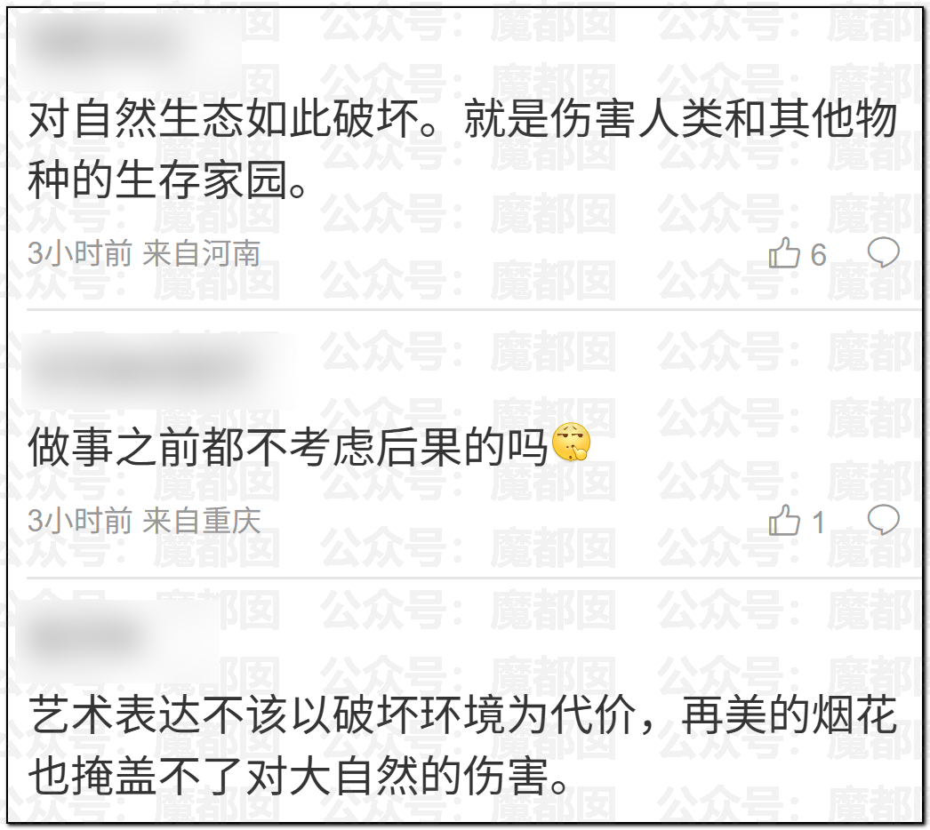
网友们是相当愤怒:




媒体报道蔡国强道歉了:




但是我们查询原文发现,蔡国强发布的并不是道歉信,而是一个项目说明:

通过公开资料我们得知,这不是临时起意,蔡国强很久之前就想这么干了。

蔡国强这个烟花秀事件,真是越扒越有,原来他这个烟花秀是别人不要的项目。
在今年3月份的时候蔡大师就跑到日本那边去推销了这个烟花秀,原以为他对日本的热爱,日本会同意他放烟,结果日本给了三个理由直接拒绝了他。

大师就是大师,被拒绝后,没有气馁。
大师就又跑到法国那边去推销,结果不出意外,法国那边也拒绝了他。
终于找到了始祖鸟,两人一拍即合把地点定在了喜玛拉雅山脉。蔡国强一直就没想过要把他的艺术展示放在国内,他是被其他国家拒绝以后才把目光放到了国内,难道他们就没想过。
高原地区的生物生存有多难吗?
当年计划在日本和法国尝试做艺术表演都被拒绝,而来炸我们?可以想象,国外都知道这玩意对环境的破坏,而我们却同意?


植物学博士认为这次的烟花秀带来的后果非常严重,对当地的植被破坏非常明显。



网友和媒体并不接受这样的道歉。





另据媒体报道,20日,日喀则市生态环境局江孜县分局一位负责人告诉记者,此次活动在生态环境局备案过,手续也合规,由于烟花使用的是环保材料,因此不需要进行环境评估,乡、村、县三级政府同意即可。政府此前开过多次会议,研究选址,评估调查周围有哪些野生动物等,最终的选址不属于生态保护区,周围无人居住。目前来看,当地生态暂未受到破坏,后续也会持续观察。
很多网友都认为这次一定要送几人进局子:





明显姚琛更是怒斥:

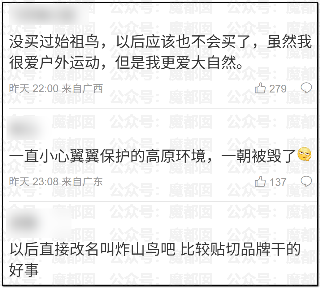
我们也不知道这艺术点在哪里,也不知道哪里美了。有网友做了对比图,画面和发霉的米饭差不多。

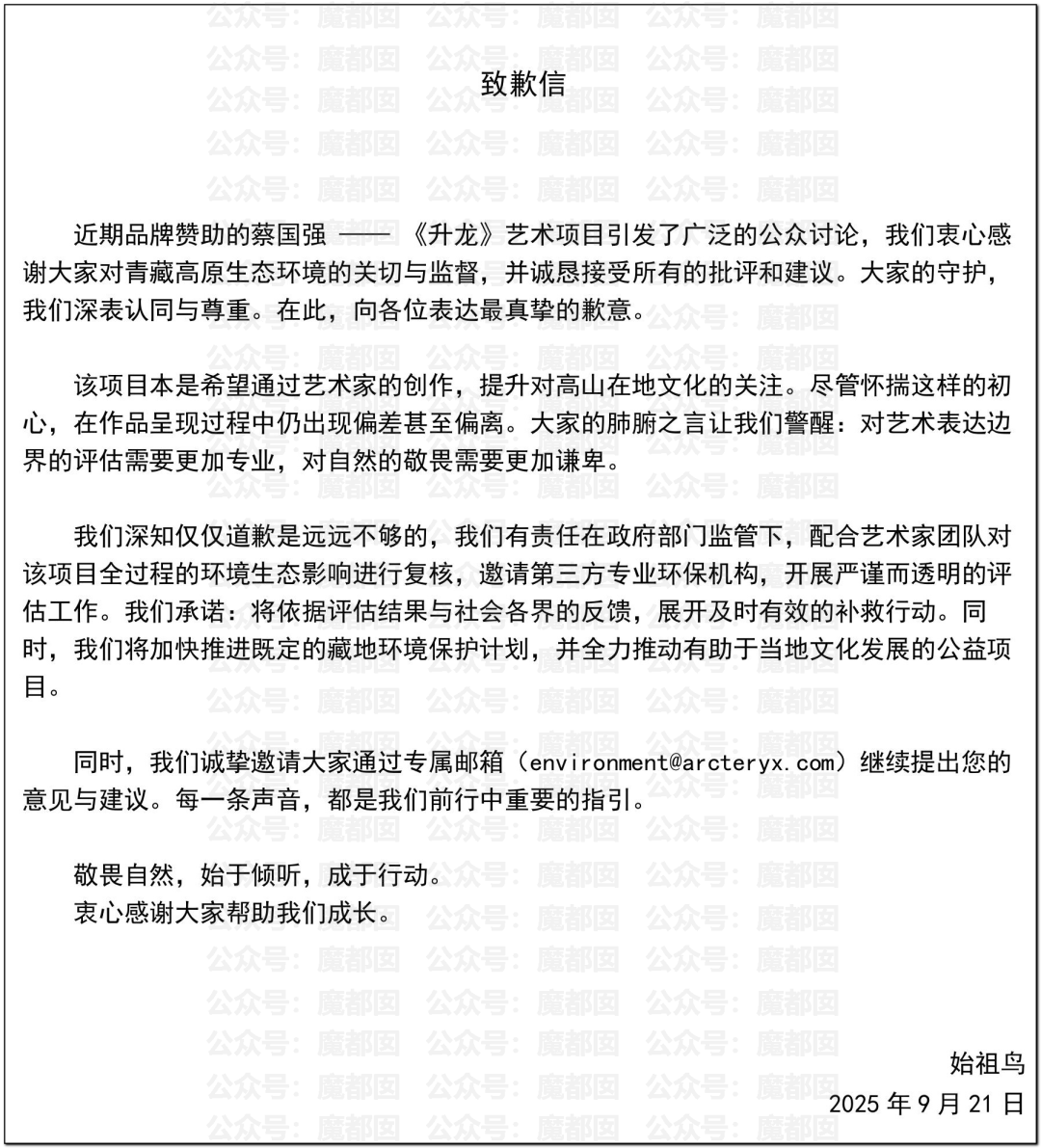
后续始祖鸟扛不住压力道歉了:


然后神奇的来了,始祖鸟的道歉信竟然和它在外网的道歉信不一致!

这是外网的英文版道歉信:

其中的口气完全不对,说“我们正在直接与涉事本地艺术家、我们的中国团队沟通解决此事,同时也将改变我们的工作方式,以确保此类事件不再发生。”
明显就是甩锅啊……说一切都是中国团队惹的事情。
多家媒体报道了这个事情:

很多网友指出这是看到官方通报之后的道歉,根本没有诚意。




有网友做了图:


很多网友怀疑这次始祖鸟的活动是效仿猛犸象在2015年的花活。
1865年,爱德华·温珀和他的登山队首次登顶阿尔卑斯山的马特洪峰,这是一座难度较高的技术型山峰,需要具备攀岩、冰雪攀登、绳索操作等多项专业技能,爱德华·温珀团队在下山时因绳索断裂导致4人遇难。
这起登顶事件在北欧攀登史上非常知名。
英国的维多利亚女王得知此事后,曾下令英国人禁止攀登马特洪峰,让它更知名了。
为纪念登顶马特洪峰150周年,猛犸象携手采尔马特市政当局,制作了“灯光下的霍里格雅特”纪念活动。由一支专业登山队在黎明时从合恩利营地出发,用猛犸象X-Sun头灯点亮了马特宏峰,沿着历史登山线路形成一连串灯光,以此向爱德华·温珀团队致敬。



始祖鸟这次的艺术项目“升龙”,几乎就是对标猛犸象的“灯火长龙”,地点办在喜马拉雅山脉的西藏江孜热龙地区查琼岗日,海拔5500米,选用了一段相对平缓的山脊。

藏区人民把喜马拉雅奉为神山,同时也被认为是中华民族的龙脉。众所周知,中国有多条龙脉,比如著名的昆仑山等。
龙脉是指山脉的走势和形态像龙一样蜿蜒起伏、充满生气与灵性。喜马拉雅作为世界屋脊,万山之祖,不仅是一条龙脉,而且是一条“祖龙”,珠穆朗玛是大地圣母的居所,神圣不可侵犯。
也不知道是哪家想的鬼点子,让蔡国强用了“环保材质”炸了咱们中国少数民族的神山和中华龙脉…
首先声音就不环保啊,野生动植物这辈子哪听过这声响?动物受惊逃窜是会放弃哺育幼崽的。
虽说环保色粉可降解,可这是5500米的高原环境,低温低氧雨水少,降解速度大幅延缓,这些色粉附着在广袤的高原植物上,食草动物的胃怎么办呢?食肉动物呢?
整个食物链一段时间内都会消化不良…
所以,真正的环保主义者都讲究无痕登山。
这一场营销盛会要素太多了,让人匪夷所思,始祖鸟直接变成了炸山鸟。


关于这个蔡国强其实非常抽象,从头到尾就很抽象,而且他是连续第二次翻车了,上一次泉州表演无人机没报备,起飞后大规模掉落,这次是跑到自然风景区。
只能说明前期沟通工作基本没做,这次要倒大霉了。

很多网友指责其别有用心:

根据公开资料,蔡国强曾旅居日本:

其长女是日本籍:

网友们倒吸一口冷气:

这个事情过于离谱,连续上了十几个热搜:

然后,有很多网友和媒体在愤怒之余冷静下来,细思极恐!
始祖鸟再怎么糊涂,这种大型活动也不可能不报批,那么到底是谁批准了这场荒唐的烟花秀?


然而媒体采访的当地回应令人愕然:





这个问题不解决,还可能有第二个第三个蔡国强,这才是最可怕的。
网友们大声疾呼这是违法犯罪:


胡锡进也发文抨击:





多家户外品牌表示一定要敬畏大自然:




人民日报都下场发文质问:



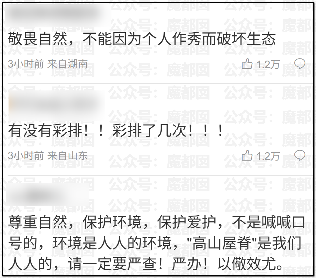
网友们表示一定要严惩:





这个事情是肯定需要一个说法了,就看有没有人进去吧!
不知道大家看完有何感受?聊几句?