作者:黄文涛、刘天宇(黄文涛系中信建投证券首席经济学家、中国首席经济学家论坛理事)

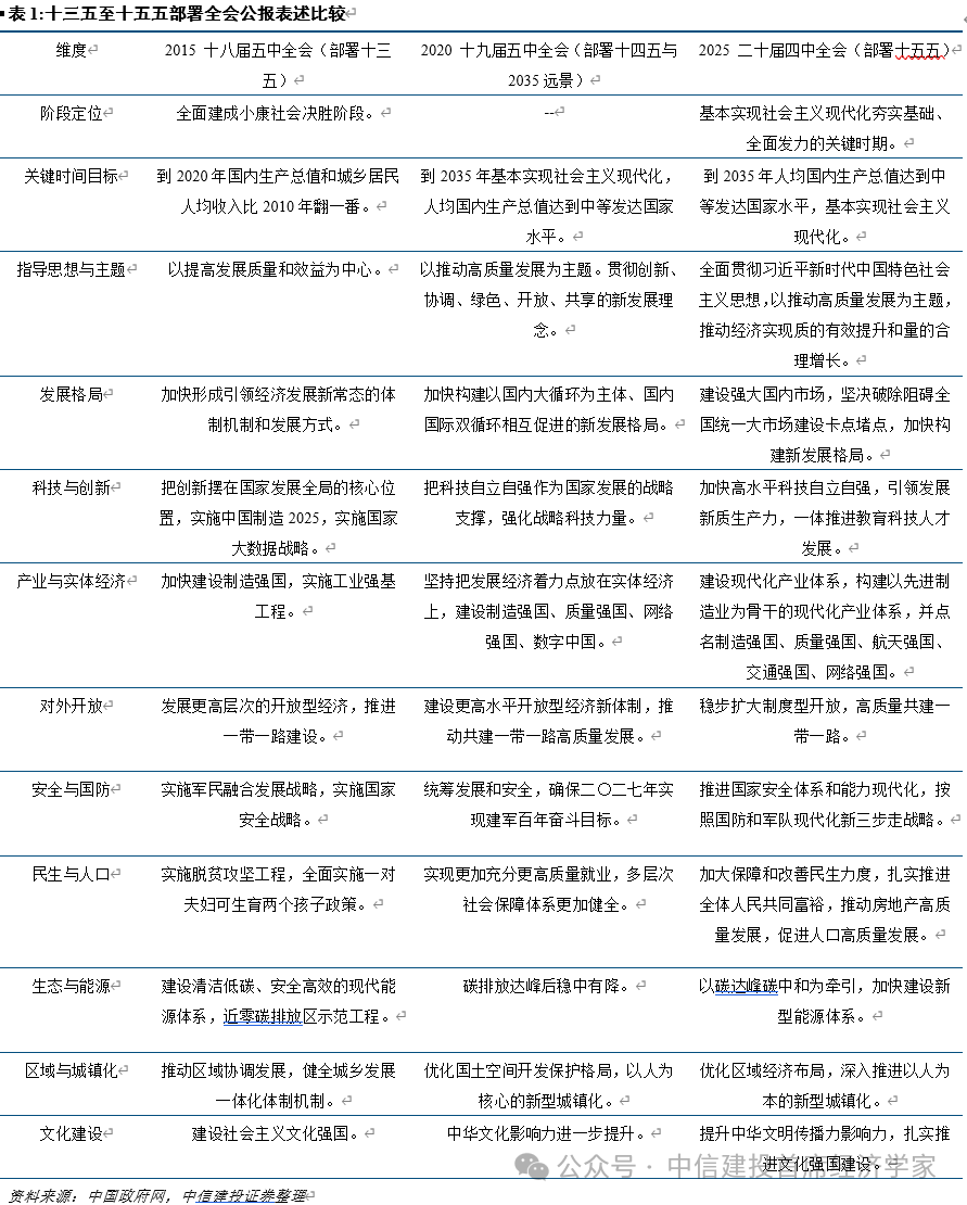
党的二十届四中全会于2025年10月20日至23日在北京举行,审议通过《中共中央关于制定国民经济和社会发展第十五个五年规划的建议》。此次会议打破惯例,由四中全会承担五年规划审议任务,为“十五五”规划明确顶层设计,预计《建议》全文将近期发布,发改委将于明年两会审议并发布《纲要》。

《公报》明确“十五五”时期为“基本实现社会主义现代化夯实基础、全面发力的关键期”,与2035年远景目标一脉相承,彰显中央实现中长期目标的决心。面对全球地缘政治复杂化、中美竞争长期化等挑战,规划更注重结构性韧性,经济增速目标将更灵活,突出“提质增效”。
《公报》提出六大目标:高质量发展、科技自立自强、全面深化改革、社会文明提升、民生改善、美丽中国建设。到2035年,我国将实现经济、科技、国防实力大幅跃升,人均GDP达中等发达国家水平。
产业体系方面,强调先进制造业骨干地位,要求建设制造强国、质量强国等“五强”。战略性新兴产业与未来产业为重点,传统产业需加速高端化、智能化升级。
“新质生产力”首次纳入规划框架,《公报》提出“加快高水平科技自立自强,引领发展新质生产力”。相较于十九届五中“科技自立自强”战略,此次升级强化“教育科技人才一体推进”,针对我国创新能力与高质量发展不匹配的问题,规划有望加码高技术与产业自立自强。
规划强调“建设强大国内市场”,破除统一大市场卡点堵点,5次提及“民生保障”,表明内需与民生仍是政策发力重点。宏观政策方面,提出“有效市场+有为政府”互补分工,关键词包括“提振消费”“企业帮扶”“基层三保底线”等。
房地产表述为“高质量发展”,地方债务强调“积极稳妥化解”,防范系统性风险将通过制度化、工程化管理实现。房地产新模式更注重保障房建设与收储,民生政策延展至就业质量、社会保障及人口高质量发展。
从“十一五”总量扩张到“十五五”质效并重,规划思路形成“理念、目标、抓手、保障”闭环。增速目标柔性化,创新、生态、安全约束强化,科技板块从“创新驱动”升级为“新质生产力”,开放表述递进为“制度型开放”,安全体系迈向现代化“三步走”。

 猜你喜欢
                猜你喜欢
            