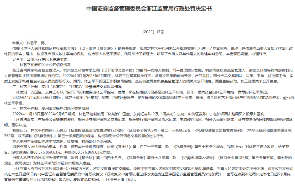
浙江证监局近日通报,浙江某私募IT人员林艺平代客理财,通过“老鼠仓”盈利8857.7万元,被罚没合计超1.77亿元,同时被采取5年证券市场禁入措施。

根据通报,2022年10月至2023年9月期间,林艺平在杭州某某科技有限公司任职,承担交易策略前端开发,产品风控,部分产品交易测试、决策、下单、监控等工作。
林某某负责的量化交易系统的核心开发,能够第一时间看到公司的交易指令。
自2022年11月起,林某某悄悄控制多个账户,分别使用不同的交易策略,精准复制公司账户的交易行为。到2023年9月,公司发现异样,监管通过数据监测锁定其违法行为。短短10个月,林某某净赚近9000万元。
为此,浙江证监局指出,林艺平的行为违反了《私募投资基金监督管理暂行办法》《私募投资基金监督管理条例》的相关规定,构成利用未公开信息交易股票的违法行为。依据《基金法》等相关规定,浙江证监局责令林艺平改正,给予警告,没收其违法所得8857.7万元,并处以同等金额罚款,罚没款合计约1.77亿元;同时因其违法行为情节严重,对其采取5年证券市场禁入措施。
市场传闻称,监管所提的“浙江省内两家私募基金” 疑似九章资产、幻方量化,由同一实控人控制。在社区平台已经有网友在领英查到,并晒出了林艺平的工作履历:2016年复旦大学软件工程专业毕业,2018年至今在九章资产待了7年,还有消息称他曾在团队内多次被表扬。目前尚不知道是不是同一人。

公开信息显示,九章资产成立于2015年,幻方量化成立于2016年,两家公司的实控人均为量化投资大佬梁文锋,即此前火遍全网的中文AI应用DeepSeek创始人。不过截至目前,无论是幻方量化、还是九章资产,都未就此事公开回应。
此案的曝光也给量化机构与参与者敲醒了警钟,各环节比如人员管理和信息隔离方面存在明显漏洞。所谓的风险控制,不仅要防前台,更要重视后台,因为后台人员掌握了很多交易信息,如果防范不当,很可能造成巨大的损失。
至于此事会对梁文锋的量化机构造成多大影响,目前还不好判断。