扫描打开手机站
随时逛,更方便!
当前位置:首页 > 财经纵横

ST新动力股价年内新低,受损股民如何索赔?

时间:2025-10-15 14:02:31 来源:证券市场周刊 作者:证券市场周刊

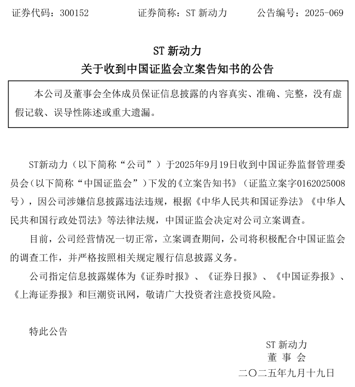
2025年10月13日,ST新动力(300152.SZ)股价盘中创下1.96元的年内最低价,引发市场广泛关注。此前,该公司于2025年9月19日发布公告,称因涉嫌信息披露违法违规,已被中国证监会正式立案调查。

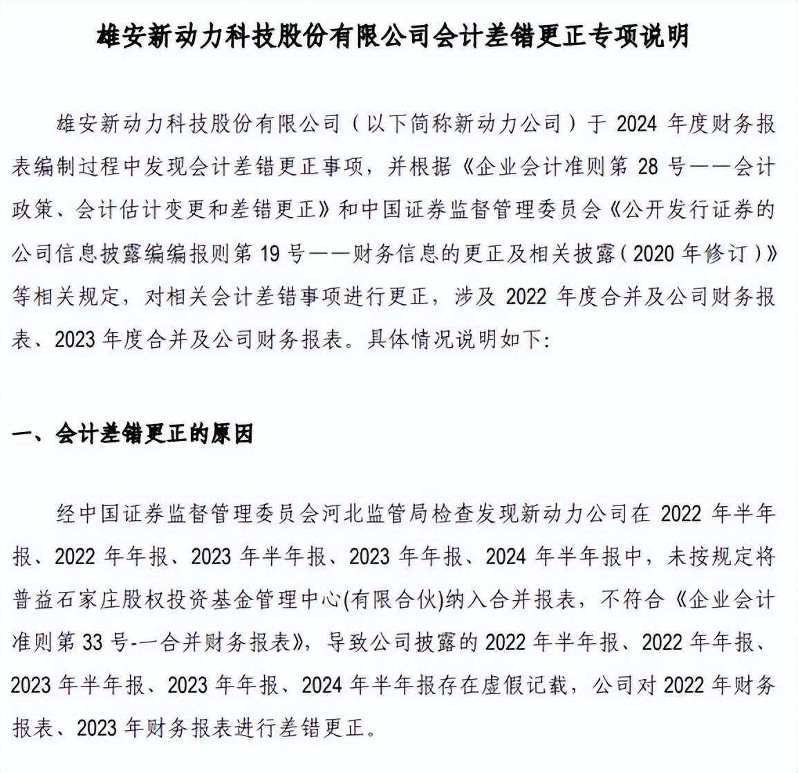
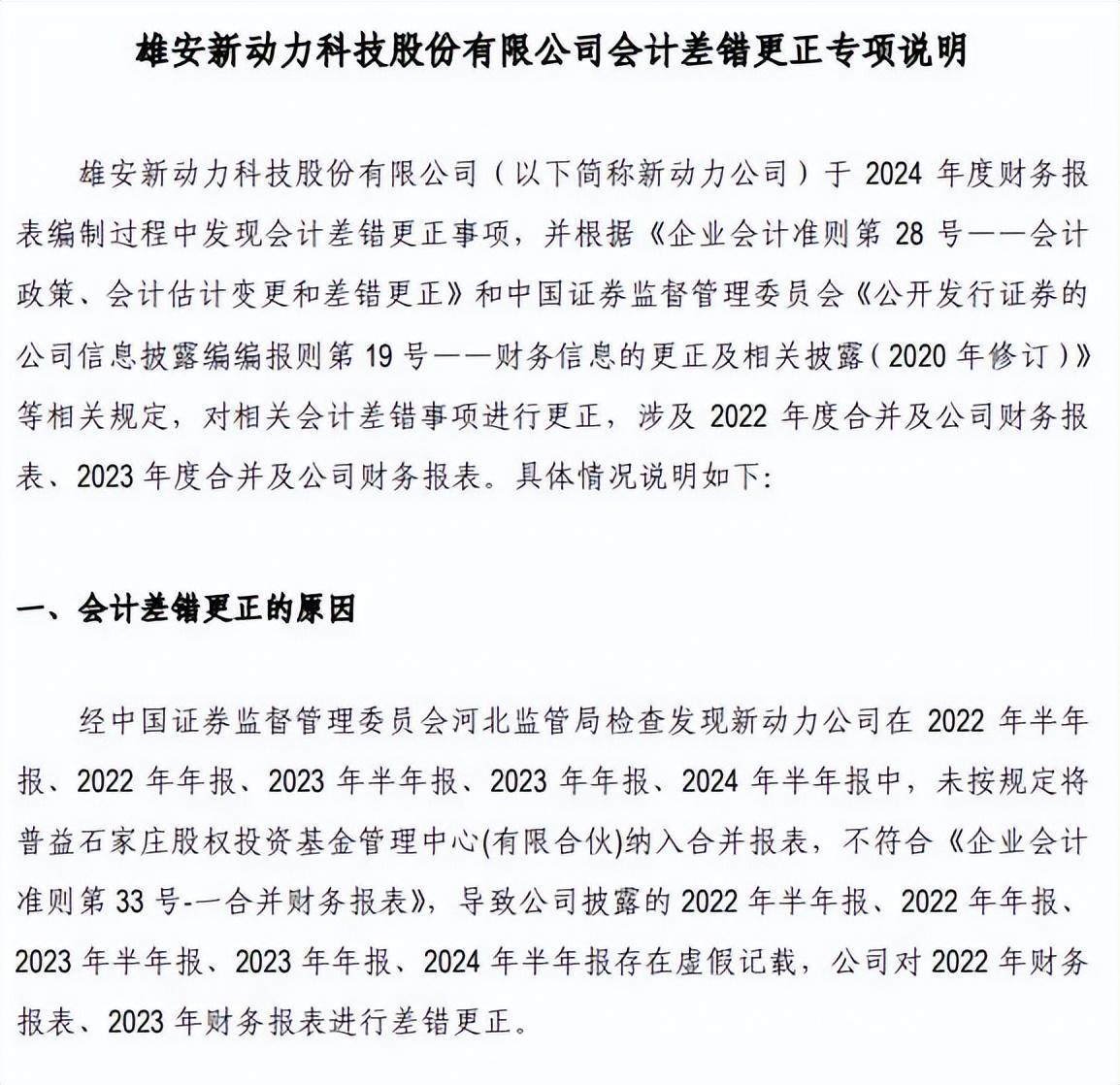
根据历史公告,ST新动力在信息披露方面的问题由来已久。2025年4月29日,公司发布了《会计差错更正专项说明审核报告》,其中显示,经河北证监局核查,公司2022年半年报、2022年年报、2023年半年报、2023年年报以及2024年半年报均存在虚假记载。而在2025年6月23日发布的《关于2024年年度报告的补充更正公告》中,更是一次性列出了多达12项更正内容,信息披露的准确性和完整性受到严重质疑。



自公司被立案调查以来,股价持续承压。截至2025年10月14日,在短短11个交易日内,公司股价累计下跌23.50%,众多股民因此遭受严重损失。

针对ST新动力涉嫌信息披露违法违规的行为,《证券市场周刊》合作律师团队已启动投资者维权索赔征集工作,拟通过诉讼方式帮助受损股民维护合法权益。该团队此前已在ST创意(300366.SZ)、ST立方(300344.SZ)和*ST东通(300379.SZ)等股票信息披露违法违规案件中,成功协助受损股民在法院立案,积累了丰富的维权经验。

根据相关司法解释,以下两类投资者有望获得索赔资格,可报名登记:

1、在2022年8月25日至2025年4月28日期间买入公司股票,并且在2025年4月29日之后卖出或继续持有的投资者;

2、在2025年9月19日之前买入,并且在2025年9月22日之后卖出或继续持有的投资者。

需要提醒的是,前述索赔条件仅为《证券市场周刊》合作律师团队的初步判断,最终索赔资格及赔偿金额需以法院判决为准。

如需了解更多索赔详情或进行报名登记,可关注《证券市场周刊》微信公众号(ID:capitalweek),并点击【证券维权】菜单,添加《证券市场周刊》指定合作律所的微信号,或选择47号公司并提交相关信息,我们将尽快与您联系。



— 证券市场周刊 投资者权益服务专栏 —