扫描打开手机站
随时逛,更方便!
当前位置:首页 > 财经纵横

不容错过!国庆假期核心热点梳理,概念股一览,附10月金股

时间:2025-10-09 08:37:35 来源:金石随笔 作者:金石随笔

10月9日,国庆假期正式结束,这个假期,全球市场走势较为波动,但出现了一系列影响市场的大事件和政策,我们一起来看一下:

1)十一期间,截至10月7日港股收盘,全球股市整体上升,但涨幅有限,日本股市遥遥领先,原因是日本有望迎来首任女首相,其政策主张 扩张性财政政策。截至10月7日,恒生指数假期跌0.12%,纳斯达克指数假期涨0.57%。


不过,A股节后效应更强,据 21 财经统计,近十年数据显示,节后 5 个交易日 A 股上涨概率大约 60%,节后首日上涨概率更是高达70% 。另据天风策略, 假期后 20 个交易日中位数涨幅为 2.28% ,整体胜率也较高。

2)国际黄金持续爆发,伦敦金现一举突破4000美元大关,而节前只有3850美元左右,机构火速上调目标价,高盛最高看2026年4900美元,达利欧更是高呼黄金比美元更安全。


国内多家黄金珠宝品牌金饰价格亦持续攀升,其中,老庙黄金、老凤祥足金饰品涨至1160元/克,周生生足金饰品涨至1165元/克,周大福足金饰品涨至1162元/克。

着黄金的大涨,大家发现几乎所有人都在聊黄金,金石一位香港的朋友如是说:奶茶店里, facial 店里,洗头店里都在说黄金…

机构更是在假期连夜开路演,讲国庆出行与黄金珠宝。在某券商路演平台,浙商大周期、东方金属、光大金属、兴证金属等都要在8日夜晚进行路演,聊黄金、聊有色、聊未来。


3)节后存储芯片、半导体呼声较高。据央视财经报道,过去半年,全球存储芯片价格持续上涨。特别是最近一个月,涨价消息越发密集。韩国三星电子公司、美国闪迪等主要厂商近期陆续通知客户调整报价,现货市场价格也在短时间内快速上行。

从行业角度来看,摩根士丹利的最新研报预测,人工智能热潮下,存储芯片行业预计迎来一个“超级周期”。

资本市场对近期存储芯片行情的变化给出了直接反馈,多家厂商股价持续刷新历史最高值。最近一个月,美光股价累计上涨约60%,铠侠与闪迪股价累计上涨均超过100%。国庆假期,港股中芯国际等芯片股走强,中芯国际、华虹则向红底股(100港元)进发。

据21财经梳理,目前已有多家A股上市公司在存储芯片方面有所布局,涉及设备与材料、芯片设计与制造等多个环节。

其中,国产存储芯片生产龙头东芯股份,年内涨幅高达329.32%;SK海力士的核心代理商香农芯创,9月涨幅超过116.56%;国产化SSD解决方案提供者德明利,9月获6个涨停板。


此外,摩根士丹利称,9月净流入中国股市的外资反弹至46亿美元,创下自2024年11月以来单月最高,主要得益于被动型基金52亿美元的流入,主动型基金则小幅流出6亿美元。

分析师Chloe Liu等人在报告中表示,继7月中旬以来美国基金大举流入中国股市之后,9月欧盟被动型基金也开始追赶。截至9月30日,年内外资被动型基金累计流入180亿美元,已超去年70亿美元的水平。

在加码版块里,主动基金增持最多的是资本货物和半导体,减持最多的是保险、耐用消费品与服装。阿里巴巴、宁德时代和京东的增持幅度最大;而腾讯、平安保险和泡泡玛特的持仓减幅最大。


4)算力股利好利空两重天。利空一、 10月1日国庆日当天,海南华铁突发“ 黑天鹅 ”公告,36.9亿算力大单成为泡影。

在社区平台,有股民直呼算力为“算计”,还编出了顺口溜:高新不重组,安奈不收购,鸿博没有货,中贝伪合同,恒润搞走私,莲花没收入,恒为买后悔,华铁坑老铁。


利空二、光模块大牛股新易盛今年暴涨345%,公司董事长兼实控人高光荣因自身资金需求拟转让1143万股,套现41.81亿。但给出的理由比较奇葩:个人资金需要。

金石杂谈算了笔账:近期传阿里及马云70亿港元(64亿)买入港岛壹号中心半幢楼面,这可是24层楼,这41亿至少能买15层楼。


9月26日,中际旭创发布公告称,公司控股股东中际投资计划未来三个月减持公司股份不超过550万股,占公司总股本的0.49%。若按照最新收盘价计,此次减持套现金额约23亿元。中际旭创今年涨幅也有228%。

看样算力、光模块们也调整一段时间了,建议家人们早点避雷。在新易盛股吧区,股民高呼“新易盛天塌了吗”,“老板很聪明,知道泡沫大了,先跑为敬”。


还有一家半导体概念之光刻机龙头张江高科也要减持了,张江高科控股股东上海张江集团拟减持1548.69万股,减持原因是股东自身经营发展需要,本次套现8.5亿。参考公司发行价6.15元,张江集团盈利至少790%。

利好:10月6日,据报道,AMD与OpenAI达成为期四年的协议,将向OpenAI提供数十万块人工智能芯片,并给予OpenAI持股多达10%的选择权。如果OpenAI行使全部认股权证,将可以获得AMD约10%的股权。

这笔交易预计将为AMD带来数百亿美元的收入,或标志着AMD在利润丰厚的AI加速器市场向行业领导者 英伟达 发起了迄今为止最猛烈的挑战。

受益于这笔投资, AMD股价一度暴涨38%,创2016年4月以来最大单日涨幅,最终周一收涨23.71%。受此影响,芯片、算力,尤其AMD概念股有望受益。目前,通富微电已冲到股吧热度第一。


5)机构疯抢寒武纪!定增价高达1195元。9月30日,寒武纪定增落地,最终定增价格高达1195元,远高于发行底价的1081.32元,相当于较底价溢价10.5%。

对于1195元的定增价,业内直呼价格高。一方面可能是机构看好寒武纪未来走势,另一方面,正如网友所说,或许为芯片半导体节后继续走强打下了坚实的基础。此外,1195元的定增价,较目前价格折让10%,符合市场预期。

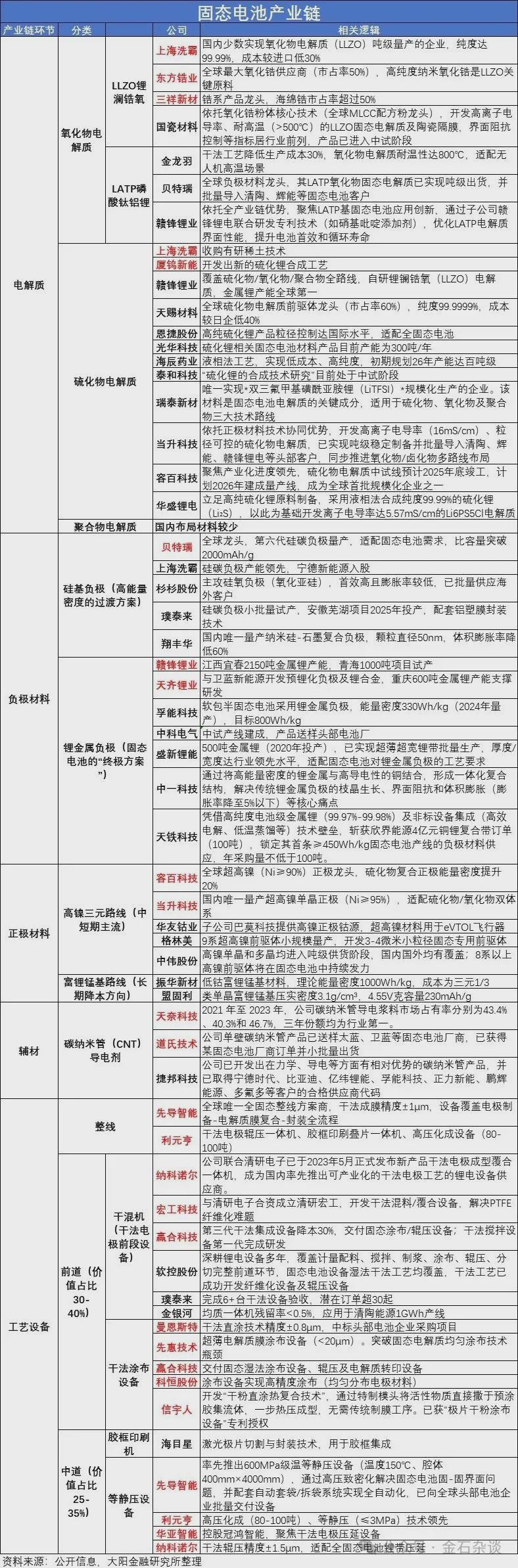
6)固态电池迎重磅利好。据央视新闻,中国科学院金属研究所日前消息,该所科研团队在固态锂电池领域取得突破,为解决固态电池界面阻抗大、离子传输效率低的关键难题提供了新路径。该研究成果已于近日发表在国际学术期刊《先进材料》上。

研究团队利用聚合物分子的设计灵活性,在主链上同时引入具有离子传导功能的乙氧基团和具备电化学活性的短硫链,制备出在分子尺度上实现界面一体化的新型材料。该材料不仅具备高离子传输能力,还能在不同电位区间实现离子传输与存储行为的可控切换。

科研人员介绍,基于该材料构建的一体化柔性电池表现出优异的抗弯折性能,可承受20000次反复弯折。当将其作为复合正极中的聚合物电解质使用时,复合正极能量密度提升达86%。此项研究为发展高性能、高安全性固态电池提供了新的材料设计思路与研究范式。

以下是固态电池产业链最全概念股名单:


7)储能订单饱和。据界面报道,国内一家储能电池头部企业的交付管理部负责人吐槽,“现在市场有四五个吉瓦时的 电池 订单,我就眼瞅着,价格、付款条件、商务条件都很好,甚至有些客户是全款让我们承接,但我硬是接不进来。”

据报道,仅9月,包括 亿纬锂能 、 欣旺达 、 赣锋锂业 在内的多家上市公司在投资者互动平台表示,自家 储能 电池处于满产状态,订单需求较为饱和。

中国化学 与物理电源行业协会储能应用分会秘书长刘勇指出,头部储能电池企业产线高位运行, 宁德时代 、 亿纬锂能 等龙头产能利用率接近90%,部分优质产线满负荷运转。为消化快速增长的订单,部分企业甚至不得不外协代工。


8)黄金之外,有色金属热度也很高。据中信证券,国庆假期期间主要金属价格全面上涨,供给冲击为重要催化,锡和钴涨幅最为显著,10月3日当周上涨8.7%和4.9%,对应的是印尼关闭非法锡矿并封堵走私通道以及刚果(金)正式开始向钴的配额制过渡。

截至10月1日,电解钴(电池级,≥99.8%)价格为34.3万元/吨,9月以来涨幅为29%,而今年以来价格已翻倍。预计未来越来越多的资源保有国将会意识到,战略稀缺资源的长期“贱卖”是不可持续的,必须要控制供给来保证可观的价格水平,并以此撬动一定的地缘话语权、维护自身权益。

贵金属的上涨趋势也非常明显,黄金在创新高的同时,白银现货也接近两个历史高点;此外,基本金属也有着更为宏大的叙事。AIDC和电力等领域的广泛应用让铜被视为新时代的石油,而全球铜矿平均品位的下滑以及相关资本开支长期不足,带来长期供需紧平衡的预期,这个局面目前并没有被打破的迹象。

9)兴证策略也点了几个假期热点:一方面,假期AI产业进展催化密集,开启视频创作新纪元的视频生成大模型Sora 2、反响热烈的Meta AI智能眼镜、以及持续进化的人形机器人,都在显著提振市场对于AI算力、存储及应用的信心。

另一方面,随着辉瑞达成首个最惠国药品定价协议、特朗普延迟对药企的关税,此前受关税预期压制较多的医药板块也表现出较大弹性。同时,全球宽松预期提振下金银等贵金属价格再创新高,也对股市形成映射。 从港股和美股的上涨结构来看,主要集中在科技、医药、有色。


兴证策略表示,更重要的是,随着10月进入三季报交易窗口、月末“十五五”等重磅政策预期密集催化,有望带动市场聚焦景气线索、凝聚新的共识,提供更多可挖掘的机会。

对于节后投资方向,申万宏源表示,红十月,看好四季度和跨年行情。2026年春季前,科技产业催化显著多于顺周期催化的格局不变,同时,科技成长可能会有中短期性价比问题,但距离长期性价比低位还有差距。科技成长可能延续趋势行情,最终演绎到长期低性价比区域。

中信证券表示,国庆和中秋长假期间的热点主要集中在资源和AI领域:贵金属、基本金属和能源金属价格全面上涨,资源安全主线的热度在提升;AI从企业级向消费级扩散的趋势越发明显,用户入口抢夺或带来端侧硬件和应用大爆发。

不过,也需要注意10月贸易领域争端开始更加频繁,但我们判断最重要的中美关系大概率还是维系微妙的平衡状态,需坚定企业出海的大趋势,淡化外部扰动因素。从市场层面来看,近期增量流动性依旧以绝对收益资金为主,预计市场仍将逐步回归结构性特征。

趋势性品种 重点关注 资源、消费电子、创新药游戏 ,如果用ETF来表达,分别对应有色ETF、VR ETF(相较消费电子ETF果链成分更高)、恒生创新药ETF和游戏ETF; 配置型品种 则可以左侧布局 化工、军工 。同时,我们重点提示关注 供给在内、需求增长 在外 ,且单一供给国有持续定价能力的行业,建议关注 钴、稀土、钨、磷化工、农药、氟化工 等方向。

兴证策略表示,历史上看,随着假期消费等提振基本面预期的经济数据陆续披露,叠加潜在科技产业进展催化、港美股映射,市场风险偏好提振下,国庆假期后市场胜率明显提升,结构上也以TMT、先进制造为代表的科技成长板块胜率更高。


兴证策略表示,经历9月以来的震荡整固后,新一轮上行动能已在蓄势,假期期间全球宽松的宏观环境、结构性亮点提供的线索指引,均有望为节后A股奠定上行基础。而随着10月三季报交易陆续展开、月末密集重磅会议提振政策预期,往后结构上可交易的线索也将更加丰富。以景气和产业趋势为核心,重视三季报景气线索、“十五五”规划受益行业,包括创新药、军工、AI、电池、“反内卷”&景气周期(有色、化工)。

对于AI板块,结合景气与产业催化,重点关注三季报景气线索( 光模块 、PCB、游戏)、国产芯片产业链(国产算力与存储芯片龙头、半导体材料设备)、受益于AI应用落地信心提振的下游方向(港股互联网、消费电子端侧、人形机器人、影视、数字营销等)。

对于顺周期板块,三季度同样迎来“反内卷”等重要政策催化,部分板块景气预期也迎来上修,三季报有望迎来验证。其中,9月以来涨幅偏低的行业主要包括:周期(小金属、农化制品、化学原料、玻璃玻纤)、消费(教育、白电、饰品、宠物经济等)、金融(券商保险、城商行)等,主要集中在“反内卷”&涨价、新消费、资本市场上涨受益等细分α领域。

最后,附上各大券商总结的十大金股:据财联社统计,截至9月30日,已有超过18家券商公布10月金股,标的数量逾200只,去重后仍有176只标的,被推荐次数最多的是兆易创新,推荐次数有4次,其次是洛阳钼业(3次)。

推荐2次的个股有19只,分别是牧原股份、利安隆、海光信息、恺英网络、华友钴业、华泰证券、中芯国际、石头科技、恒立液压、古茗、腾讯控股、海康威视、中兴通讯、阳光电源、大金重工、科锐国际、科沃斯、贝达药业、卫星化学。其余155只标的仅被推荐1次。反映出多数卖方在核心方向共识明确,但细分标的选择存在差异。


另据证券时报统计, 共有34只10月金股获2家及以上机构推荐。 兆易创新、海康威视、华友钴业、洛阳钼业 等13股均获得3家及以上机构推荐。