
近日,机器人行业龙头企业一星机器人的解散消息引发广泛关注。据《第一财经》报道,该公司已进入解散阶段,吉利背景的核心团队成员基本撤出,这一动态在业内引发了关于企业战略调整的深度讨论。

一星机器人成立时间虽短,但背景特殊。其实际控制人为吉利集团董事长李书福之子李星星,公司于2025年5月9日注册成立,8月完成“亲友轮”融资,9月又获得数亿元“种子轮”融资,投资方包括曹操出行、晶能微电子等吉利关联企业,以及BV百度风投、同创伟业等知名机构。如此豪华的投资阵容,凸显了吉利对该项目的重视。
吉利在机器人领域的布局始于2021年的“智能吉利2025”战略,通过构建大算力、大数据等科技基础设施,打造“智能科技生态网”。2023年,吉利与百度合作推出“极越”汽车机器人品牌,开启规模化探索。2025年,吉利进一步通过投资和合作拓展机器人版图,一星机器人被视为其布局具身智能的重要一环。
然而,一星机器人的解散并非偶然。公司技术部员工方宇透露,国庆假期后员工突然接到解散通知,而此前公司发展势头良好,8月资方欲追加投资,9月还获得大量订单。这种“前线激战,后方撤退”的局面,令人意外。

吉利智驾业务资源聚焦,一星机器人或成“战略牺牲”
一星机器人解散的背后,是吉利集团在具身智能这一高投入、长周期赛道上的战略调整。公司虽拥有上海AI Lab研究员丁琰、复旦大学姜育刚教授团队等顶尖人才,且背靠吉利这棵大树,但解散决定仍超出市场预料。CTO丁琰在社交平台上的履历更新(2025年6月至10月)也印证了这一消息。
从股权结构看,一星机器人实控人李星星持股65.66%,拥有51%的表决权,董事长潘运滨同时担任吉利半导体公司CEO,吉利系人员在公司中占据关键地位。然而,吉利当前更看重的是另一明星公司——千里科技。
千里科技定位“AI+车+机器人”,已获李书福亲自站台并筹备港股上市。2025年9月,力帆控股向奔驰数字技术转让1.35亿股千里科技股份,涉及金额13.42亿元,显示跨国车企对千里科技的认可。在吉利产业协同下,千里科技构建了相对完善的产销体系。
有观点指出,一星机器人与千里科技业务重叠度较高。前者聚焦具身智能,后者则以智能驾驶为核心,两者都瞄准了高利润率的具身智能市场,且都依赖于AI大模型、数据采集和真实场景的训练。在吉利集团“一个吉利”的战略指引下,内部资源的深度整合成为必然。

吉利智驾版图重构,千里科技成核心
早在2025年6月,吉利、旷视(通过迈驰智行)等主体共同成立了重庆千里智驾,其中千里科技出资15亿,占股30%。法人代表王军为原华为车BU总裁,同时担任千里科技联席总裁。这一人事变动被视为吉利智能驾驶行业格局调整的重要信号。
吉利出车、旷视出智驾、力帆(千里)出壳,三者合作目标是成为华为车BU。李书福对旷视科技创始人印奇印象非常好,认为其是“聪明人”,并希望通过合作推动AI与汽车产业的融合。相比之下,一星机器人虽拥有李星星的光环,但其外部团队为主的构成和独立发展的路径,与集团的整合战略存在张力。
千里科技通过李书福的资本运作,已成为炙手可热的“智能驾驶”概念股,估值飙升至550亿元。从收编“力帆”到引入印奇,再到整合吉利研究院、极氪智驾、旷视旗下的迈驰智行,吉利将核心资源聚焦于千里智驾,一星机器人或只是其智驾业务的技术储备选项。

李星星创业历程:从二手车到磷企,再到机器人
作为吉利集团董事长李书福的儿子,李星星的创业历程备受关注。2012年起,他任浙江吉利控股集团有限公司监事,2015年起任领克汽车销售有限公司执行总经理。2016年,他担任吉利CMA全新模块化架构的负责人,正式进入吉利汽车的核心领域。
然而,李星星更偏向自己创业。2018年,他先后创立车多多和车小多,其中车多多以二手车消费金融为主营业务,A轮获得1770万美元投资,但最终难以攻克盈利关卡。
2020年12月,浙江耀宁科技集团有限公司成立,李星星任法人兼执行董事,个人持股达80.75%。这家公司由原吉利零部件事业发展中心发展而来,最后从吉利集团独立,被视为李书福给李星星的“试验田”。
2022年,千亿磷企澄星股份“暴雷”,实控人被拘,债务压顶,陷入破产重整。李星星用5.17亿元买下澄星股份25.78%的股权,成为实控人,并带来吉利系骨干成员徐海圣出任首席执行官。然而,澄星股份在李星星入主之后,业绩并未出现起色,2023年、2024年连续两年亏损,直到2025年上半年才扭亏为盈。

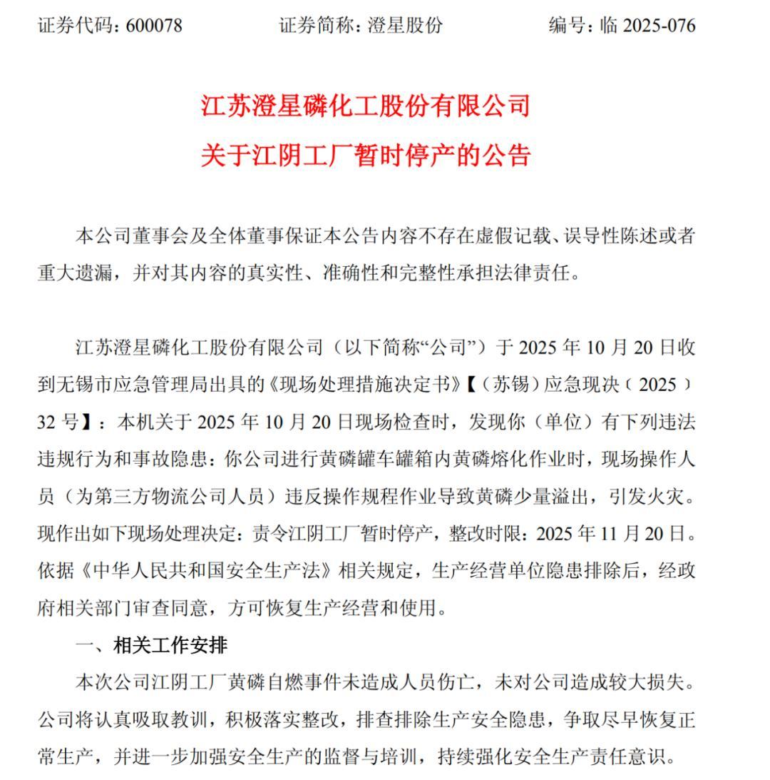
10月22日,澄星股份发布停产公告,原因是厂区突发黄磷自燃事故。此次事故对刚刚摆脱亏损困境的澄星股份的声誉和市场信心带来一定损伤,股价随即下跌9.48%。尽管如此,李星星在三年时间内将一度巨亏23.4亿元的澄星股份扭亏为盈,证明其管理能力优异。

一星机器人解散:吉利的“断舍离”与战略聚焦
商界另一传奇企业家曹德旺传位曹晖,让公众对二代接班保持较高关注。富二代们创业资源是优势,但不是成功的必然。李星星创立的一星机器人解散,并非其管理能力有问题,这从此前其创业项目就能得到佐证。
表面看,这是一场创业失败,但深入剖析其背后逻辑,这更像是一场基于集团最高战略的“断舍离”。一星机器人与千里科技,虽同属吉利生态,但路径与定位迥异,却又在核心目标上产生了冲突。
一星机器人聚焦于具身智能,战略核心是“倒做AI”,即以吉利工厂的真实工业场景为起点,反向设计算法与工作流程。而千里科技则定位为“AI+车+机器人”,核心业务为智能驾驶、智能座舱和Robotaxi解决方案,技术框架先进,体现了“车”与“机器人”的技术复用。
9月28日,李书福亲自为千里科技创始人印奇站台,并高调宣布“未来是属于印奇的”。更关键的是,千里科技已于10月16日正式递交港股上市申请书,标志着其已进入资本化快车道,成为吉利对外展示其AI与机器人雄心的旗舰平台。
两者的业务重叠度极高,都瞄准了高利润率的具身智能市场。在吉利集团“一个吉利”的战略指引下,内部资源的深度整合成为必然。一星机器人的解散,并非经营不善,而是吉利集团在权衡利弊后,决定将所有筹码押注在千里科技这一更具战略协同性和资本潜力的平台上。
因此,一星机器人的落幕,是吉利在高风险、高回报的新兴领域进行资源聚焦的必然结果。它不是失败,而是一次战略性的“牺牲”。吉利的AI雄心并未熄灭,反而通过这次整合,将力量更集中地投向了千里科技。这场“断舍离”向外界清晰地传递了一个信号:在通往机器人帝国的道路上,吉利将不再容忍内部消耗,而是要以最高效的方式,打造一个无可争议的“旗舰”。
未来,吉利的机器人故事,主角将只有一个——千里科技。
该文为BT财经原创文章,未经许可不得擅自使用、复制、传播或改编该文章,如构成侵权行为将追究法律责任。
作 者 |梦萧
 猜你喜欢
                猜你喜欢
            