
出品|达摩财经
曾被誉为“地产航母”的华夏幸福(600340.SH)近日因启动预重整程序引发市场震动,公司董事公开质疑决策程序违规,大股东平安系与管理层矛盾进一步激化。
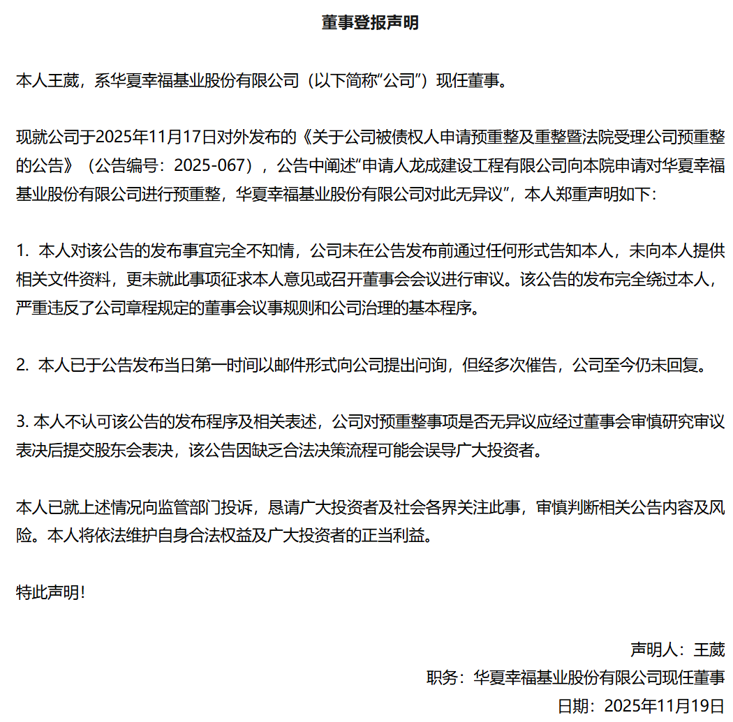
11月20日,华夏幸福股价单日暴跌9.01%至3.13元/股,总市值缩水至123亿元。此次股价异动源于前一日公司董事王葳发布的登报声明,其直指预重整公告发布程序存在重大瑕疵。

现年58岁的王葳作为平安系代表,自2023年起担任华夏幸福董事,其公开声明称对11月19日发布的预重整公告完全不知情。该公告显示,因拖欠龙成建设工程有限公司417.16万元工程款,廊坊中院已受理债权人对公司的重整申请并启动预重整程序。
王葳强调,此项重大决策既未通过董事会审议,也未经股东会表决,严重违反公司章程规定的集体决策机制。其已就程序违规问题向监管部门提交投诉材料,要求彻查决策流程。
尽管华夏幸福截至9月底仍持有24亿元货币资金,远超对龙成建设的欠款规模,但公司整体债务压力依然沉重。自2021年暴雷以来,其2192亿元金融债务中虽有1926.69亿元完成重组,但剩余245.69亿元逾期债务仍如悬顶之剑。
据财新报道,公司原承诺2023年底向债权人兑付30%现金,实际清偿率不足5%。今年6月,管理层已向有关部门提交破产重整申请,预重整或成为降低偿债压力的最终选择。
华夏幸福由河北商人王文学创立,凭借京津冀一体化政策红利,2015年跻身千亿房企行列。但环京限购政策导致销售断崖式下跌,最终于2021年初宣告债务违约。平安系作为最大债权人,通过多次增持成为第一大股东,但未谋求实际控制权。
数据显示,平安信托2016年投资4.9亿元入股华夏幸福子公司,2018-2019年平安资管、人寿再斥资180亿元增持,持股比例达25.25%。2021年股权强平后,平安系被动上位,但公司管理层仍由原团队主导。
2022年,华夏幸福推出股权激励计划,拟用幸福精选、幸福优选平台不超过30%股权实施激励。平安系董事孟森以“合理性不足”为由投出反对票,成为双方矛盾公开化的起点。
今年推行的“置换带”交易更引发激烈冲突。该方案拟以2元象征性价格转让廊坊泰信、安尚100%股权,置换对廊坊银行225.75亿元债务。王葳在4月董事会上指出,方案需优化条款并加强与债权人沟通,但该议案仍以55.34%赞成票通过。
此后,王葳在8月、10月连续对半年报、三季报投出反对票,直指置换带处理不审慎,要求完善减值测试方法以确保资产价值公允反映。
财务数据显示,华夏幸福2020-2024年营收从1012.09亿元骤降至237.65亿元,累计亏损超480亿元。今年前三季度营收同比下滑72.09%至38.82亿元,归母净亏损扩大338.67%至98.29亿元。
现金流状况持续恶化,前三季度经营活动现金流量净额为-37.24亿元,货币资金较年初减少34亿元至24.24亿元。分析人士指出,在行业寒冬与业绩重压下,司法重整或成为华夏幸福降低债务负担、实现重生的重要路径。
•END•
联系邮箱:damofinance@163.com
合作微信:damobd,添加请备注公司及来意