扫描打开手机站
随时逛,更方便!
当前位置:首页 > 财经纵横

万亿公募博时基金换帅!35年金融老将张东接任董事长,发力财富管理

时间:2025-10-16 18:15:38 来源:时代周报 作者:时代周报

本文来源:时代周报 作者:谢怡雯

万亿级公募基金博时基金迎来重大人事变动,公司换帅计划正式落地实施。

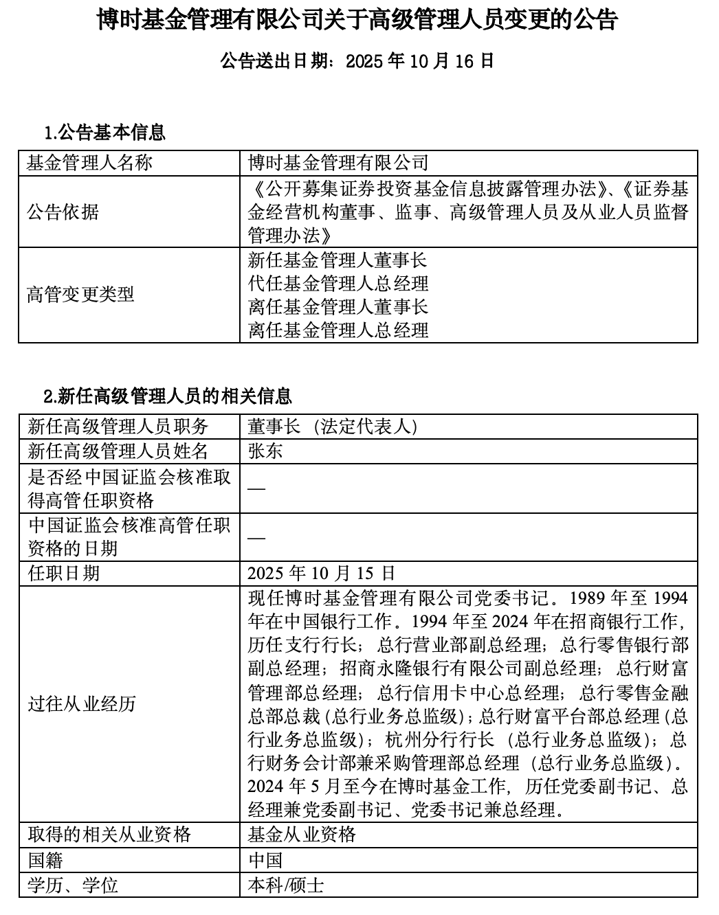
10月16日凌晨,博时基金发布高级管理人员变更公告称,原董事长江向阳因工作安排于10月15日辞任,由党委书记张东接任公司董事长暨法定代表人,并不再担任公司总经理职务。公告同时明确,张东自10月15日起代为履行公司总经理职责,代行期限不超过6个月。为确保公司经营管理平稳过渡,在完成相关监管程序及工商变更手续前,原法定代表人江向阳将继续履行法定代表人职责。该人事调整方案已通过董事会审议。


来源:图虫创意

35年金融老将掌舵,招行系高管接棒

新任董事长张东拥有超过36年的金融行业从业经验,其中在招商银行任职长达30年。博时基金官网已更新董事长信息,在10月16日举办的2025年四季度投资联席会议上,张东首次以公司党委书记、董事长身份出席并致辞。

公开履历显示,张东1989年至1994年任职于中国银行,1994年6月加入招商银行后,历任支行行长、总行营业部副总经理、零售银行部副总经理、招商永隆银行副总经理、财富管理部总经理、信用卡中心总经理、零售金融总部总裁、财富平台部总经理、杭州分行行长、财务会计部兼采购管理部总经理等核心职务。2024年5月,张东正式加入博时基金,先后担任党委副书记、总经理、党委书记等职,直至此次升任董事长。


来源:博时基金公告

江向阳十年耕耘,固收优势持续巩固

据“中远海运发展”官微披露,卸任后的江向阳已以招商局融资租赁有限公司党委书记身份开展工作。博时基金相关人士表示,江向阳任职十年间,公司持续强化固收业务优势,管理规模稳居行业前十。在公募基金高质量发展要求下,其提出体系化投资改革思路,通过建设科技投资体系、指数化业务体系、多元资产体系及数字信息化平台,推动博时科创系列产品快速增长,“固收+”投资业绩稳步提升。

公开资料显示,江向阳为南开大学国际金融博士,加入博时基金前长期在监管机构任职,历任中国证监会办公厅、党办副主任兼新闻办主任,深圳专员办处长、副专员,期货监管部副处长、处长等职。2015年1月加入招商局金融集团任副总经理,同年7月出任博时基金总经理,2020年4月正式就任董事长。

战略升级:强化投研一体化,提升多资产配置能力

在10月16日的投资联席会议上,张东首次阐述战略方向。他表示,博时基金将围绕客户需求,通过“基准、考核和一体化”建设,全面提升各类资产定价与配置能力。依托平台化赋能,为客户提供多资产配置解决方案,持续创造投资价值。

中国金融智库特邀研究员余丰慧分析认为,先担任总经理再晋升董事长的职业路径,有助于强化公司治理的稳定性与连贯性,确保新任董事长具备深入的业务理解与实操经验。中国企业资本联盟副理事长柏文喜则指出,此次调整本质是招商局集团内部金融板块的高层轮动,张东的招行经验将助力博时基金弥补零售业务短板,通过招行渠道扩大权益类基金规模,巩固机构业务优势。


来源:博时基金2025年四季度投资联席会议

老牌公募再出发:管理规模超万亿,权益业绩亮眼

作为中国内地首批成立的“老五家”公募基金之一,博时基金成立于1998年,第一大股东为招商证券(持股49%),第二大股东为中国长城资产(持股25%)。目前旗下拥有博时基金(国际)、博时资本、博时财富、海南博时创新四家子公司。

据天天基金网数据,截至当前,博时基金管理规模达1.09万亿元,在国内214家公募基金中排名第8。2025年上半年实现营业收入23.56亿元,同比增长6.36%;净利润7.63亿元,同比增长0.20%。截至9月末,公司(含子公司)管理资产总规模逾1.8万亿元。

银河证券基金研究中心数据显示,2023年9月1日至2025年8月31日,博时基金主动股票投资管理收益率为26.7632%,行业排名中上游。近一年内,公司有17只权益类产品业绩翻倍。

对于未来战略,博时基金相关人士表示,公司将坚持价值导向与长期主义,把握市场机遇,强化固收与权益、主动与被动、场内与场外、线上与线下、境内与境外的协调发展,积极履行客户价值创造者、投资价值发现者、高质量发展引领者、金融强国建设者的使命。