扫描打开手机站
随时逛,更方便!
当前位置:首页 > 财经纵横

东北创业者郑春颖携自然堂冲刺港交所,国货美妆资本化浪潮来袭

时间:2025-10-15 21:10:27 来源:财通社 作者:财通社

24年前,一位来自辽宁辽阳的前财政干部,在37岁时毅然辞去“铁饭碗”,只身南下上海闯荡美妆行业。如今,这位出身东三省的创业者——郑春颖,正带着国民品牌“自然堂”叩响港交所大门。一旦顺利上市,其身家将超百亿,迎来首个IPO。

01 东北大哥的“美丽生意”崛起之路

1964年,郑春颖出生于辽宁辽阳一个普通农民家庭。凭借优异成绩考入东北财经大学商业经济系后,他进入地方财政局工作。90年代改革开放浪潮中,已在体制内工作10年的郑春颖选择下海经商,从电影放映到合伙开美容院,逐渐洞察到女性消费市场的巨大潜力。

2001年,郑春颖在上海创立伽蓝集团,推出“自然堂”品牌。面对外资品牌垄断的化妆品市场,他采用“农村包围城市”策略,通过二、三线城市专营店打开市场。2003年,自然堂成为中国专营店渠道第一大品牌。2006年签约当红影星陈好代言,央视广告中“你本来就很美”的广告词迅速提升品牌知名度,同年开启品牌升级后大举入驻百货商场。


如今,自然堂已发展为中国第三大国货美妆集团,旗下拥有自然堂、珀芙研、美素、春夏、己出等五大品牌,覆盖护肤、彩妆、个护、婴童护理等细分市场。据2025年胡润百富榜,郑春颖以110亿元财富位列全球富豪第2448位,成为辽阳首富。

值得关注的是,中国化妆品行业虽以女性消费为主,但涌现出多位男性创业者。毛戈平、吕义雄、侯军呈、孙来春等均在此领域取得成功。其中,韩束母公司上美股份和毛戈平已分别于2022年12月和2024年12月在港交所上市,珀莱雅正筹备赴港上市,林清轩也于今年5月底递交港股上市申请。植物医生和谷雨两大护肤品牌则正冲刺A股IPO,国货美妆资本化进程进入高潮期。

02 IPO前夕引入欧莱雅投资,估值超71亿

2025年9月29日,自然堂全球控股有限公司向港交所主板递交上市申请。招股书显示,公司2022至2024年营收分别为42.92亿元、44.42亿元、46.01亿元,2025年上半年收入24.48亿元;净利润分别为1.39亿元、3.02亿元、1.90亿元和1.91亿元;毛利率从2022年的66.5%升至2025年上半年的70.1%。

然而,自然堂也面临增长乏力挑战。2024年营收同比增长3.58%,远低于珀莱雅21.04%、上美股份62.09%的增速;同期净利润同比跌幅达37.13%。2024年销售及营销费用高达27.17亿元,占营收59.0%。从收入结构看,自然堂品牌贡献始终超过94%,其他子品牌营收贡献有限,多品牌布局仍处于潜伏期。


此次IPO募集资金将主要用于加强销售渠道DTC能力、产品研发与丰富多品牌矩阵。上市前夕,自然堂完成最新一轮融资,引入欧莱雅与加华资本两大战略投资方。全球化妆品巨头欧莱雅旗下美町公司出资4.42亿元获得6.67%股份,加华资本投资3亿元持股4.20%,IPO前估值已超71亿元。


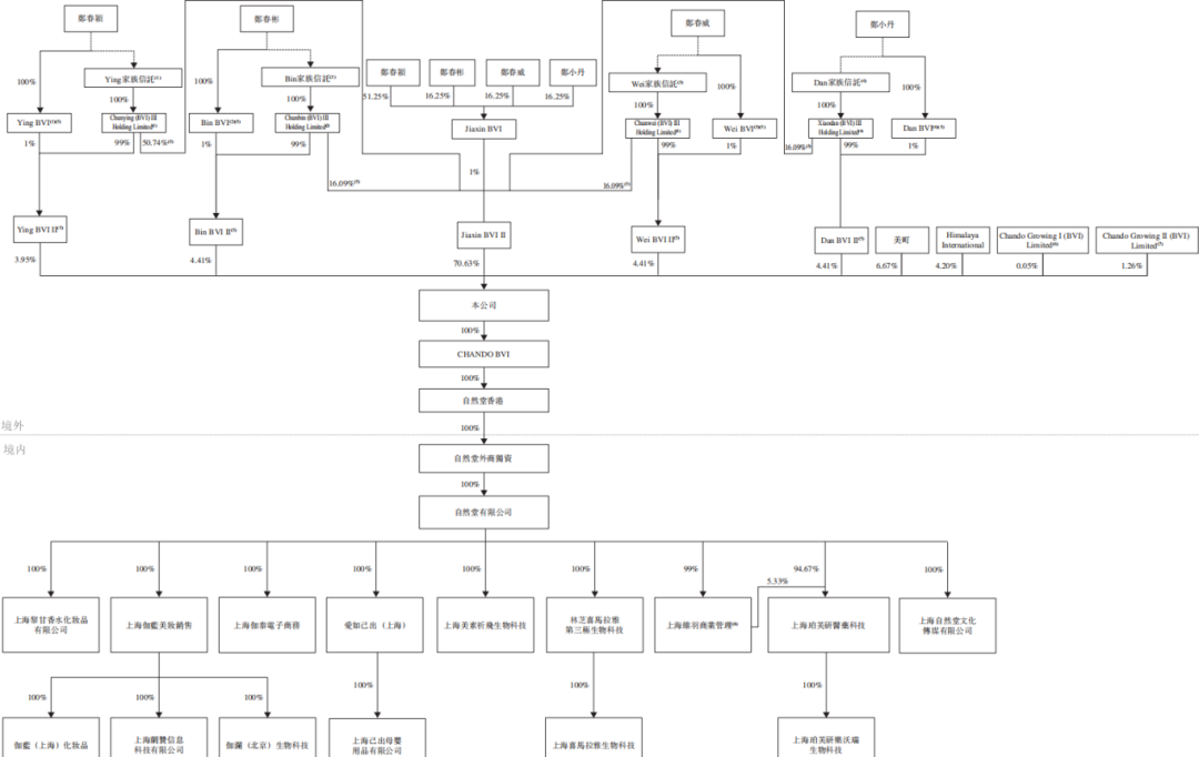
尽管引入外部投资者,自然堂管理层依然具有浓厚家族色彩。郑春颖担任公司董事长兼CEO,弟弟郑春彬、郑春威为执行董事,妹妹郑小丹为非执行董事。IPO前,郑家四兄妹作为控股股东,通过境外信托结构合计持股87.82%。

03 结语:国货美妆的资本化与未来展望

郑春颖的创业史,是一代企业家从计划经济走向市场经济的缩影。从地方财政局干部到化妆品巨头掌舵人,他凭借执行力与韧劲,在女性消费行业占据一席之地。如今,赴港IPO的资本动作让这位东北富豪创办的国货品牌再次走到聚光灯下。

自然堂能否借资本东风完成二次生长,并向“成为中国第一、世界领先的科技美妆企业”目标迈进,值得市场持续关注。


*封面图由AI生成