
在10月31日举行的APEC工商领导人峰会上,京东集团创始人刘强东宣布,将全力打造一张更具韧性的“超级供应链”,构建以中国为根基、亚太为支点、辐射全球的稳定高效网络。这一战略的落地速度令人惊叹——一周前,京东物流已率先抛出重磅计划:未来五年采购300万台机器人、100万台无人车和10万架无人机,总投资规模或超2900亿元。这场物流行业的“军备竞赛”,究竟是技术革命的前奏,还是资本泡沫的预演?
刘强东近期的两次公开露面颇具戏剧性:先是化身“大厨”在直播间炒制宿迁名菜“黄狗猪头肉”,后被拍到在APEC峰会现场与妻子章泽天低头刷手机,自嘲“在老婆面前失去自信”。但真正引发市场关注的,是他关于供应链的宏大构想——通过技术驱动实现全球商品72小时送达,降低地缘政治带来的断链风险。

图源网络
京东物流的采购清单堪称物流行业“天花板”:
据YOUNG财经测算,仅设备采购成本就高达2900亿元,相当于再造8个京东物流(2025年上半年营收1823亿元)。尽管母公司京东集团持有2234亿元现金及等价物,但需覆盖海外扩张、即时配送等多线投入,资金压力显而易见。

YOUNG财经根据公开数据整理
京东物流2025年中报显示,员工薪酬和外包成本占营业成本的77.4%,远高于顺丰等同行。通过部署“狼族”机器人军团(包括智狼货到人系统、天狼系统、L4级无人轻卡等),可实现:

京东物流的无人轻卡,图源网络
京东物流的扩张野心不止于国内:
这些布局已产生显著财务影响:2025年二季度员工薪酬和外包成本同比增长16.98%,外包成本增19.2%。尽管经调整净利润同比增长7.1%至33.39亿元,但经营性现金流净额同比下降11.02%,盈利质量承压。

图源网络
京东的转型逻辑清晰可见:
但这场转型充满挑战:野村证券指出,京东物流面临宏观疲软和竞争加剧压力,速递业务增长率可能趋缓;黑猫投诉数据显示,过去30天京东物流收到1154条投诉,服务品质仍需提升。

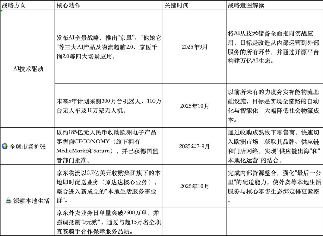
YOUNG财经根据公开资料整理
16年前力排众议自建物流,如今豪掷千亿押注智能仓储,刘强东似乎在发起职业生涯的“第二次豪赌”。这场转型的代价不小:短期利润侵蚀、组织管理挑战、服务品质隐忧……但若成功,京东物流或将从“成本中心”蜕变为全球供应链基础设施的领导者。正如刘强东所言:“京东集团所有的业务,只围绕着供应链展开。”这场赌局,值得吗?时间会给出答案。