扫描打开手机站
随时逛,更方便!
当前位置:首页 > 财经纵横

*ST元成立案调查进展公布,受损股民可依法索赔

时间:2025-10-10 17:15:30 来源:证券市场周刊 作者:证券市场周刊

近日,《证券市场周刊》合作的律师团队正积极推进*ST元成(603388.SH)虚假陈述侵权民事赔偿案件的统计和诉讼工作。该团队此前已成功协助ST创意(300366.SZ)、ST立方(300344.SZ)和*ST东通(300379.SZ)等股票信息披露违法违规案件中的受损股民在法院立案。对于因购买*ST元成股票而遭受亏损的投资者,若希望通过法律途径挽回损失,可报名登记参与索赔。

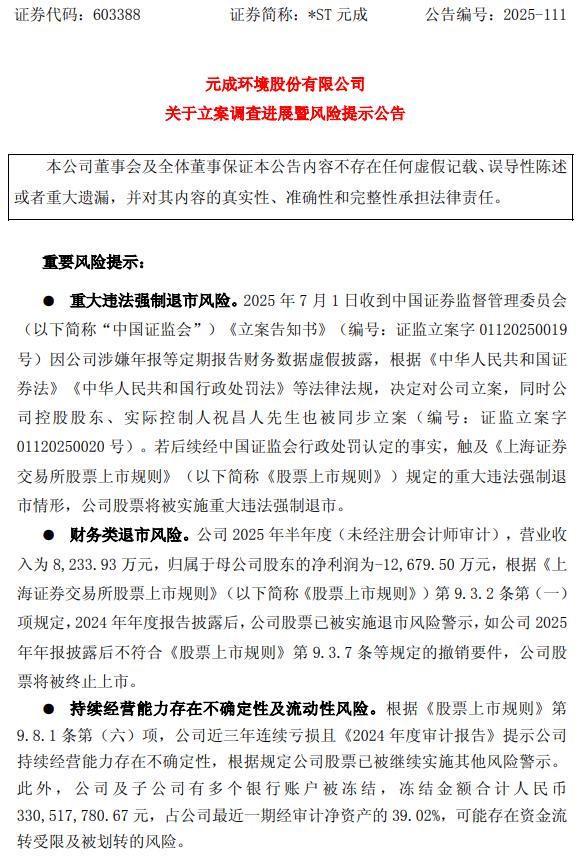
2025年10月1日,*ST元成发布公司关于立案调查进展暨风险提示公告。公告明确指出,公司目前面临重大违法强制退市风险、财务类退市风险,同时持续经营能力存在不确定性及流动性风险。



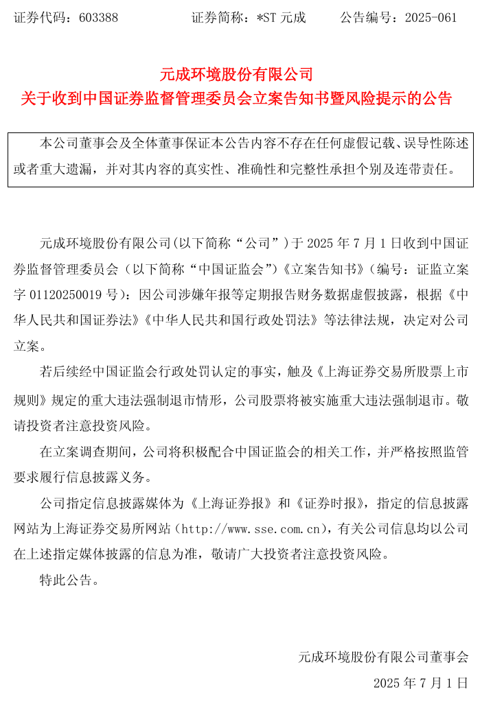
此前,在2025年7月2日,*ST元成发布公告称,因涉嫌年报等定期报告财务数据虚假披露,公司已被中国证监会立案调查。

受此影响,公司股价遭遇重挫。自2025年7月2日被证监会立案调查以来,截至2025年9月30日,股价跌幅已超过49%,几乎腰斩。特别是在2025年9月15日,股价还创出了1.68元的年内新低。

根据相关司法解释,因信息披露违法而受损的股民有权通过诉讼进行维权。目前,索赔条件暂定为:

(1)在2021年4月15日至2024年1月30日期间买入*ST元成股票,并在2024年1月31日之后卖出或仍持有而亏损的股民;

(2)在2023年4月29日至2024年4月26日期间买入*ST元成股票,并在2024年4月30日之后卖出或仍持有而亏损的股民;

(3)在2025年7月1日(含当日)之前买入*ST元成股票,并在2025年7月2日之后卖出或仍持有而亏损的股民。

以上索赔条件仅为《证券市场周刊》合作的律师团队初步判断,最终结果需以法院判决为准,不构成任何投资建议。

相关事宜可关注《证券市场周刊》微信公众号(ID:capitalweek),通过【证券维权】菜单选择30号公司并提交信息,我们会尽快与您联系。



— 证券市场周刊 投资者权益服务专栏 —