扫描打开手机站
随时逛,更方便!
当前位置:首页 > 财经纵横

神州数码实控人离婚震动市场:34亿股权悬而未决,转型遇挑战

时间:2025-10-14 16:13:52 来源:博望财经 作者:博望财经



文|恒心

来源|博望财经

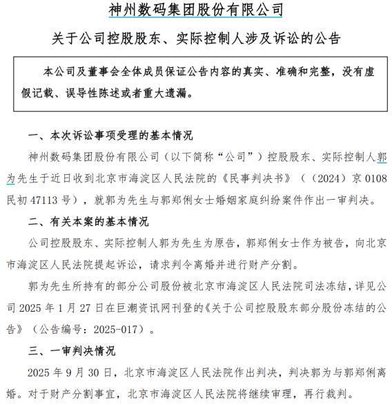
2025年10月10日深夜,一则来自神州数码的公告将实控人郭为的离婚案推至聚光灯下。北京市海淀区人民法院于9月30日作出一审判决,确认郭为与郭郑俐解除婚姻关系,但财产分割方案仍需"继续审理,再行裁判"。这场涉及34亿股权的离婚案,不仅引发资本市场剧烈震荡,更将这家IT巨头推向战略转型的关键十字路口。



股权冻结引爆市场恐慌

公告同时披露,郭为持有的7700余万股神州数码股份已被司法冻结。根据2025年半年报,截至6月30日,其名下被冻结股份占个人总持股的50%,占公司总股本的11.56%。按10月10日收盘价43.86元/股计算,这批股份市值高达34亿元,冻结期将持续至2028年1月21日。



市场反应立竿见影。公告发布当日,神州数码股价应声下跌,市值单日蒸发约15亿元。投资者恐慌情绪源于控制权变更风险——若郭为持有的11.56%股份全数划转,其持股比例将从21.49%骤降至10.74%,而郭郑俐将一跃成为持股超10%的第二大股东,是当前第二大股东中国新纪元(持股4.65%)的两倍有余。



来源:百度股市通

婚姻解体背后的股权博弈

这场离婚案的核心争议,在于7738.89万股神州数码股份的归属。作为郭为个人总持股的半数,这批股权不仅牵涉34亿元财富,更可能改写公司权力格局。若全数划转,神州数码将出现持股超10%的第二大股东,而原实控人郭为的表决权比例将跌破20%关键线。

市场担忧并非空穴来风。A股"天价离婚"前车之鉴犹在:2024年丽人丽妆、纵横股份等案例中,离婚消息公布后股价平均跌幅超5%;360周鸿祎离婚涉90亿元、康泰生物黄韬离婚涉235亿元,均导致股价短期暴跌。更值得警惕的是,郭为与郭郑俐曾长期商业合作,若女方获得大量股权,可能深度介入公司治理,引发控制权争夺。



转型关口的治理危机

离婚案爆发之际,神州数码正深陷战略转型阵痛。2025年上半年财报显示,公司营收715.86亿元同比增长14.42%,但归母净利润4.26亿元同比下滑16.29%。传统IT分销业务虽贡献95.54%收入,毛利率却仅有2.72%;AI相关业务增速亮眼但规模尚小,难以抵消整体利润压力。



管理层变动更添变数。郭为已卸任法定代表人,由联席CEO王冰峰接任。这位中国科学技术大学校友自2023年4月履新以来,逐步掌舵公司运营。在9月2日的半年度业绩说明会上,郭为罕见缺席,由王冰峰团队亮相,这一安排发生在离婚判决前夕,引发市场对权力过渡的诸多猜测。



财务压力与战略投入的天平

截至2025年6月末,神州数码短期借款102.19亿元,而货币资金仅53.46亿元,流动性缺口显著。76.1%的资产负债率与庞大的对外担保规模,使其融资环境愈发脆弱。若股权冻结引发市场信心波动,融资难度可能进一步加剧。

上半年,公司信用减值损失激增513.7%至1.08亿元,其他收益因政府补助减少大幅下滑至1137万元。在财务资源紧绷的背景下,控制权不确定性正考验着战略投入的决心。尽管王冰峰表示将持续加码AI算力基础设施与"神州问学"平台,但承诺能否在股权纷争中兑现仍是未知数。



AI转型的破局之路

面对重重挑战,神州数码正推进"数云融合"战略,聚焦云原生、AI原生及信创产业。目前已推出"神州鲲泰"AI服务器、"问学一体机"等硬件,以及自研的"神州问学"企业级Agent中台。但在王冰峰看来,AI商业化仍处早期阶段,大部分营收流向基础设施提供商,软件与应用平台企业尚需突破。



这家拥有25年历史的IT巨头,正站在命运的十字路口。从2000年联想分拆独立,到成为国内领先的云和数字化转型服务商,郭为的领导始终是核心驱动力。如今,62岁的他面临个人婚姻与事业转型的双重考验,而王冰峰团队能否在不确定性中坚守战略,将决定神州数码能否在AI时代续写辉煌。随着法院对财产分割的继续审理,这场牵动市场神经的离婚案,仍在书写新的篇章。