扫描打开手机站
随时逛,更方便!
当前位置:首页 > 财经纵横

公募大佬陈继武资本困局:旗下机构被执行120万,两度限高

时间:2025-10-15 08:32:57 来源:北京商报 作者:北京商报

在中国资管行业转型的浪潮中,陈继武曾是极具辨识度的行业探路者。作为公募基金行业的资深人士,他凭借硬核业绩崭露头角,后“公奔私”创业开辟新路径,并带领凯石基金成为“私转公”的典型案例。然而,2025年风向突变,陈继武旗下多家机构因债务问题接连被限消,其本人也两度被限制高消费,核心平台凯石基金管理规模更是从峰值14.25亿元骤降至1亿元左右。从行业标杆到困于限消,陈继武的资本棋局正面临前所未有的挑战。


旗下机构年内多次被限消,债务问题浮出水面

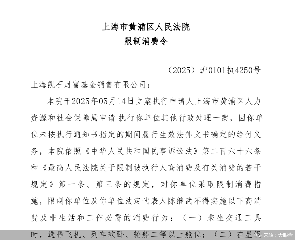
中国执行信息公开网数据显示,10月10日,由陈继武担任法定代表人、实际控制人、控股股东的上海凯石财富基金销售有限公司(以下简称“凯石财富”)被上海市黄浦区人民法院执行120.41万元。尽管具体事由未公开,但这一消息再次将陈继武及其旗下机构推上风口浪尖。

凯石财富成立于2013年9月,2015年7月获得独立基金销售机构资格牌照,致力于为普通投资者、高净值群体和机构投资者提供专业的基金产品研究服务。然而,今年以来,凯石财富已多次陷入债务纠纷。

今年5月14日,凯石财富被法院立案执行50.97万元。6月6日,因未履行生效法律文书确定的给付义务,凯石财富被下达限制消费令并列为失信被执行人,陈继武本人也被限制高消费。8月,该执行案件被恢复执行。

进一步追溯发现,凯石财富的债务问题早有端倪。2024年6月,黄浦人社局发布的信息显示,凯石财富因拖欠18名劳动者2024年1月至2月的工资报酬共计514665.57元,被依法下达《责令改正通知书》,但逾期未履行。鉴于违法事实清楚,黄浦人社局于2024年6月13日依法对凯石财富作出行政处理决定。


除凯石财富外,陈继武旗下的其他机构也面临类似困境。2025年5月20日,由陈继武担任法定代表人、实控人、控股股东的上海凯石益正资产管理有限公司(以下简称“凯石益正资产”)因未按执行通知书指定的期间履行给付义务,被法院限消,陈继武本人也被限制高消费,执行标的为12.54万元。9月17日,凯石益正资产及其控股的上海凯石股权投资管理中心(有限合伙)也被列为被执行人,执行标的为11万元。

针对10月10日再次被执行的具体情况以及此前被限消的进展,北京商报记者发文采访凯石财富,但截至发稿未收到相关回复。


资本版图覆盖公私募,陈继武的从业经历与转型之路

回顾陈继武的从业经历,他堪称公募基金行业的“老人”。1999年,陈继武加入南方基金,成为国内首批公募基金经理之一。2003年,他入职富国基金,出任投资总监、副总经理,并在2004年斩获金牛奖,风光无限。2008年“公奔私”后,陈继武于2009年1月创立凯石益正资产,开启私募创业之路。

2014年6月,中国证监会印发《关于大力推进证券投资基金行业创新发展的意见》,放宽基金行业准入门槛,支持专业人士设立合伙企业担任公募基金管理人。陈继武抓住这一机遇,于2017年5月创立凯石基金,成为全国首批全专业人士持股的公募基金管理公司,也是继鹏扬基金后第二家“私转公”的机构。

目前,陈继武的资本版图覆盖公募、私募、基金销售等领域,旗下还包括上海凯惠投资管理有限公司、上海凯实投资管理有限公司等多家机构。他曾在接受媒体采访时表示,公募基金在制度完善、运作规范及可持续发展方面优于其他资管平台,且随着居民可支配收入增长和银行理财产品去刚兑,公募产品有望走进千家万户。


核心平台发展举步维艰,凯石基金管理规模持续下滑

在陈继武的资本棋局中,凯石基金作为核心公募平台,近年来的发展轨迹令人唏嘘。自2017年成立以来,凯石基金管理规模在2019年三季度末曾达14.25亿元的峰值,但随后波动下滑,2021年三季度末后不足10亿元,截至2025年二季度末,管理规模已缩水至1.06亿元。

管理规模下滑的同时,凯石基金产品数量也不断萎缩。例如,成立于2019年9月的凯石沣混合因连续60个工作日资产净值低于5000万元,于2023年5月停止运作,该基金A/C份额自成立至终止运作时的累计收益率分别为-3.84%、-6.61%。截至2024年末,凯石基金仅剩2只产品运作,2025年新成立2只产品,也是自2020年以来再次有新品成功发行。目前,凯石基金仅有4位公募基金经理。

从产品业绩来看,截至10月13日,成立于2018年12月的凯石澜龙头经济一年持有混合年内收益率达97.05%,跑赢同类偏股混合型基金平均收益率64.04个百分点。但同期,凯石岐短债A/C份额的收益率分别为-0.7%、-0.79%,均跑输同类平均收益率。


行业分析:个人英雄主义难敌规模化竞争

在中国(香港)金融衍生品投资研究院院长王红英看来,陈继武的个人经历代表了一代公募基金经理探索私募及投资行业的历程,但结果并不理想。他指出,个人英雄主义的时代已经过去,当前资本市场比拼的是专业团队的协作性,包括品牌、业绩、规模,仅凭个人难以对抗规模化头部机构。

某公募高管评价道:“富国基金早年的辉煌有陈继武的功劳,但管理产品与带领公司发展本质不同。市场那么大,精力和专业范围有限,做好自己擅长的事才是最重要的。”

王红英认为,凯石基金规模下降的直接原因是整体业绩不尽理想,导致投资者赎回。根本原因在于公募市场马太效应明显,大型机构可利用品牌、人才团队和多渠道销售越做越强,而部分中小机构则难以长期抗衡。

凯石基金在接受北京商报记者采访时表示,公司致力于发展成为具有鲜明特色的综合性基金管理公司,新产品发行考虑了市场环境、客户需求和产品线布局等因素。未来,公司将继续整合资源,从客户投资需求出发,精心打磨老产品、理性创设新产品。

王红英建议,中小型机构应认识到自身短板,不要追求大而全的发展战略,而是要集中做好、做深细分行业的研究。

北京商报记者 李海媛

猜你喜欢