扫描打开手机站
随时逛,更方便!
当前位置:首页 > 财经纵横

山姆会员店因销售不合格儿童产品被罚1.9万元

时间:2025-10-17 14:05:40 来源:红星资本局 作者:红星资本局

红星资本局10月17日消息,近日,上海市市场监督管理局官网发布公告,山姆上海超市因销售不合格儿童产品,合计被罚没1.9万余元,引发消费者广泛关注。

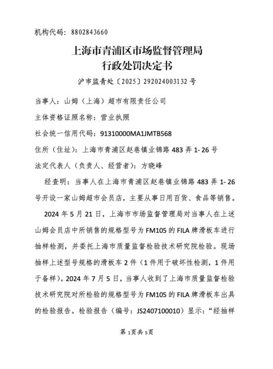
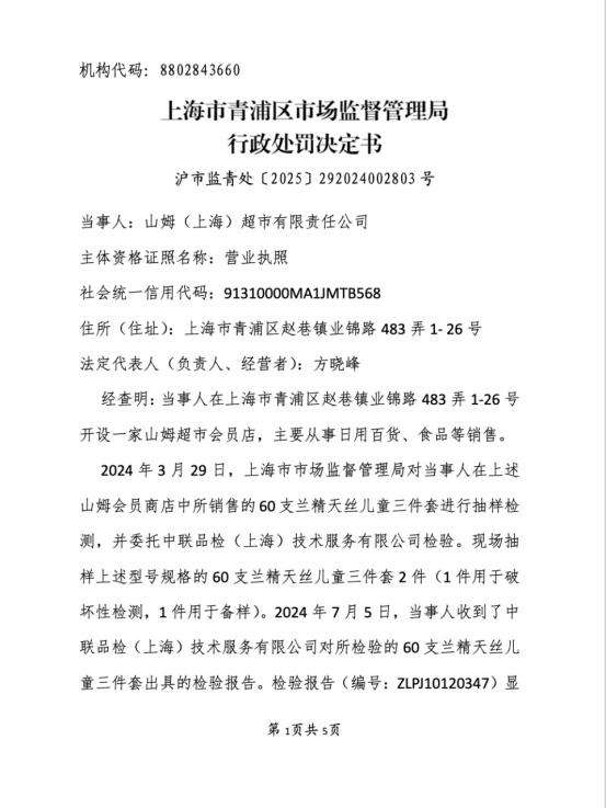
据行政处罚信息显示,山姆(上海)超市有限责任公司因销售不合格的FILA牌滑板车及兰精天丝儿童三件套,分别被上海市青浦区市场监督管理局罚没0.8万余元及1.1万余元。

行政处罚决定书披露,2024年5月21日,上海市市场监督管理局对山姆会员店销售的规格型号为FM105的FILA牌滑板车进行抽样检测,并委托上海市质量监督检验技术研究院进行专业检验。


图据上海市市场监督管理局网站

检验报告明确指出:“经抽样检验,本次产品质量监督抽查用于包装或玩具中的塑料袋或塑料薄膜项目不符合检验依据,判定为不合格。”该项目的不合格可能导致儿童在使用过程中产生窒息风险,严重威胁儿童安全。

另一份行政处罚决定书显示,山姆超市销售的60支兰精天丝儿童三件套同样因质量问题受到处罚。2024年3月29日,上海市市场监督管理局对该产品进行抽样检测,初检报告显示“印花面料耐摩擦色牢度”不符合GB31701-2015标准要求。尽管山姆超市对结果提出异议并申请复检,但复检结论仍维持不合格判定。


图据上海市市场监督管理局网站

经进一步调查,山姆超市共购进该批次儿童三件套98件,已销售12件(含抽检用2件),退回85件,丢失1件。该批次产品货值金额为22530.2元,违法所得为510.96元。青浦区市场监督管理局依法对山姆超市作出没收违法所得0.051096万元、罚款1.126510万元,并责令停止违法行为的处罚决定。

公开资料显示,山姆会员商店是沃尔玛旗下的高端会员制商店。目前,山姆会员商店在中国拥有超50家门店,广泛分布于各大城市。

编辑 肖世清综合界面新闻、公开信息等

审核 冯玲玲