
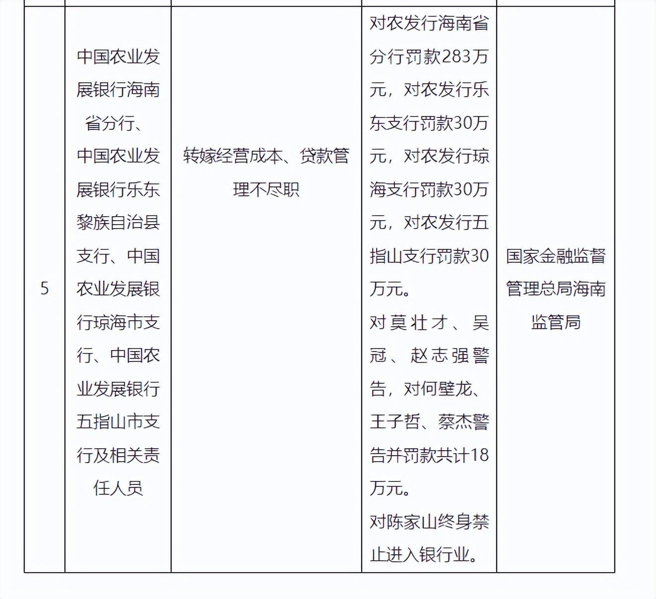
近日,国家金融监督管理总局海南监管局公布的一则行政处罚决定引发市场广泛关注。中国农业发展银行海南省分行及其辖内乐东、琼海、五指山三家支行,因存在转嫁经营成本、贷款管理不尽职等违规行为,被处以总计373万元的罚款。同时,相关责任人员也受到从警告到终身禁业的严厉惩处。

这张罚单不仅是一面镜子,清晰揭示了政策性银行在内部管理方面存在的漏洞,更是一记警钟,为整个银行业的风险防控工作敲响了振聋发聩的警示之音。
违规事实与处罚细节剖析
根据监管通报,此次处罚涉及农发行在海南的多级机构。其中,海南省分行作为一级分行,被处以283万元的高额罚款;乐东、琼海、五指山三家地市级支行,分别被处以30万元的罚款。
在责任人员方面,莫壮才、吴冠、赵志强等高管遭到警告;何壁龙、王子哲、蔡杰等人,除被警告外,还被并处个人罚款,共计18万元;最为严厉的是,对陈家山作出了“终身禁止进入银行业”的顶格处罚。
违规行为主要集中在两个领域:一是违规转嫁经营成本,无端加重了企业负担;二是贷款管理严重失职,致使风险管控沦为形式。这些行为充分暴露出部分分支机构在追求业务规模扩张的过程中,忽视了政策性银行的基本职责和合规底线。
政策性银行的定位与偏差分析
作为我国唯一的农业政策性银行,农发行始终秉持着“支农为国、立行为民”的崇高使命。海南省分行及其下属机构,本应在服务海南自贸港建设、助推乡村振兴的征程中,发挥金融主力军的关键作用。
从公开数据来看,该行近年来在支持南繁种业、粮食安全等重点领域,确实取得了令人瞩目的成效。自“4·13”以来,累计投放各类支农贷款超700亿元,为地方经济发展注入了强劲动力。
然而,此次处罚却暴露出业务快速发展背后潜藏的管理问题。转嫁经营成本的行为,严重违背了政策性银行减轻三农负担的初衷;贷款管理不到位的现象,更有可能引发系统性风险。特别是在海南自贸港建设全面推进的大背景下,政策性金融更应坚持合规经营,切不可因贪图短期效益而偏离主业。
监管态势与行业启示
这张罚单延续了金融监管“长牙带刺”的一贯风格,呈现出三个鲜明特征:一是处罚覆盖面广泛,从省级分行到县级支行,全面实施问责,做到了监管无死角;二是追责精准到人,针对违规责任人员实行“双罚制”,彰显了责任认定的严谨性;三是惩戒力度强劲,诸如终身禁业等严厉措施,充分彰显了监管部门整肃行业风气的坚定决心。
此次事件为整个银行业,尤其是政策性金融机构,提供了极具价值的警示:首先,必须坚定不移地坚守职能定位,绝不能因市场化改革的浪潮而淡化政策性职能,要始终牢记自身肩负的使命与责任;其次,要大力强化贷款全流程管理,彻底杜绝“重投放轻管理”的不良现象,确保每一笔贷款都能得到妥善的跟踪与监管;最后,要不断完善内控机制,切实防范操作风险和道德风险,构建起一道坚实的风险防控屏障。
值得赞许的是,农发行海南省分行在受罚之后,迅速作出表态,将全面推进整改工作。其近年来在支持南繁种业、热带农业等领域所取得的斐然成效表明,只要坚定不移地坚持合规经营,政策性银行在乡村振兴和自贸港建设的宏伟事业中,依然能够大有可为、大放异彩。
严格的监管并非是对行业发展的限制,而是为了促进行业实现更加健康、更具可持续性的发展。这张罚单既是过去违规行为的终结符,更应成为新征程的启幕点。农发行海南分支机构唯有将监管带来的压力成功转化为改革的动力,才能真正成为自贸港建设中的金融中流砥柱,续写“支农为国”的壮丽新篇章。