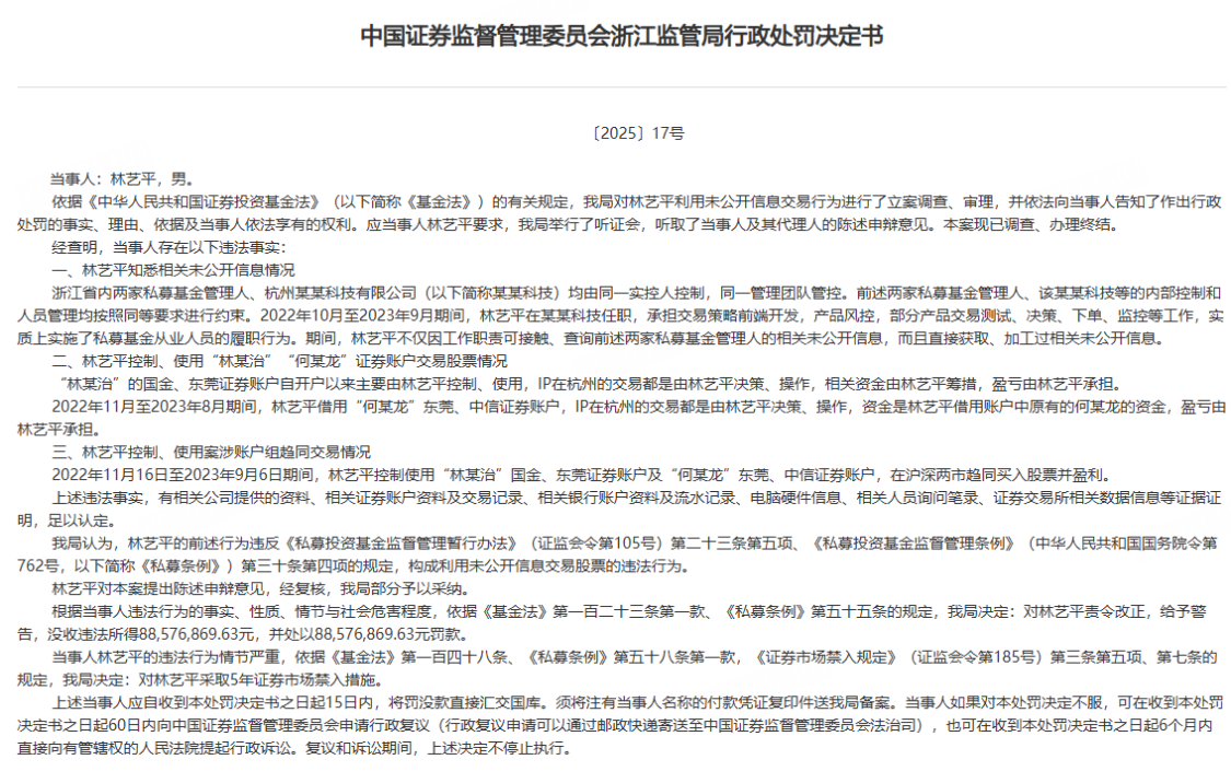
近日,浙江证监局披露一起震惊金融圈的私募基金违规案件:某私募机构IT人员林艺平通过“老鼠仓”交易,在10个月内非法获利8857.7万元,最终被罚没合计超1.77亿元,并遭5年证券市场禁入。案件细节显示,该人员疑似与知名量化机构存在关联,引发市场对行业风控漏洞的广泛讨论。

根据通报,2022年10月至2023年9月期间,林艺平在杭州某某科技有限公司任职,负责量化交易系统的核心开发工作,包括交易策略前端开发、产品风控及部分产品的交易测试、决策、下单和监控等。由于其职位特殊性,他能够第一时间获取公司的交易指令信息。
自2022年11月起,林艺平利用职务便利,秘密控制多个账户,采用不同交易策略精准复制公司账户的交易行为。至2023年9月公司发现异常并经监管数据监测锁定其违法行为时,其已非法获利8857.7万元。
浙江证监局认定,林艺平的行为违反《私募投资基金监督管理暂行办法》《私募投资基金监督管理条例》相关规定,构成利用未公开信息交易股票的违法行为。依据《基金法》,监管部门责令其改正并给予警告,没收违法所得8857.7万元,处以同等金额罚款,罚没款合计约1.77亿元;同时因其情节严重,采取5年证券市场禁入措施。

市场传闻称,监管通报中提及的“浙江省内两家私募基金”疑似九章资产和幻方量化,这两家机构由同一实控人控制。公开信息显示,九章资产成立于2015年,幻方量化成立于2016年,实控人均为量化投资领域知名人士梁文锋——即近期因中文AI应用DeepSeek引发热议的创始人。
有网友在领英平台查询到林艺平的工作履历:其2016年毕业于复旦大学软件工程专业,2018年起在九章资产任职长达7年,并曾多次获得团队表扬。不过截至目前,幻方量化和九章资产均未对此事作出公开回应。
此案暴露出量化机构在人员管理和信息隔离方面的显著漏洞。业内专家指出,风险控制不能仅聚焦于前台交易环节,后台技术人员因掌握大量交易信息,若防范措施不到位,可能引发巨额损失。此次事件为全行业敲响了警钟,如何构建更严密的风控体系成为量化机构亟待解决的问题。
至于该事件对梁文锋旗下量化机构的具体影响,目前尚难以预判。但可以确定的是,监管部门对私募基金违规行为的零容忍态度,将推动行业进一步规范发展。