明厨亮灶中羊肉串滋滋作响,促销海报与空置餐桌形成鲜明对比,晚市排队的号码纸却难掩客流下滑的真相——这便是西贝莜面村在“后罗永浩时代”的复杂图景。

2025年9月10日,罗永浩在社交媒体发文称“5人消费830元,15道菜几乎全是预制菜”,将西贝推上舆论风口。这场风波不仅引发消费者对餐饮知情权的关注,更暴露出连锁餐饮行业标准化与透明化的深层矛盾。
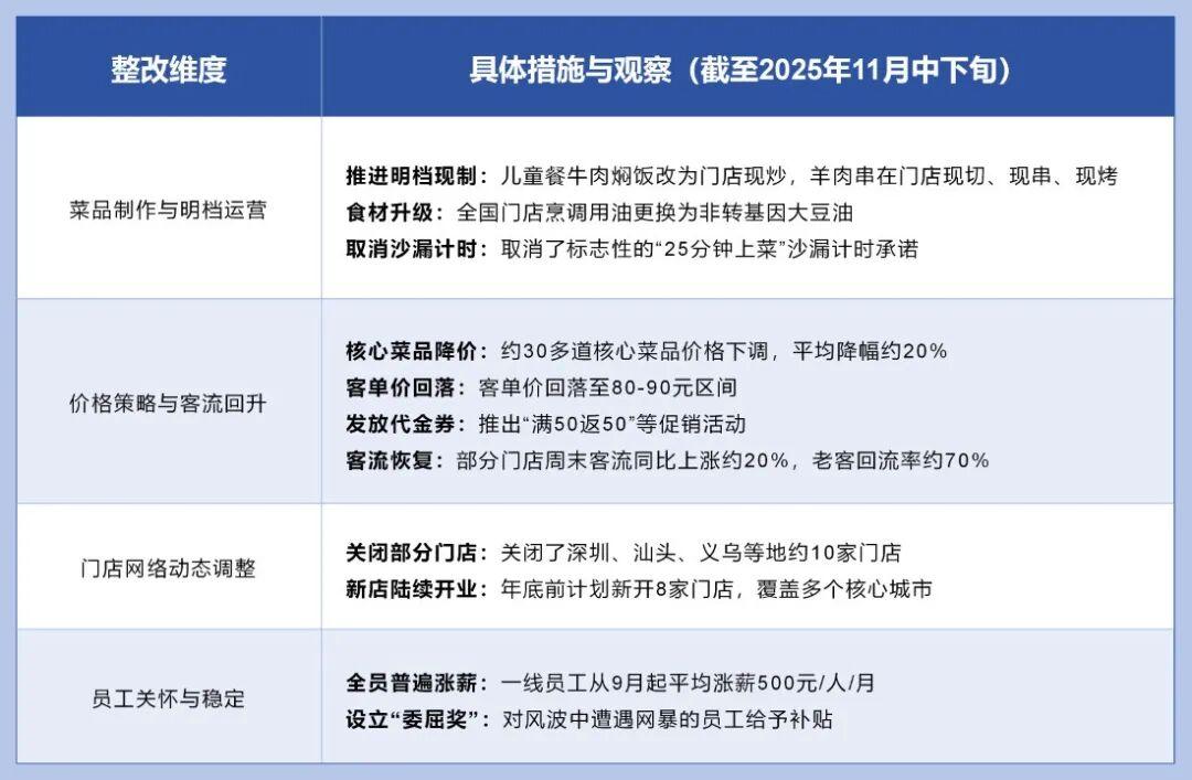
面对质疑,西贝创始人贾国龙先是否认使用预制菜并扬言起诉,随后开放后厨参观。但媒体直播中暴露的操作细节,让品牌信任度跌至谷底。这场危机迫使企业开启全面整改,而两个多月后的市场表现,仍充满不确定性。
西贝的整改措施可概括为“三板斧”:

这些措施带来显著成本压力。据北京某门店店长透露,仅羊肉处理环节就使人力成本增加23%,叠加租金上涨因素,单店月运营成本上升约8万元。尽管代金券活动带来客流回升,但晚市上座率仍较去年同期下降37%,显示消费者信心恢复尚需时日。
行业专家指出,将中央厨房功能前置对成熟供应链企业而言,原材料供应并非主要挑战,真正的考验在于用工成本与效率的平衡。某连锁餐饮品牌测算显示,此类调整可能使单店利润率下降5-8个百分点。
西贝的困境折射出行业结构性矛盾:在“单店效率×门店数量=公司估值”的资本逻辑下,标准化成为扩张必选项。中央厨房通过三方面提升利润:
招商银行研究院数据显示,中央厨房可使连锁餐饮利润率提升10%-12%。但这种效率追求与消费者体验形成尖锐冲突——当消费者为“现烹”支付溢价却吃到复热菜品时,品牌信任便面临崩塌风险。
特约评论员毕舸指出:“消费者愿意为‘现做’支付溢价的前提是透明,为‘品质’买单的基础是真实。任何模糊定义的行为,最终都会反噬品牌价值。”
这场风波虽给西贝带来阵痛,却为行业转型提供契机。政策层面正在加速推进:
这意味着“是否使用预制菜”将成为法定披露信息,企业再无模糊操作空间。部分品牌已主动转型:
对西贝而言,真正的挑战在于破解“不可能三角”:在保证产品品质、维持运营效率、控制成本三者间找到平衡点。这需要重构供应链体系,甚至重新定义品牌价值主张。
如今走进西贝门店,明档烤架上的羊肉串与现场炒制的儿童餐,构成重建信任的视觉符号。但空置的座位与促销代金券,仍在提醒着转型的艰巨性。促销活动结束后,当消费者不再被优惠吸引,西贝的“现制”承诺与调整后的价格体系,能否经受市场检验?
这场变革的本质,不是彻底摒弃预制菜,而是建立透明化与价值匹配的新生态。当消费者能清晰知晓菜品加工方式,并为其认可的价值买单时,餐饮行业才能真正走出规模陷阱,实现可持续发展。