明档厨房里羊肉串在铁板上滋滋作响,电子屏循环播放着后厨操作流程,空置的餐桌与排队取号机形成微妙对比——这场由罗永浩引发的预制菜争议,正将西贝推入餐饮业转型的深水区。

2025年9月10日,罗永浩在社交平台晒出西贝消费账单:"5人消费830元,15道菜几乎全是预制菜"。这条动态瞬间引爆网络,24小时内相关话题阅读量突破3.2亿次,将这家西北菜龙头品牌推上舆论风口。这场风波不仅暴露出餐饮业标准化与透明化的深层矛盾,更引发关于消费者知情权的行业大讨论。
面对质疑,西贝创始人贾国龙先是强硬否认"100%无预制菜"并扬言起诉,随后紧急开放全国300家门店后厨。但当媒体直播镜头捕捉到员工拆封冷冻食材、加热半成品的画面时,品牌信任度遭遇断崖式下跌。第三方调研显示,事件后一周内西贝客流量同比下降47%,外卖订单量锐减62%。
经历两个月的整改阵痛,西贝似乎稳住了基本盘。但这场转型真的成功了吗?
01 后厨革命:看得见的烟火气与看不见的成本账
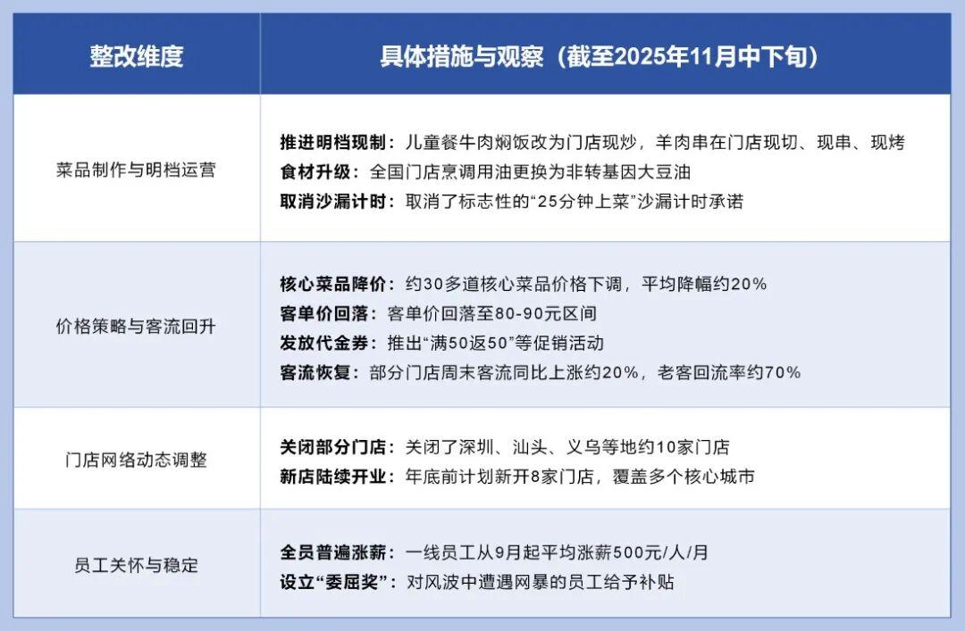
走进整改后的西贝门店,明档厨房成为核心展示区:厨师现场切配羊肉、手工穿制肉串,儿童餐的牛肉焖饭在铁锅中翻滚。这些改变背后是整套供应链的重构:

北京朝阳大悦城店店长透露:"现在每家门店新增2名切配工,羊肉腌制时间从中央厨房的12小时缩短至门店4小时,虽然食材损耗率上升了8%,但顾客投诉率下降了65%。"这种改变直接推高运营成本,据财务数据显示,单店人力成本每月增加约3.2万元,相当于净利润的12%。
为挽回客源,西贝推出"满300减100"的堂食代金券。记者实地观察发现,晚市上座率虽回升至75%,但消费者平均停留时间缩短至45分钟,人均消费从156元降至112元。更耐人寻味的是,35%的顾客表示"专门为薅羊毛而来"。
这种"促销依赖症"在行业并非个例。中国烹饪协会数据显示,2025年餐饮业平均促销成本占比已达营收的18%,较三年前翻倍。当流量红利消退,企业如何保持可持续增长成为新课题。
某连锁餐饮供应链专家指出:"将中央厨房功能前置到门店,本质是用人工成本置换供应链效率。对于日均客流量超800人次的成熟门店,这种模式可能得不偿失。"
02 规模陷阱:标准化扩张与体验经济的终极博弈
西贝的困境折射出整个行业的结构性矛盾。在"单店模型×门店数量=企业估值"的资本逻辑下,餐饮企业陷入两难选择:
招商银行研究院测算显示,中央厨房模式可带来10%-12%的利润提升:集中采购降低原料成本4%,简化操作流程节省人工成本4%-5%,缩减后厨面积释放2%-3%的坪效。这种效率优势推动连锁餐饮渗透率从2020年的12%跃升至2025年的28%。
但效率提升的代价正在显现。美团研究院调查发现,78%的消费者愿意为"现做菜品"支付15%-20%溢价,但当发现实际吃到的是复热产品时,63%的人表示"感觉被欺骗"。这种认知落差直接导致复购率下降34%。
特约评论员毕舸分析:"消费者不是反对预制菜本身,而是反对信息不对称。当企业用现做菜品的价格销售工业化产品,本质上是在透支品牌信用。"这种信任危机在Z世代群体中尤为突出,25岁以下消费者对预制菜的接受度比35岁以上群体低41个百分点。
03 价值重构:透明化革命与行业新生态
政策层面正在加速破局。2025年9月,国家卫健委《预制菜食品安全国家标准》草案通过专家评审,明确规定:含防腐剂且保质期超过24小时的即食、即热食品需强制标注"预制菜"标识。市场监管总局同步推进的《餐饮环节预制菜明示管理办法》要求,所有使用预制菜的餐饮企业必须在菜单、点餐系统等渠道显著提示。
行业先行者已开始探索新路径:老乡鸡在菜单设置三级标识系统,用不同颜色区分现制、半预制、复热菜品;麻六记上线"透明厨房"小程序,消费者扫码可查看食材溯源、加工流程甚至厨师健康证信息;外婆家推出"预制菜专区」,明确标注菜品加热方式与营养成分。
这些变革正在重塑消费认知。第三方调研显示,实行透明化管理的品牌,消费者信任度提升58%,客单价稳定率提高32%。但转型代价同样显著:麻六记为建立溯源系统投入2000万元,外婆家改造厨房设备花费占年利润的15%。
对于西贝而言,真正的考验在于如何平衡产品品质、运营效率与成本控制。其最新推出的"现制溢价分级体系"或许提供新思路:将菜品分为纯现制、半预制、复热三类,分别对应不同价格带,让消费者自主选择。这种模式在试点门店试运行期间,带动客单价提升12%,投诉率下降40%。
站在西贝门店观察,明档厨房的烟火气确实比往日更盛,但空置的座位和促销海报提醒着:信任重建非一日之功。当促销活动结束,消费者是否愿意为"现制"标签支付更高价格?答案将决定这场转型的最终走向。
对整个行业而言,西贝的探索具有标杆意义。在效率与体验的天平上,找到透明化与价值匹配的新平衡点,或许比任何技术性整改都更为关键。这场静悄悄的革命,正在重新定义中国餐饮业的未来。