扫描打开手机站
随时逛,更方便!
当前位置:首页 > 财经纵横

赵伟:3分钟看清国庆全球要闻

时间:2025-10-08 17:05:01 来源:首席经济学家论坛 作者:首席经济学家论坛

赵伟、陈达飞、屠强、贾东旭、王茂宇、赵宇、李欣越、侯倩楠(赵伟系申万宏源证券首席经济学家、中国首席经济学家论坛理事)



摘要

国庆假期期间,海外主要股指多数上涨,金价再度刷新新高;美国政府关门,非农数据推迟发布、高市早苗或当选日本新首相;国内假期出行节奏有所前移,跨境游、特色游热度延续。

一、全球大类资产:国庆假期前后,权益资产多数上涨,黄金价格再创新高

国庆假期前后(9月29日-10月6日),海外主要股指多数上涨。美国三大股指延续上涨,标普500、纳指和道琼斯工业指数分别上涨1.1%、1.3%和1.1%。恒生指数大涨3.9%,日经225上涨0.9%;英国富时100指数、德国DAX分别上涨2.2%、2.7%。

美债收益率快速回落,美元指数微跌。债市方面,10Y美债收益率下行7.0bp至4.13%,10Y德债收益率下行5.0bp至2.71%;汇率方面,利差回落叠加关门风波冲击、美元指数小幅回落0.5%,欧元、英镑、日元兑美元均有所升值,跌幅分别为0.4%、0.6%、1.4%。

假期前后,油价大幅下跌、金价大幅上涨。原油方面,在市场对OPEC+国家于11月再度“增产抢份额”的担忧下,WTI原油、Brent原油分别下跌7.5%、8.3%。而随着美债利率的回落、美国政府关门风波的冲击, COMEX金大涨4.0%、再度刷新新高。

二、海外基本面&数据:美国政府关门,非农数据推迟、高市早苗或当选日本新首相

美国国会未能通过临时财政拨款,政府陷入停摆。政府关门对GDP影响较低,停摆一个月的GDP影响仅约0.02%;政府关门对非农就业往往无实质影响,但可能小幅临时抬升失业率,复工后或回落。市场预计关门或达15天以上,或导致非农就业、失业率、CPI等数据推迟发布。

美国9月ADP就业、服务业PMI弱于市场预期。9月ADP就业减少3.2万人,大幅低于市场预期的新增5.1万人,年度基准调整对其构成了4.3万人的影响,但就业市场趋势仍为走弱;美国9月ISM服务业PMI回落至50,其中商业活动、新订单指数分别回落至49.9、50.4。

高市早苗当选自民党总裁,或将成为日本首位女首相。10月4日,高市早苗当选日本自民党新总裁,或将在10月15日的国会首相选举中成为日本首位女首相。高市早苗主张减税、扩大补贴,或延续安倍经济学主张,倾向货币宽松与财政扩张,对加息更审慎。

三、国内事件&数据:假期出行强度回落、节奏前移,跨境游、特色游热度延续

十一假期出行节奏有所前移,但出行强度不及五一假期。2025年十一假期第1-5日,全社会跨区域日均人流量同比4.9%,较五一假期回落3.1pct。从节奏看,假期前3-5天(9月26日-28日,周五-周日)人流出行强度达到阶段性高位,全国迁徙指数同比14.5%、超过假期第1-4日(1.2%);但假期前与假期内结合看,十一假期出行强度仍弱于五一。

结构上,十一假期跨境游、特色游热度延续。1)传统景点热度或部分受出行前移影响有所回落,四川省A级景区接待旅客、旅游收入同比较五一假期下行4、6.9pct。2)特色旅游如“省际交界游”和“边境游”成为新亮点;昭通(云-贵-川)、贺州(桂-湘-粤)等地旅游预订量同比分别为95%、88%。3)免签范围扩大下,出境游预订人次同比超30%。

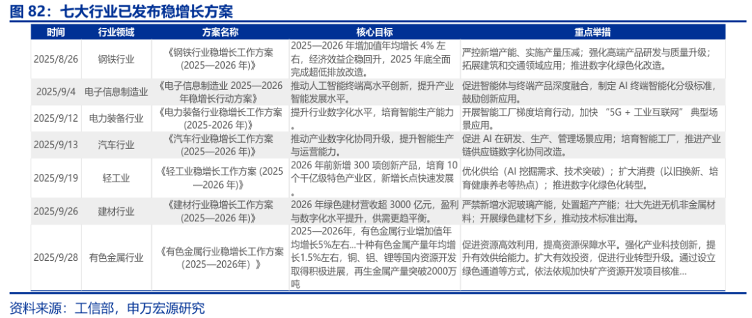
十一节前,七大行业已发布稳增长方案,新一轮稳增长更注重供需平衡与人工智能赋能升级。截至9月底,新一轮重点行业稳增长方案已公布钢业、电子信息制造、电力装备、汽车、轻工业、建材和有色金属行业,石化、机械等行业方案尚未明确发布。整体上,新一轮稳增长方案重点从规模扩张转向质量效益,更注重新质生产力赋能升级,更强调反对行业“内卷式”竞争。

本文主要是对数据和事件的整理,不涉及观点更新。文中所涉及评论均为历史报告观点的重申。

风险提示

地缘政治冲突升级;美国经济放缓超预期;美联储超预期转“鹰”。



报告正文

一、全球大类资产:国庆假期前后,权益资产多数上涨,黄金价格再创新高

(一)受益于无风险利率回落,发达经济体股指多数上涨

国庆假期前后(9月29日-10月6日),海外主要股指集体上涨。美股方面,三大股指延续上涨,标普500、纳指和道琼斯工业指数分别上涨1.1%、1.3%和1.1%。亚洲市场,恒生指数大涨3.9%,日经225、韩国综合指数分别上涨0.9%、4.8%。欧洲方面,英国富时100指数、德国DAX、法国CAC40分别上涨2.2%、2.7%、2.7%。





(二)美债利率快速下行,海外债市多数上涨

国庆假期前后(9月29日-10月6日),主要发达国家的长期国债收益率多数回升。受美国政府关门等影响,10Y美债收益率下行7.0bp至4.13%。其他债市方面,10Y德债下行5bp至2.71%,10Y葡萄牙、意大利、西班牙、法国、英国、日本国债利率分别下行7.4bp、6.6bp、6.3bp、5.9bp、5.0bp、0.2bp。





(三)美元指数小幅回落,日元兑美元大幅升值

国庆假期前后(9月29日-10月6日),美元指数小幅回落0.5%,欧元、英镑、日元兑美元均有所升值,升幅分别为0.4%、0.6%、1.4%。受美国政府关门事件影响,美国经济数据停止发布;但9月26日公布的8月PCE通胀持平预期、缓和了市场对关税通胀效应的担忧,同时10月1日公布的ADP就业人数减少3.2万人、ISM制造业PMI连续7个月收缩,均导致了降息预期进一步升温,促成了美元指数的走弱。与此同时,日本首相的顺利更替也为日元注入了一定的信心,日元兑美元大幅升值1.4%。





(四)原油价格一度大跌,黄金价格再创新高

国庆假期前后(9月29日-10月6日),油价大幅走弱、金价大幅上涨。原油方面,在市场对OPEC+国家于11月再度“增产抢份额”的担忧下,油价大幅下跌,WTI原油、Brent原油分别下跌7.4%、8.0%至60.9美元/桶、64.5美元/桶;10月5日,沙特与俄罗斯达成一致,OPEC+八个产油国仅在11月增产13.7万桶/日、远低于彭博此前援引消息人士报道的50万桶增产幅度,油价应声补涨。而随着美债利率的回落、美国政府关门风波的冲击,黄金价格继续攀升,COMEX金大涨4.0%、再度刷新新高。





二、海外基本面&数据:美国政府关门,非农数据推迟、高市早苗或当选日本新首相

(一)美国政府陷入停摆,非农、通胀数据或推迟发布

要闻:9月30日,美国国会未能通过新的临时财政拨款(CR),美国政府时隔近7年再次陷入停摆。

今年美国政府为何停摆?医保补贴政策是核心争端,民主党主张延长医保补贴,共和党主张先通过财政拨款,再进行谈判。2025年9月30日,美国国会未能通过新的临时财政拨款,致使10月1日起出现预算拨款空档,美国政府陷入停摆。此次政府关门,两党主要的争议焦点为是否延长《平价医疗法案》中的医疗保险税收抵免。民主党有两点主张:一是坚持延长奥巴马《平价医疗法案》的医疗保险税收抵免,二是要求撤销《美丽大法案》中对联邦医疗补助(Medicaid)的削减条款。共和党的主张是:先通过临时预算拨款恢复政府运作,再对保险补贴进行谈判。共和党反对将医保政策与临时财政拨款进行捆绑。

市场预计今年政府关门时长或达到15天以上。截至10月6日,众议院已通过临时拨款法案投票,但参议院多次投票均未能达到60票。10月3日最新投票结果为54票反对,44票赞成。预测交易市场显示,停摆15天以上的平均概率达67%,是市场主流预期;政治压力层面,10月15日是美国现役军人发薪日,届时若仍停摆,或将放大政治与舆论压力。







(二)高市早苗当选自民党总裁,或成为日本首位女首相

要闻:2025年10月4日,高市早苗当选日本自民党总裁,或将在10月15日的国会首相指名选举后成为日本首位女首相。

高市早苗或成为日本首位女首相。10月4日,日本自民党举行总裁选举,高市早苗最终获得185票,以显著优势击败了获得156票的农林水产大臣小泉进次郎,当选为自民党第29任总裁。日本实行议会内阁制,首相由国会议员选举产生,自民党新总裁产生后,还需要经过国会首相指名选举,才能成为首相。

高市早苗主张实施更加积极的财政政策,或延续安倍经济学措施。高市早苗的核心经济政策主张有:一是延续和强化“安倍经济学”,倾向货币宽松与财政扩张,对加息更审慎。高市早苗对激进加息持批评态度,并强调政府与日央行应密切协同;二是减税,高市早苗考虑下调日本消费税,计划提交法案废除额外的汽油税,为中低收入家庭设立可退还的税收抵免制度;三是扩大财政补贴,增加对地方政府的补贴,以支持中小企业和工资增长。

市场交易高市早苗的货币、财政双宽松预期。高市早苗当选后总裁后,日经225一度涨约5%至历史新高,日元急贬约2.0%,美元兑日元升破150,超长端日债收益率跳升,40年期日债一度至3.54%,短端日债利率因加息预期降温而相对稳健。

日本防务支出扩大,补贴常态化,明年财政预算继续创新高。7月参议院选举后,日本自民党联盟失去多数党地位,自民党不得不争取在野党的力量,国民民主党等在野党的核心主张是减税、降低生活成本,未来或使得日本财政更宽松。2026财年,日本预算达到约122万亿日元,2025年为115万亿日元,连续第三年创下历史新高。一是财政支出加速国家资本形成,到2027年,日本国防支出或将提高至GDP的2%。二是物价补贴常态化,日本2024年实施一次性通胀补贴,2024年能源补贴延至年底,2025年再次推出新一轮燃料补贴机制。





(三)法国总理宣布辞职,政府财政风险加重

要闻:2025年10月6日,法国总理勒科尔尼突然辞职,这是法国一年内第4次总理更迭。

法国总理勒科尔尼在10月6日突然宣布辞职,法国进入更深层的执政能力危机。9月8日,前任总理贝鲁因财政预算草案在国民议会信任投票中失败而辞职,9月9日,时任国防部长勒科尔尼被任命为新总理,10月5日,法国总统马克龙批准了勒科尔尼建议的新内阁名单,但因成员变动不大,被批评为旧政府延续,10月6日,勒科尔尼向马克龙递交辞呈并被批准。

法国政局动荡源于两方面因素。一是财政困境,法国的公共债务占GDP比重高达114% ,2024年财政赤字率5.8%,在欧元区国家中居前列。前总理贝鲁提出的2026年财政预算草案,因包含削减社会福利等紧缩措施,在议会遭遇巨大阻力并直接导致其政府下台;二是议会僵局,当前法国国民议会中,没有政党占绝对多数,形成了总统马克龙的中间派联盟、极左翼和极右翼政党三足鼎力的局面。这使得任何试图推行财政改革的总理都难以获得稳定多数的支持。

法国总理辞职消息公布后,政治风险溢价立刻上行。法国国债遭抛售,法国10年期国债收益率一度飙升超过9个基点,巴黎CAC 40指数当日开盘便下跌2%。法国预算谈判与赤字路径更不确定,投资者对法国在欧盟财政框架下的合规与节奏担忧进一步加剧。





从国别风险来看,未来需关注英国、法国等经济体的债市风险。可结合债务供给端和需求端因素判断哪些经济体风险相对更高。供给端视角看,法国、德国,均处于债务升高,赤字升高的象限。英国政府债务率扩大16个点,法国债务率扩大15个点,大于其他经济体。需求端视角看,法国、英国国债投资者结构中,海外投资者占比较高,分别达50%和31%,其中法国国债的海外非银投资者占比达27%。但二者一方面没有美债的安全资产属性,另一方面也缺乏德国的低债务率安全垫,导致其易受海外投资资金减持的影响。日本海外投资者占比仅14%,相对风险较低。





(四)就业:美国9月ADP就业弱于市场预期

9月美国ADP就业减少3.2万人,低于市场预期。由于美国政府关门,非农数据推迟发布,私营机构发布的就业数据重要性提升。9月美国ADP就业减少3.2万人,市场预期增加5.1万人。首先,此次ADP就业数据受到“年度基准调整”影响,根据ADP声明,校准导致9月就业人数减少了4.3万人。但是,即便剔除技术性影响,美国就业走弱的趋势仍在持续,无论是商品还是服务业均能看到这一点。



(五)空缺:美国8月职位空缺略高于市场预期

美国8月职位空缺722.7万人,市场预期720万人,职位空缺率维持在4.3%。结构上来看,建筑业职位空缺在9月大幅回落,而休闲酒店业空缺率有所回升,显示美国就业市场仍有韧性。



(六)PMI:美国9月ISM服务业PMI回落

制造业方面,美国9月ISM制造业PMI上升至49.1,其中产出指数较8月改善,但新订单指数再度回落至50以下,关注降息是否会对制造业形成提振。

服务业方面,美国9月ISM服务业PMI回落至50,其中商业活动、新订单指数分别回落至49.9、50.4,显示美国服务业景气程度回落,强化市场对联储降息预期。





三、国内数据&事件:假期出行强度回落、节奏前移,跨境游、特色游热度延续

十一假期出行人流前置,但出行强度不及五一假期;结构上,跨境游、特色游热度延续。电影消费有所改善,主要受益于观影人次增多。

(一)十一出行节奏前移,跨境游、特色游热度延续

要闻:2025年十一假期第1-5日,全社会累计跨区域人员流动量15.4亿人次,日均人流量同比4.9%,较五一假期回落3.1pct。

数据来源:交通运输部

总结:

特征一:2025年十一假期人流出行强度较五一假期有所回落,出行距离也有缩短。十一假期第1-5日(10月1日至10月5日),全社会跨区域人员流动总量为15.4亿人次,日均人流量同比4.9%,较五一假期回落3.1pct。高基数因素虽会拖累出行同比读数,但2024年十一跨区人流同比仅高于五一1.8pct、拖累幅度有限。分交通方式看,公路非营业性小客车(自驾)日均人员出行量占日均人流量比重升至79.7%,同比较五一下行2.7pct至5.4%。反映远距离出行的公共交通日均旅客发送量(含营业性公路、铁路、水路、航空)同比回落幅度较大,较五一假期下行4.4pct至2.8%,其中铁路、民航旅客日均发送量同比分别4.1%、3.4%,较五一假期下行6.7、8.4pct。









特征二:从节奏看,十一假期出行呈现前置特征,但整体仍不及五一假期。交通运输部预计,假期前半程部分旅客呈现错峰出行特征。数据上十一假期前3-5天(9月26日-28日,周五-周日)人流出行强度达到阶段性高位,全国迁徙指数同比14.5%、超过假期(同比1.2%);跨区人流也可印证上述趋势,十一假期前1天全社会跨区人流量同比为5.2%、超过假期首日(同比1.4%)。但假期前5日与假期内结合看,十一假期全国迁徙指数同比-0.7%、仍然不及五一假期(22.2%)。分交通方式看,错峰出行以自驾为主,十一假期前1天,非营业性小客车日均人员出行量同比为6%、超过假期首日出行强度(同比0.6%),而假期前3-5天国内航班执飞同比降至-2.7%。













特征三:假期内传统景点或部分受出行前置影响热度回落,特色旅游如“省际交界游”和“边境游”成为新亮点。传统景点中,如四川省A级景区(第1-5日)接待旅客、旅游收入同比10.8%、6.6%,涨幅较五一假期下行4、6.9pct。传统景点热度回落可能部分与居民出行前置有关,假期第1-5日,西安、重庆、武汉等地铁客流量同比分别为12%、9.3%、2.2%,好于假期第1-4日地铁客流强度(分别-3.6%、5.7%、-6%)。相比之下,情绪消费需求驱动下,旅游呈现小众化、去中心化特征,如“省际交界游”和“边境游”成为假期旅游新亮点;新疆、内蒙古等搜索量同比40%,昭通(云-贵-川)、贺州(桂-湘-粤)、赣州(赣-粤-湘-闽)等地预订量同比分别为95%、88%、70%。









特征四:受益于免签范围扩大,跨境出行热度延续。跨境出行方面,国家移民管理局预测,2025年十一假期全国口岸日均通关人数预计达200万人次、同比较五一假期回落21.8pct至6.9%。假期第1-5日,国际执行航班架次同比9.7%、较五一假期回落11.8pct。免签政策的推动下,出境游预订人次[1]同比增长超过30%;其中赴俄罗斯旅游订单的预订量[2]同比劲增近2倍,赴南非的旅游订单量预计同比也可达3成以上。





特征五:价格表现整体平稳,民宿、机票预售价格较五一假期有所回升。截至9月28日,十一假期预售机票价格(裸票价)平均为804元、高于去年同期(736元)、今年五一假期(778.9元)的均价。住宿方面,截至9月29日,十一假期酒店、民宿预定率分别为37.1%、38.5%,较五一假期回落6.1、9.2pct,可能也受居民出行前置影响。价格方面,酒店价格环比回落1.9%,民宿价格较五一假期有所回升、环比2.2%。







特征六:电影市场较五一假期有所改善,主要受益于观影人次增多。假期第1-5日,全国电影院线票房同比较五一假期回升39.5pct至-11.5%。量价拆分看,十一假期平均票价较五一假期回落5.8%,而观影人次同比较五一假期回升46.3pct至-3.7%。分不同城市看,五线等较低能级城市票房表现更好,同比上行52.5pct至3.2%;一线、二线等高能级城市票房同比分别-21.4%、-16.5%,仍不及去年同期。







(二)新房成交较低迷,结构上一线成交降幅较大

要闻:十一假期第1-5日(10月01日至10月05日),30大中城市商品房成交面积合计29.3万平方米,日均成交面积同比-22%。

数据来源:Wind

总结:

十一假期,全国商品房成交不及去年同期,结构上一线成交回落幅度较大。假期第1-5日(10月1日至10月5日),30大中城市商品房成交面积合计29.3万平方米,同比-22%、较五一假期回落13pct。结构上一线、三线城市成交回落幅度较大,同比分别较五一假期下行13.8、17.4pct至-13.7%、-38.6%。二线成交降幅相对较小,同比较五一假期下行7.7pct至-17.5%。









(三)工业生产整体向好,建筑业开工表现分化

要闻:截至十一假期前1周(9月24日至9月30日),工业生产方面,冶金链、石化链开工均有回升。建筑业开工表现分化,反映地产投资的粉磨开工率有所回落,而反映基建投资的沥青开工率则冲高。

数据来源:Wind

总结:

十一假期前,工业生产整体向好,建筑业开工表现分化。十一假期前1周(9月24日至9月30日),工业生产中,高炉开工有所回升(环比0.5%),同比较前周上行0.5pct至6.2%。石化链开工也有改善,纯碱、PTA开工同比分别较前周上行2.3、0.1pct至8.5%、-2.6%。汽车链开工则延续下行,半钢胎开工率同比-2.1pct至-5.5%。建筑业开工表现分化,更多反映地产投资的全国粉磨开工率小幅改善,同比-13.7pct至-8.8%;而反映基建开工的沥青开工率冲高,同比较前周+5.7pct至18.9%。













(四)8月工企效益:如何理解8月利润走强?

要闻:9月27日统计局公布8月工企效益数据,工企营收累计同比2.3%、前值2.3%;利润累计同比0.9%、前值-1.7%。8月末,产成品存货同比2.3%、前值2.4%。

数据来源:国家统计局

总结:

8月利润大幅回升,源于低基数下费用、其他损益等短期因素对利润的拉动明显提升。8月,工业利润当月同比回升21pct至19.8%。从影响因素看,利润率边际改善主要是费用、其他损益(投资收益、营业税金及附加等杂项支出)等短期指标对利润同比的拉动明显回升,分别+3.8pct至2.2%、24.8pct至18.3%,但其更多与去年基数较低及今年8月资本市场表现强劲有关。







观察行业看,个别行业的利润修复对本月利润的拉动较大,背后或也与其他收益等短期指标改善有关。8月,酒和饮料利润增速大幅上行(+234.8pct至226.8%),单个行业利润拉动整体工企利润上行7.8pct至7.6%。电热产供、煤炭采选、有色加工等行业利润回升也有较大贡献,分别拉动整体利润上行4.9、3、2.2pct至6.1%、-3.3%、2.3%。从影响因素看,上述行业的营业收入、成本压力并未出现“超额”改善,譬如酒和饮料两项指标分别回落6.7pct至-5.7%、-5.1pct至-0.2%,或侧面体现出费用、其他收益等指标对利润的贡献较大。









8月工企营收有所改善,结构上石化链、冶金链营收延续上行。8月PPI边际改善的背景下,剔除价格后的实际营收增速也有回升,当月同比上行0.5pct至5.2%,对利润同比的拉动增加1.4pct至5.5%。分产业链看,石化链、冶金链实际营收延续改善,当月同比较前月分别上行1.4、2pct至1.6%、4.7%。而消费制造业链实际营收小幅回落,当月同比较前月回落0.2pct至6%。





8月工企成本压力并未缓解,石化链、冶金链、消费制造链的成本率均在历史高位。8月工企成本率为85.6%、处于近年同期的相对高位,成本对利润同比的拉动较前月回落9.3pct至-3.4%。拆分结构看,石化链、冶金链、消费制造链成本率分别录得85.8%、86.7%、84%,同比较前月上行66.3、62.3、78.8bp至0.1%、0.3%、0.7%。细分行业看,汽车、家具成本率上行幅度较大,环比分别51.6bp、34.9bp。









8月,工企应收账款占比、回款周期仍在高位,“反内卷”政策效果有待进一步显现。从绝对规模看,8月,工企应收账款占总资产比重进一步上行,当月升至14.6%。与此同时,应收账款周转率持平前月(5.3次),同比较前月也有上行,反映企业的回款周期并未出现明显好转。





展望后续:9月以来,新一轮重点行业稳增长方案相继落地,需重点关注相关政策对成本压力的纾解效果。不同于供给侧改革,本轮工企盈利压力加大主因下游内卷式投资,导致刚性成本压力上升。8月工企成本压力仍在历史高位,应收账款的回款周期也未出现明显好转,“反内卷”政效果有待进一步体现。9月建材、钢铁、轻工业、电子信息制造等行业新一轮稳增长政策已出台,后续工企成本压力有望逐步缓解,加之内需持续修复,企业盈利回升的长期趋势不变。但需关注上游价格“超涨”对企业盈利的负面效果,因为下游将同时面临刚性成本、弹性成本的双重压力。(详见《“反内卷”:市场可能误解了什么?》)



(五)9月PMI:新动能接力旧动能

要闻:9月30日,国家统计局公布9月PMI指数,制造业PMI为49.8%、前值49.4%;非制造业PMI为50%、前值50.3%。

数据来源:国家统计局

总结:

制造业方面,9月PMI积极改善,结构上呈现生产指数修复好于新订单的格局。9月制造业PMI较前月回升0.4pct至49.8%,剔除受天气因素影响较大的供应商配货指数后,本月实际PMI上行0.5pct至50%,整体表现符合季节性。从主要分项看,原材料购进价格(-0.1pct至53.2%)、出厂价格指数(-0.9pct至48.2%)保持韧性下,生产指数升至近6个月高点(51.9%),较前月上行1.1pct,明显好于季节性(0.3pct)。而新订单指数回升幅度不及往年同期(0.6pct),较前月仅上行0.2pct至49.7%。







需求结构延续外需好于内需的态势,表现为新出口订单回升幅度大于内需订单。拆分需求结构看,9月,内需、新出口订单指数均有回升,但新出口订单指数(+0.6pct至47.8%)上行幅度明显好于内需订单(+0.1pct至50%)。今年以来,外需改善叠加中国在新兴市场的份额提升,支撑出口持续超预期;高频指标显示,9月外贸货运量同比上行1.8pct至7.8%,说明出口仍维持韧性。





观察行业看,代表新动能行业的PMI改善幅度较大,一定程度对冲传统领域的PMI低迷。9月,装备制造业PMI有明显回升、较前月上行1.1pct至51.6%,高技术制造业PMI也保持在扩张区间(51.9%),显示出新动能领域在积极改善。代表新兴产业的EPMI也有印证,9月EPMI边际上行4.6pct至52.4%。供需加快修复下,两个行业的价格指数也均在扩张区间。相对来看,高耗能行业PMI回落0.7pct至47.5%,仍处于50%以下的收缩区间,或反映地产投资与传统基建仍偏弱的压制;相应地,前期回升幅度较大的基础原材料行业购进价格指数、出厂价格指数分别较上月下降2.2、4.5pct,9月PPI环比有再度转弱的风险。





非制造业方面,建筑业PMI持续低迷,服务业PMI受暑期效应消退的影响也有回落。9月,非制造业PMI降至临界点。其中,建筑业PMI仅较前月回升0.2个百分点,整体仍在历史低位(49.3%)。服务业PMI较前月回落0.4pct至50.1%。从行业看,受暑期效应消退影响,与居民出行消费密切相关的餐饮、文化体育娱乐等行业商务活动指数落至临界点以下;对比之下,邮政、电信广播电视及卫星传输服务、货币金融服务等行业商务活动指数均位于60.0%以上高位景气区间。









虽然传统动能“量价”仍有下行压力,但新动能对经济的支撑明显提速,后续持续关注增量政策可能带来的“新变化”。9月,制造业PMI积极改善,企业生产经营预期上行至近6个月来最高点。但结构上新订单修复弱于生产指数,传统领域景气度弱于新动能领域。价格层面,9月价格指数相对韧性下,基础原材料行业购进价格指数、出厂价格指数分别较上月下降2.2、4.5pct,PPI环比有再度转负的风险。往后看,9月建材、钢铁、轻工业等重点行业的新一轮稳增长政策相继落地,有助于对冲传统基建、地产下行风险;但政策效果仍需进一步跟踪,尤其是内需的修复。



(六)七大行业已发布稳增长方案

七大行业已发布稳增长方案,新一轮稳增长更注重供需平衡与人工智能赋能升级。截至9月底,新一轮重点行业稳增长方案已公布钢业、电子信息制造、电力装备、汽车、轻工业、建材和有色金属行业。 2025 年 7 月 18 日工信部曾预告将推出钢铁、有色金属、石化等十大重点行业稳增长方案,截至 9 月底,石化、机械等行业方案尚未明确发布。整体上,七大行业新一轮稳增长方案重点从规模扩张转向质量效益,更注重供需平衡与人工智能赋能升级,更强调反对行业“内卷式”竞争。



《建材行业稳增长工作方案 (2025—2026 年)》较 2023-2024 年方案,核心导向从规模扩张转向质量效益,聚焦破解供需失衡与 “内卷” 矛盾。《建材行业稳增长工作方案 (2025—2026 年)》较过往产能管控更严,明确水泥超产处置时限与规模;科创聚焦先进陶瓷等 “卡脖子” 领域,新增 AI 赋能;数字化绿色化设超低排放、碳交易等量化目标。需求拓展新增家装场景与技术出海,保障机制新增市场化基金与分级管理,更重系统治理。



《有色金属行业稳增长工作方案 (2025—2026 年)》较 2023-2024 年方案,核心导向从“规模扩张”转向“质量效益优先”,首次将 “经济效益向好”置于产量目标前。目标层面,新方案将十种有色金属产量年均增速从 4% 左右大幅收缩至 1.5%,新增再生金属 2000 万吨目标及资源保障、绿数转型等维度;旧方案则聚焦规模回升,以产量与增加值增速为核心。改革逻辑上,新方案针对资源不足、高端供给缺失及“内卷”风险,构建“供需协同+资源安全+新质生产力”体系;旧方案侧重破解需求疲软,以“扩需求+降成本”拉动增长。



风险提示

1)地缘政治冲突升级。俄乌冲突尚未终结,地缘政治冲突可能加剧原油价格波动,扰乱全球“去通胀”进程和“软着陆”预期。

2)美国经济放缓超预期。关注美国就业、消费走弱风险。

3)美联储超预期转“鹰”。若美国通胀展现出更大韧性,可能会影响美联储未来降息节奏。