扫描打开手机站
随时逛,更方便!
当前位置:首页 > 财经纵横

张明:中国外汇宏观审慎政策——框架塑造、政策实践与经验启示

时间:2025-11-05 18:03:29 来源:首席经济学家论坛 作者:首席经济学家论坛

张明系中国社会科学院金融研究所副所长、国家金融与发展实验室副主任、中国首席经济学家论坛理事



注:本文发表于《国际金融》2025年第5期。为方便阅读,此版本省略了脚注与参考文献。全文请参见中国知网。这是我与潘松李江合作的关于外汇宏观审慎监管的第三篇论文,点击以下超链接可以阅读另外两篇相关论文。文中配图摄于北京望湖公园。

摘要:全球金融危机后,中国在渐进式金融开放进程中积极探索并实施了具有中国特色的外汇宏观审慎政策。中国的外汇宏观审慎政策主要包括外汇准备金要求、中间价管理机制、银行结售汇综合头寸管理、全口径跨境融资宏观审慎管理和境外放款宏观审慎管理。本文发现,中国外汇宏观审慎政策的主要目标并非单纯应对波动性资本流动所带来的系统性风险,而是更侧重于稳定人民币汇率以及在促进国内企业跨境借贷的同时予以管理。本文从概念、目标、作用机制、历年调整情况对各类外汇宏观审慎政策进行了具体分析,并对政策效果进行简评。本文认为,中国的外汇宏观审慎政策基本能够实现其政策目标,并且在中国对外开放中发挥着积极作用。

2008年全球金融危机后,宏观审慎政策在跨境资本流动管理方面的作用得到了新兴经济体和发展中国家的广泛认可。宏观审慎政策分为外汇宏观审慎政策和国内宏观审慎政策(Ahnert等,2021),外汇宏观审慎政策通过直接管理跨境资本流动来降低资本流动相关的系统性金融风险,而国内宏观审慎政策不直接干预跨境资本流动,但可能通过影响系统性金融风险的传导渠道最终影响跨境资本流动。

外汇宏观审慎政策措施主要包括外汇准备金要求、外汇贷款限制、外汇头寸限制和外汇资本要求等,会对跨境资本流动产生直接影响(Das等,2022;Chari等,2022)。中国同样在渐进式金融开放进程中形成了具有中国特色的外汇宏观审慎政策措施,也即跨境资本流动宏观审慎管理工具。中国外汇宏观审慎政策的框架建设与中国的外汇管理制度改革息息相关,而中国的外汇管理制度在保障中国经济平稳发展中发挥着重要的作用。

2023年中央金融工作会议首次提出加快建设金融强国,加强外汇市场管理,保持人民币汇率在合理均衡水平上的基本稳定。强大的货币是金融强国的基石,是守护金融安全、抵御外部冲击、独立自主行使金融主权的坚实保障。加强外汇市场宏观审慎管理可以有效扩大我国高水平对外开放,服务实体经济高质量发展。本文拟就我国各类外汇宏观审慎政策进行具体分析,并对政策效果进行简评,以期对未来我国外汇宏观审慎政策制定提供参考。

一、中国外汇宏观审慎政策的框架塑造

改革开放以来,中国的外汇管理制度改革大致经历了三个重要阶段(潘功胜,2019)。第一阶段为1979~1993年,特点是由计划体制向市场体制转变,形成了官方汇率与市场调剂汇率并存的汇率制度。第二阶段为1994~2012年,特点是市场配置外汇资源的作用愈发重要,形成了以市场供求为基础、参考一篮子货币进行调节、有管理的浮动汇率制度。第三阶段为2013年至今,特点是统筹平衡便利化和防风险,建立健全与更高水平开放相适应的跨境资本流动管理框架,特别是2015年的“8·11”汇改形成了更加市场化的汇率形成机制(余永定和肖立晟,2017)。

值得一提的是,“8·11”汇改后,受国内外多重因素的综合作用,中国外汇市场出现了资本持续流出压力。为了防止大规模不稳定跨境资本流动引发系统性金融风险,中国人民银行、外汇管理部门综合运用汇率、利率和外汇市场干预等数量和价格工具对跨境资本流动进行逆周期调节,同时加强外汇市场微观监管,成功维护了外汇市场稳定。在借鉴和总结2015年底以来应对外汇市场几次高强度冲击的经验,外汇管理部门探索构建了跨境资本流动“宏观审慎+微观监管”两位一体管理框架(潘功胜,2019)。

这个框架主要包括两个核心内容(表1)。一是引入以宏观审慎为核心的跨境资本流动管理工具。以市场化方式逆周期调节外汇市场顺周期波动,防范国际经济和金融风险跨市场、跨机构、跨币种、跨国境传染(孙天琦等,2021)。二是推进外汇市场微观监管方式转变。改变以微观政策逆周期调节跨境资本流动的做法,保持政策和执行标准跨周期的稳定性、一致性和可预测性,依法依规维护外汇市场秩序,强调反洗钱、反恐怖融资和反逃税。



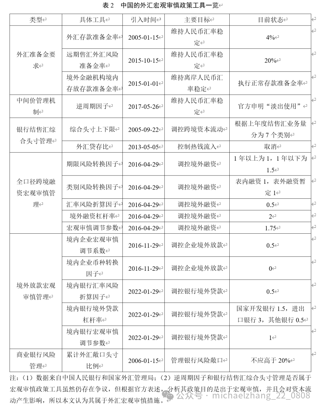
在管理框架中,有关部门探索实施了一些具有非行政管理、宏观审慎性质的措施,包括外汇准备金要求、中间价管理机制、银行结售汇综合头寸管理、全口径跨境融资宏观审慎管理和境外放款宏观审慎管理等,这些措施就是中国的外汇宏观审慎措施(表2)。

外汇准备金要求包括外汇存款准备金率、远期售汇外汇风险准备金率和境外金融机构境内存放存款准备金率三种,通过逆周期调控金融机构在中央银行存放的准备金,三者在维持人民币汇率稳定方面均发挥着积极的作用。

中间价管理机制主要指“逆周期因子”。在人民币兑美元的报价模型中引入“逆周期因子”有助于抑制外汇市场上的非理性行为,同样是在维持人民币汇率稳定方面发挥着积极的作用。

银行结售汇综合头寸管理是指央行核定银行的结售汇综合头寸,并进行限额管理,该措施有助于管理跨境资本流入。



全口径跨境融资宏观审慎管理是指央行对企业和金融机构的跨境融资进行管理,该措施对于扩大跨境资本流入方面发挥着积极的作用。

跨境放款宏观审慎管理是指企业和金融机构在境内贷款余额上限内按规定自主开展境外贷款业务,该措施对于扩大跨境放款方面发挥着积极的作用。

商业银行风险管理是指商业银行的累计外汇敞口头寸比例(累计外汇敞口头寸与资本净额之比)不应高于20%,该措施有助于管理银行的外汇风险敞口。

上述政策工具构成了中国的外汇宏观审慎政策框架,在中国跨境资本流动宏观审慎管理方面发挥着重要作用。接下来,本文依次讨论中国特色外汇宏观审慎政策的概念、目标与作用机制,总结实施情况,并对每项政策措施的效果进行简要评述。

二、中国外汇宏观审慎政策的政策实践

(一)外汇准备金要求

1、外汇存款准备金率

(1)概念、目标与作用机制

外汇存款准备金是指金融机构按照规定将其吸收的外汇存款按照一定比例交存中国人民银行的存款。外汇存款准备金率是指金融机构交存中国人民银行的外汇存款准备金与其外汇存款的比率。

外汇存款准备金率作为存款准备金率的一种,最早是作为货币政策工具纳入中国政策工具库。外汇存款准备金率的调整能够显著影响外汇市场供求。当外汇市场供求失衡、人民币汇率波动加大、单边升值或贬值预期强烈时,调整外汇存款准备金率可以有效抑制外汇市场供求失衡,保持人民币在合理均衡水平上基本稳定。此外,外汇存款准备金率的降低还可以为市场释放流动性,降低企业偿还外债的负担。

调整外汇存款准备金率通过两个渠道发挥作用。

一方面,调整金融机构的外汇存款准备金率可以通过“供求关系”改变金融机构外汇贷款的资金供给,调节外汇供求促进市场平衡。降低外汇存款准备金率可以向市场释放流动性,特别是释放美元流动性,在人民币汇率面临贬值压力时有助于人民币汇率稳定。提高外汇存款准备金率可以收紧市场流动性,特别是收紧美元流动性,在人民币汇率面临升值压力时有助于人民币汇率稳定。总体而言,通过外汇存款准备金率调节外汇供求以促进市场平衡,可以达到稳定人民币汇率的作用。

另一方面,调整金融机构的外汇存款准备金率可以通过“预期效应”向市场释放清晰的政策信号,合理引导市场预期。中国人民银行对外汇存款准备金率的调整可以释放政府积极实施宏观审慎调控的信号,降低人民币升值或贬值预期。对外汇存款准备金率的小幅度调整还可以释放现存政策空间较大,不排除进一步调整外汇存款准备金率的可能性(陈果静,2022)。“预期效应”能够有效抑制人民币单边升值或贬值预期,促进人民币在正常范围内波动。

(2)历次调整与政策效果

外汇存款准备金率很早就进入了中国的政策工具库(表3)。早在1996年,中国人民银行就发布规定,对外资金融机构的所有存款根据期限(3个月上下)设置不同的缴存比率,对国内中资商业银行吸收外汇存款同样设置准备金比率。

2004年11月10日,中国人民银行决定将金融机构外汇存款准备金率统一调整为3%。这是中国首次将外汇存款准备金率的覆盖范围扩展到所有经营外汇存款业务金融机构,标志着外汇存款准备金率作为货币政策工具开始发挥相应职能作用。其后,中央银行分别于2006年8月14日和2007年4月25日上调金融机构外汇存款准备金率。此后十余年,中国人民银行未调整过外汇存款准备金率,始终维持在5%。直到2021年,中国人民银行两次上调外汇存款准备金率。而在2022年和2023年,中央银行先后三次下调外汇存款准备金率。



外汇存款准备金率作为外汇宏观审慎措施,在维持人民币汇率稳定中发挥着积极的作用。外汇存款准备金率通过“供求效应”和“预期效应”发挥作用。“预期效应”往往在短期就会发挥作用。中央银行调整外汇存款准备金率有助于防止持续升值或贬值预期的形成。2021年12月9日公告当天,离岸人民币应声下跌,短线跌幅超过200个基点。2022年4月25日公告当天,离岸人民币立马拉升超过200个基点。“供求效应”可能发挥作用,但要看实施后几天内的效果和长期效果。不过从总体上看,“供求关系”的效果可能较小,因为释放的流动性不多。

综合来看,短期“预期效应”显著,但“预期效应”对中长期人民币汇率走势起不了决定性作用,中长期人民币汇率走势还是看国际国内基本面。

2、外汇风险准备金率

(1)概念、目标与作用机制

外汇风险准备金是指开展远期售汇业务的金融机构依照规定以其远期售汇业务金额的一定比例向中国人民银行交存的准备金。外汇风险准备金率是指金融机构交存中国人民银行的外汇风险准备金与其远期售汇业务金额的比率。远期售汇的外汇风险准备金从0调升至20%,意味着银行需要把客户做的远期购汇业务美元的名义本金的20%存到中央银行,一年定期,没有利息。

2015年“8·11”汇改后,银行远期售汇的外汇风险准备金率作为宏观审慎政策工具纳入中国宏观审慎政策框架。外汇风险准备金率旨在抑制外汇市场过度波动,调整外汇市场需求。当外汇市场供求失衡、人民币汇率波动加大、单边升值或贬值预期强烈时,调整外汇风险准备金率可以有效抑制外汇市场供求失衡,保持人民币在合理均衡水平上基本稳定。

调整外汇风险准备金率同样通过两个渠道发挥作用。

一方面,调整金融机构远期售汇的外汇风险准备金率可以通过“供求关系”改变客户对外汇的资金需求,调节外汇供求促进市场平衡。远期售汇的外汇风险准备金从0调升至20%,将增加银行的资金成本,变相提高了客户远期购汇的成本,抑制了换汇需求,在人民币汇率面临贬值压力时有助于人民币汇率稳定。远期售汇的外汇风险准备金从20%下降为0,意味着银行的资金成本下降,变相降低了客户远期购汇的成本,使之前被抑制的换汇需求恢复过来,在人民币汇率面临升值压力时有助于人民币汇率稳定。总体而言,通过外汇风险准备金率调节外汇供求以促进市场平衡,可以达到稳定人民币汇率的作用。

另一方面,调整金融机构远期售汇的外汇风险准备金率可以通过“预期效应”向市场释放清晰的政策信号,合理引导市场预期。中国人民银行对外汇风险准备金率的调整可以释放政府积极实施宏观审慎调控的信号,降低人民币升值或贬值预期。“预期效应”能够有效抑制人民币单边升值或贬值预期,促进人民币在正常范围内波动。

(2)历次调整与政策效果

外汇风险准备金进入中国政策工具库较晚。2015年8月31日,中国人民银行决定对开展代客远期售汇业务的金融机构收取外汇风险准备金,准备金率定为20%。这是中国首次设置外汇风险准备金率。其后,中国人民银行根据宏观经济形势对外汇风险准备金率进行了4次调整(表4)。



远期售汇的外汇风险准备金率作为外汇宏观审慎措施,在维持人民币汇率稳定中发挥着积极的作用。外汇风险准备金率同样通过“供求效应”和“预期效应”发挥作用。“预期效应”往往在短期就会发挥作用。中央银行调整外汇风险准备金率有助于防止持续升值或贬值预期的形成。2018年8月3日公告当日,离岸人民币从贬值直接拉到升值,短短十几分钟暴涨500个基点,从下午算起实现了800个基点的逆转,从6.91逆转到6.83。“供求效应”可能发挥作用,但要看实施后几天内的效果和长期效果。不过从总体上看,“供求关系”的效果可能较小,因为释放的流动性不多。

综合来看,短期“预期效应”显著,但“预期效应”对中长期人民币汇率走势起不了决定性作用,中长期人民币汇率走势还是看国际国内基本面。

3、境外金融机构境内存放存款准备金率

(1)概念、目标与作用机制

境外金融机构境内存放存款准备金是指境外人民币业务参加行依照规定将存放在境内代理行的人民币存款按照一定比例交存中国人民银行的存款。境外金融机构境内存放存款准备金率是指境外金融机构交存中国人民银行的人民币存款准备金与其人民币存款的比率。

境外金融机构境内存放存款准备金率是存款准备金率的一种,随着相关技术条件的成熟于2016年1月纳入中国政策工具库。目前,境外金融机构境内存放存款准备金率与中国法定存款准备金率一致。

境外金融机构境内存放存款准备金率的调整能够显著影响跨境人民币资金流动。作为中国宏观审慎政策框架的一项重要措施,在跨境人民币资金流动出现顺周期行为时,可以逆周期调控跨境人民币市场的流动性水平,在流动性紧张时释放流动性,在流动性过剩时收紧流动性。对跨境金融机构境内存放存款准备金率的调整能够引导境外金融机构加强人民币流动性管理,维持离岸人民币汇率在合理区间波动。

在对境外金融机构境内存放执行正常存款准备金率之前,境外金融机构境内存放的准备金率为零。对境外金融机构境内存放执行正常存款准备金率将直接收紧跨境金融机构的人民币流动性,增加利用离岸和在岸人民币价差进行投机套利的成本,进而稳定离岸人民币汇率。

未来,随着跨境人民币业务的继续发展及其对宏观经济金融影响的持续增大,还可以对境外金融机构存放执行单独的存款准备金率,以逆周期调节跨境人民币资金流动。

(2)历次调整与政策效果

中国对境外金融机构境内存放存款准备金率的规定较晚,且暂未将其作为政策工具使用(表5)。2014年12月23日,中国人民银行规定将境外金融机构在境内金融机构存放纳入存款准备金交存范围,准备金率暂定为0。这是中国首次设置境外金融机构境内存放存款准备金率。2016年1月18日,中国人民银行决定境外人民币业务参加行存放境内代理行人民币存款执行正常存款准备金率。其后便未对境外金融机构境内存放存款准备金率做单独规定。



境外金融机构境内存放存款准备金率是中国完善宏观审慎政策框架的重要部分,将其纳入宏观审慎管理框架能够有效调控离岸人民币市场的顺周期行为。不过,境外金融机构境内存放存款准备金率自2016年1月后均执行正常存款准备金率,难以考察其作为外汇宏观审慎措施的政策效果。

(二)逆周期因子

1、概念、目标与作用机制

“逆周期因子”指的是外汇市场自律机制核心成员基于市场化原则对人民币兑美元汇率中间价报价模型的修正因子。“逆周期因子”通过各报价行根据经济基本面变化、外汇市场顺周期程度等自行设定的逆周期系数进行调整。考虑“逆周期因子”后,人民币兑美元汇率中间价报价模型由原来的“收盘价+一篮子货币汇率变化”调整为“收盘价+一篮子货币汇率变化+逆周期因子”。

在汇率市场化进程中,中国时常面临跨境资本异常流动、国际经济金融冲击和市场不理性行为造成的影响人民币汇率的顺周期行为。外汇市场自律机制核心成员本着宏观审慎目的,根据市场情况调整“逆周期因子”,维持人民币汇率的稳定。

“逆周期因子”能够直接干预人民币兑美元汇率中间价。受国际金融和贸易等因素影响时,中国外汇市场可能出现一些顺周期行为,对人民币兑美元汇率造成单边贬值预期,或加剧人民币兑美元汇率波动。“逆周期因子”可以抑制外汇市场的顺周期行为,对人民币汇率维持在合理均衡水平上发挥积极作用。

“逆周期因子”通过两方面渠道发挥作用。

一方面,通过直接修正人民币兑美元汇率中间价报价模型抑制人民币汇率异常波动。外汇市场自律机制核心成员基于对市场情况的判断,主动调整“逆周期因子”,以适度对冲单边方向的顺周期情绪,维持人民币汇率稳定。

另一方面,通过公开“逆周期因子”的启用通过“预期效应”向市场释放清晰的政策信号,合理引导市场预期。“逆周期因子”的启用可以释放政府积极实施宏观审慎调控的信号,降低人民币贬值预期。“预期效应”能够有效抑制人民币单边贬值预期,促进人民币在正常范围内波动。

2、历次调整与政策效果

2015年“8·11”汇改以后,人民币汇率的双向波动显著增加,而外汇市场上出现的非理性行为(羊群效应)助推了人民币汇率单边贬值预期,“逆周期因子”因此产生(表6)。2017年5月26日,外汇市场自律机制秘书处宣布,基于市场化原则将人民币兑美元汇率中间价报价模型修正为“收盘价+一篮子货币汇率变化+逆周期因子”,加入“逆周期因子”的作用是适度对冲市场情绪导致的顺周期波动。

2018年1月9日,外汇市场自律机制核心成员基于自身判断,陆续将“逆周期因子”调整至中性。不过“逆周期因子”的中性状态并未维持太久,2018年8月24日“逆周期因子”主动调整,以适度对冲驱动人民币汇率贬值的顺周期情绪。2020年10月27日,“逆周期因子”淡出使用。此后,外汇市场自律机制秘书处(包括中国人民银行及其所属机构)再未官宣启用逆周期因子。

不过,2022年以来,人民币兑美元汇率多次出现超预期的变动。张明(2022)猜测,在2022年的3月至7月,面对美联储的连续加息,人民币兑美元汇率中间价均出现了超预期的变动,这意味着中国央行有意采用逆周期因子来对冲美联储加息对本币汇率的负面冲击,中国人民银行事实上可能已经重启了“逆周期因子”。



“逆周期因子”作为中间价管理机制,在人民币汇率稳定中发挥着积极的作用。“逆周期因子”通过“预期效应”和“直接干预”两种机制发挥作用。从短期来看,“预期效应”能够抑制外汇市场上的非理性行为,打破人民币汇率单边贬值预期。实证发现,“逆周期因子”调节会对人民币汇率波动产生抑制作用,但可能加剧离岸市场人民币贬值预期(张明和陈胤默,2020)。

(三)银行结售汇综合头寸管理

1、概念、目标与作用机制

银行结售汇综合头寸是指外汇指定银行持有的因人民币与外币间交易而形成的外汇头寸,由银行办理符合外汇管理规定的客户结售汇业务、自身结售汇业务和参与银行间外汇市场交易所形成。银行结售汇综合头寸管理是指国家外汇管理局及其分局根据国际收支状况、银行的结售汇业务量和本外币资金以及资产状况等因素,核定银行的结售汇综合头寸,并进行限额管理。

银行结售汇综合头寸管理从风险管理出发,在实践中根据中国国际金融的整体业务需要调整限额。银行结售汇综合头寸管理有助于外汇市场的进一步发展,

在刚采用银行结售汇综合头寸管理的2005年,银行结售汇综合头寸的下限为0,上限按照上一年度结售汇业务量分为500万美元、1000万美元和2000万美元三个等级。随着外汇市场业务的发展,中国先后扩大银行结售汇综合头寸的上限和下限。上下限的扩大有助于外汇指定银行完善汇率风险防范机制,增强银行外汇交易和风险管理的灵活性与主动性,促进人民币汇率的价格发现。

此外,中国还曾短期采用将银行结售汇综合头寸限额与外汇存、贷比率挂钩的政策。此举旨在收紧金融机构的结售汇综合头寸,加强外汇资金流入管理,打击投机性资本流入。

2、历次调整与政策效果

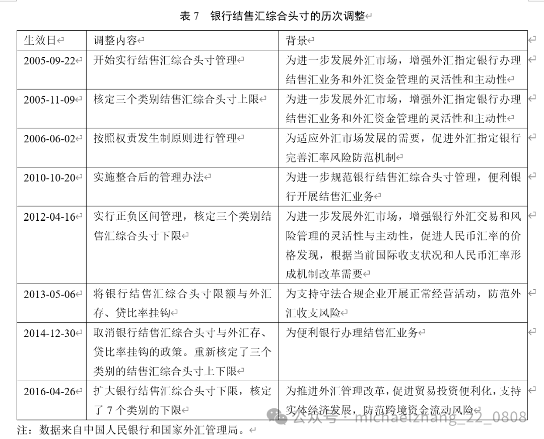
结售汇制度是中国外汇管理的重要制度安排。自1994年外汇体制改革以来,中国一直实行银行结售汇制度,对外汇指定银行实行结售汇周转头寸外汇限额管理(表7)。

2005年9月22日,国家外汇管理局决定调整结售汇周转头寸管理办法,实行结售汇综合头寸管理,当时结售汇综合头寸限额的管理区间下限为零、上限为外汇局核定的限额。2005年11月9日,核定三个类别结售汇综合头寸上限的具体额度。随着结售汇综合头寸管理制度的实施,将之前分散的周转头寸进行了统一,对综合头寸进行限额管理,银行体系的总限额将有较大幅度提高。

2006年6月2日,国家外汇管理局决定结售汇综合头寸按照权责发生制原则进行管理。2012年4月16日,国家外汇管理局决定对银行结售汇综合头寸实行正负区间管理。2013年5月6日,国家外汇管理局决定调整银行结售汇综合头寸限额计算公式,首次将银行结售汇综合头寸限额与外汇存、贷比率挂钩。2014年12月30日,国家外汇管理局决定取消结售汇综合头寸与外汇贷存比挂钩的政策。2016年4月26日,国家外汇管理局决定扩大银行结售汇综合头寸下限。



银行结售汇综合头寸管理作为外汇宏观审慎措施,在管理跨境资本流入方面发挥着积极的作用。从开始银行结售汇综合头寸管理以来,中央银行根据经济形势不断扩大银行结售汇综合头寸的上下限,增加了银行在外汇风险管理和头寸持有的自主性。值得一提的是,2013年,为了抑制热钱流入,中国央行还曾临时性实施了将银行结售汇综合头寸与外汇存、贷比率挂钩的政策,该措施在一定程度上抑制了结汇,减轻了外汇储备快速增长的压力,对抑制热钱流入发挥了积极作用。

(四)全口径跨境融资宏观审慎管理

1、概念、目标与作用机制

跨境融资是指境内机构从非居民融入本、外币资金的行为。全口径跨境融资宏观审慎管理是指中国人民银行和国家外汇管理局对企业和金融机构的跨境融资进行管理,并对企业和金融机构进行全口径跨境融资统计监测。

为把握与宏观经济热度、整体偿债能力和国际收支状况相适应的跨境融资水平,控制杠杆率和货币错配风险,实现本外币一体化管理,中国人民银行实施全口径跨境融资宏观审慎管理。中国人民银行根据宏观经济热度、国际收支状况和宏观金融调控需要对跨境融资杠杆率、风险转换因子、宏观审慎调节参数等进行调整。

全口径跨境融资宏观审慎管理的核心方法是跨境融资的风险加权余额不得超过跨境融资风险加权余额上限。企业和金融机构开展跨境融资的风险加权余额由三种类型的风险转换因子共同调节,跨境融资的风险加权余额上限由跨境融资杠杆率和宏观审慎调节参数共同调节。

所有变量均与跨境融资风险加权余额及其上限正相关,意味着所有变量的上升均会提高跨境融资风险加权余额及其上限。当风险转换因子上升导致跨境融资风险加权余额上升时,企业和金融机构的跨境融资能力被削弱。当跨境融资杠杆率和宏观审慎参数上升导致跨境融资风险加权余额上限上升时,企业和金融机构的跨境融资能力得到加强。

2、历次调整与政策效果

全口径跨境融资宏观审慎管理来源于上海自由贸易试验区的金融实践(表8)。2014年2月20日,中国人民银行上海总部出台文件,鼓励上海自贸区的金融机构和企业从境外借入人民币资金,以促进符合国家宏观调控行业的发展。2015年2月12日,中国人民银行上海总部在原有外债及境外借款管理模式的基础上引入一种宏观审慎管理模式,规定自贸区内的企业、非银行金融机构以及提供自贸试验区分账核算业务的金融机构,可以从境外融资,人民银行上海总部根据自贸试验区跨境及跨区资金流动以及区内及境内信贷供求情况,综合使用风险转换因子、境外融资杠杆率和宏观审慎调节参数等工具进行调整。

在上海自贸试验区的经验基础上,中国人民银行宣布自2016年1月25日起,将本外币一体化的全口径跨境融资宏观审慎管理的试点范围扩大到27家金融机构和注册在上海、天津、广东、福建四个自贸区的企业,并在随后的4月29日发布发布《中国人民银行关于在全国范围内实施全口径跨境融资宏观审慎管理的通知》(简称《通知》),决定将全口径跨境融资宏观审慎政策推广至全国范围。

《通知》中详细说明了全口径跨境融资宏观审慎管理的核心方法,即规定跨境融资的风险加权余额不得超过风险加权余额上限。其中,风险加权余额由期限风险转换因子、类别风险转换因子和汇率风险折算因子共同调控。风险加权余额上限由跨境融资杠杆率和宏观审慎调节参数共同调控。中国人民银行通过逆周期调控措施进行调控,总量调控措施包括调整跨境融资杠杆率和宏观审慎调节参数,结构调节措施包括调整期限风险、类别风险和汇率风险在内的各类风险转换因子。

2017年1月11日开始,中国人民银行先后通过企业和金融机构的跨境融资杠杆率、宏观审慎调节参数等来宏观调节全口径跨境融资。



全口径跨境融资宏观审慎管理作为外汇宏观审慎措施,在促进企业跨境融资方面发挥着积极的作用。全口径跨境融资宏观审慎管理起源于上海自贸试验区的实践探索,后在促进中国企业利用外币资金方面发挥着重要的作用。在境外资金成本相较于国内而言较低时,国内的银行和企业可以利用境外资金融资,拓展了资金来源。同时,为了防范“非核心资金”的潜在风险,中央银行对全口径跨境融资进行宏观审慎管理,有效抑制了相关的系统性金融风险。

(五)境外放款宏观审慎管理

1、概念、目标与作用机制

境外放款是指境内企业(金融机构除外)通过结算银行将人民币资金借贷给境外企业或经企业集团财务公司以委托贷款的方式通过结算银行将人民币资金借贷给境外企业的行为。境外贷款业务是指境内银行向境外企业发放本外币贷款,或通过各种方式间接向境外企业发放一年期以上(不含)本外币贷款的行为。

境外放款宏观审慎管理是按照审慎经营的原则,综合考虑资产负债情况和币种结构等各方面因素,在境内贷款余额上限内按规定自主开展境外贷款业务。中国人民银行、国家外汇管理局根据宏观经济形势和跨境资金流动情况对银行类金融机构的境外贷款杠杆率、宏观审慎调节参数、汇率风险折算因子进行动态调整,对境内企业境外放款的宏观审慎调节系数进行动态调整。

企业境外放款宏观审慎管理的核心方法是控制企业境外放款余额不得超过企业境外放款余额上限。企业境外放款余额上限由宏观审慎调节系数调节。企业境外放款余额由币种转换因子调节。两个变量均与企业境外放款余额及其上限正相关。当宏观审慎调节系数上升时,企业境外放款余额上限扩大,跨境放款能力增强。当币种转换因子上升时,企业境外放款余额扩大,跨境放款能力减弱。中国人民银行根据宏观经济形势和跨境资金流动情况对宏观审慎调节系数和币种转换因子进行动态调整。

与此类似,银行业金融机构境外贷款宏观审慎管理的核心方法是控制境内银行境外贷款余额不得超过上限。境内银行境外贷款余额上限由境外贷款杠杆率和宏观审慎调节参数共同调节。境内银行境外贷款余额由汇率风险折算因子调节。三个变量均与境内银行境外贷款余额及其上限正相关。中国人民银行、国家外汇管理局根据宏观经济形势和跨境资金流动情况对境外贷款杠杆率、宏观审慎调节参数、汇率风险折算因子进行动态调整。

2、历次调整与政策效果

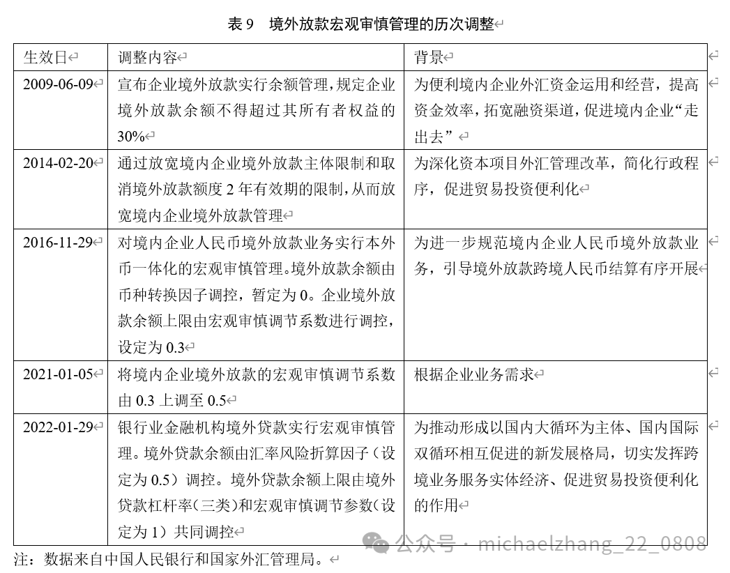
随着中国企业“走出去”的推进,对境内企业境外放款的有关规定不断更新(表9)。2009年6月9日,国家外汇管理局发布《关于境内企业境外放款外汇管理有关问题的通知》,完善了境外放款资格和额度的核准管理制度。2014年1月24日,国家外汇管理局进一步放宽境内企业境外放款管理。

2016年11月29日,中国人民银行决定对境内企业人民币境外放款业务实行本外币一体化的宏观审慎管理。文件中详细说明了境内企业人民币境外放款业务管理的核心方法,即企业境外放款余额不得超过境外放款余额上限。中国人民银行根据宏观经济形势和跨境资金流动情况对宏观审慎调节系数和币种转换因子进行动态调整。

2021年1月5日,境内企业境外放款的宏观审慎调节系数由0.3上调至0.5。2022年1月29日,进一步支持和规范境内银行业金融机构开展境外贷款业务的文件颁发。文件中详细说明了境外放款宏观审慎管理的核心方法,即境内银行境外贷款余额不得超过境外贷款余额上限。监管当局根据宏观经济形势和跨境资金流动情况对境外贷款杠杆率、宏观审慎调节参数、汇率风险折算因子进行动态调整。



境外放款宏观审慎管理作为外汇宏观审慎措施,在促进国内企业境外放款方面发挥着积极的作用。随着中国企业“走出去”的提速和“一带一路”倡议的不断接受,中国企业境外放款的需求与日俱增。境外放款宏观审慎管理一方面契合了中国企业境外放款的需求,为国内企业“走出去”提供了支持,另一方面也通过宏观审慎管理跨境资金流出来防范与资本流出相关的系统性风险,为中国对外经贸的发展起到了积极的作用。

三、中国外汇宏观审慎政策的经验启示

(一)经验总结

本文对中国外汇宏观审慎政策的实践进行了全面梳理和深入分析。研究发现,中国在全球金融危机后积极探索并实施了独具中国特色的外汇宏观审慎政策。这一政策并非简单套用国际通行的模式,而是在中国渐进式金融开放过程中,结合国情、逐步形成的有效政策体系。其核心政策工具包括外汇准备金要求、中间价管理机制、银行结售汇综合头寸管理、全口径跨境融资管理和境外放款宏观审慎管理。

研究表明,由于中国尚未实现资本自由流动,境内市场主体的跨境借贷受到较多限制,因此,中国外汇宏观审慎政策的主要目标并非单纯为应对波动性资本流动所带来的系统性风险,而是更侧重于稳定人民币汇率,并在促进国内企业跨境融资的同时加强管理。具体而言,外汇准备金要求包括外汇存款准备金率、外汇风险准备金率和境外金融机构境内存放的存款准备金率,其政策目标主要在于维持人民币汇率的稳定;逆周期因子作为中间价管理机制的一部分,同样旨在抑制汇率的过度波动。银行结售汇综合头寸管理不仅有助于促进跨境资本的流入,还在特定情况下用于抑制热钱流入;全口径跨境融资宏观审慎管理则旨在推动跨境融资发展,同时保持调控;境外放款宏观审慎管理在促进国内机构的境外放款方面发挥积极作用,支持企业“走出去”。综合政策效果来看,中国外汇宏观审慎政策基本实现了其既定目标,并在对外开放进程中发挥了积极作用。

中国的外汇宏观审慎政策实践呈现出三方面成功经验。

第一,多层次的宏观审慎工具组合展现出较强的灵活性和多样性。中国运用了多种政策工具,如外汇风险准备金、逆周期因子、银行结售汇综合头寸管理等。这种多层次的工具组合在应对资本流入与流出、汇率波动等不同类型的外部冲击时表现出较高的适应性和精准性。例如,外汇风险准备金率会在资本流入加剧时提高,而在资本外流风险较大时降低,从而有效维护了市场的稳定。

第二,宏观审慎政策与微观监管的有效协调是中国政策的一大特色。通过宏观审慎与微观监管的协作,中国实现了对系统性风险的防控与金融机构合规性之间的平衡。例如,全口径跨境融资宏观审慎管理和境外放款管理等措施,不仅在宏观层面上控制了资本流动风险,也在微观层面上提升了金融机构的风险管理能力。

第三,政策执行中的灵活性与适应性使得中国在面对不同市场环境时能迅速调整策略。无论是调整外汇准备金率、改变逆周期因子的计算方式,还是动态管理银行结售汇头寸,中国的外汇宏观审慎政策始终保持对市场变化的高度敏感性。这种灵活性增强了政策的应对能力,同时也通过政策的透明沟通,稳定了市场预期,提升了政策的有效性。

(二)政策启示

第一,完善跨境资本流动“宏观审慎+微观监管”两位一体管理框架,特别是考察外汇宏观审慎政策的预防性使用。中国的外汇宏观审慎政策在系统性风险防控方面发挥了积极作用,未来应继续强化宏观审慎与微观监管的协调互动,以提高政策的整体效果和执行效率。在此基础上,应着重加强外汇宏观审慎政策的预防性应用,即在市场环境尚未出现明显波动时,通过适度调整政策工具的使用,如外汇风险准备金率和逆周期因子,提前应对潜在的市场风险。这种预防性策略不仅有助于减缓突发性市场波动对人民币汇率和资本流动的冲击,也可以为政策制定者争取更多的反应时间和空间。

第二,推动我国市场主体跨境借贷便利化,特别是不断优化全口径跨境融资宏观审慎管理和境外放款宏观审慎管理。当前,中国的全口径跨境融资和境外放款宏观审慎政策在支持国内企业“走出去”方面取得了一定成效,但仍需进一步优化,以提高市场主体的跨境融资便利度。具体而言,应通过更灵活的融资额度管理、简化审批流程和提供更多配套金融服务,降低企业的跨境融资成本。同时,在优化宏观审慎管理的基础上,应建立更为清晰的风险监测和预警机制,以确保市场主体在拓展国际业务时的稳健性和安全性。这种政策优化不仅能促进国内企业的国际化发展,也有助于提升人民币在国际市场的接受度和使用范围。

第三,完善相关金融基础设施建设,特别是加强跨境资本流动监测数据的建设。高质量的金融基础设施和准确的数据支持是外汇宏观审慎政策有效实施的关键。未来,中国应加大对跨境资本流动监测数据的建设力度,提升数据的全面性、及时性和精确性。可以通过大数据分析、人工智能等技术手段,增强对跨境资本流动的实时监测和分析能力,为政策的动态调整提供有力的技术支撑。此外,应在加强数据基础设施建设的同时,推动与国际金融机构和其他国家之间的信息共享和协作,从而更全面地掌握全球资本流动趋势,提高对外部风险的应对能力。这不仅将增强政策的科学性和前瞻性,还将为中国在国际金融治理中发挥更大作用奠定坚实基础。