扫描打开手机站
随时逛,更方便!
当前位置:首页 > 财经纵横

鲁政委:自愿减排市场标准建设加速

时间:2025-10-17 15:30:30 来源:首席经济学家论坛 作者:首席经济学家论坛

鲁政委、钱立华、尹春哲(鲁政委系兴业银行首席经济学家、中国首席经济学家论坛理事)



全国温室气体自愿减排交易市场,减排方法学

生态环境部先后于2025年9月30日和2025年10月13日分别发布了《关于公开征求等3项方法学意见的函》(环办便函〔2025〕322号)和《关于公开征求等6项方法学意见的函》(环办便函〔2025〕331号),对9项减排方法学公开征求意见。

生态环境部连续发布两批共9项减排方法学征求意见稿,是落实《中共中央办公厅 国务院办公厅关于推进绿色低碳转型加强全国碳市场建设的意见》中关于“加快自愿减排交易市场建设”求的重要举措。随着全国温室气体自愿减排交易市场减排方法学的加速开发,将覆盖更多减排领域,广泛调动我国减排工作积极性和自愿,加快我国绿色低碳转型,助力我国低碳技术、低碳项目和降碳能力的全面发展,也将有助于我国在国际气候活动中展现我国减排工作积极成果,展现大国担当。

这9个减排方法学呈现以下主要特点:

(1)覆盖领域进一步扩大。近期发布的两批9个方法学覆盖了多个新的减排领域,例如农业领域、建筑业和能源需求领域、能源产业领域、卤烃与六氟化硫的生产和使用过程中的逸出性排放领域等,特别是新纳入滨海盐沼植被修复和海草床植被修复2个蓝碳方法学以及1个水土保持碳汇方法学,进一步丰富了我国全国温室气体自愿减排交易市场潜在项目开发领域,标志着我国自愿减排机制从最初选择技术成熟、减排明确的“恢复运行”阶段逐步变成多领域推进、多途径减排、多类型温室气体管控、重点高碳行业减排的体系化建设阶段。

(2)9个减排方法学均免予额外性论证。主要原因包括投资建设成本和运维成本高,存在技术和投资风险障碍,或是项目易受到极端气候事件和人为活动干扰,在没有额外激励措施的情况下,不具备财务吸引力或可行性。

(3)减排量适中且严格遵循保守性要求。根据9项减排方法学的编制说明,对目前已建或潜在各类减排项目到2030年的减排量签发规模约为8024.8万吨,减排量适中。同时,新减排方法学严格遵循保守性要求,避免减排量过度发放的风险,确保碳信用质量。

在重点领域支持方面,《温室气体自愿减排项目方法学 可再生能源电解水制氢(征求意见稿)》的发布有助于可再生能源电解水制氢获取一定碳收益,在一定程度上缓解生产成本较高的压力;《温室气体自愿减排项目方法学 淤地坝碳汇(征求意见稿)》的发布将进一步提升对水土保持碳汇领域的关注和实践,为水土保持领域生态产品价值实现提供助力;《温室气体自愿减排项目方法学 滨海盐沼植被修复(征求意见稿)》和《温室气体自愿减排项目方法学 海草床植被修复(征求意见稿)》的发布进一步拓宽了蓝碳支持领域,有助于蓝碳金融的进一步发展,但仍需保持谨慎乐观态度。

自愿减排交易市场稳步发展,截止2025年9月末,全国温室气体自愿减排交易市场共有105个减排项目完成项目公示, 预计年均减排量1852.46万吨。从2025年3月7日以来,CCER成交量281.17万吨,成交额2.43亿元,成交均价86.41元/吨,CCER交易价格与配额价格呈现倒挂现象。目前市场CCER交易多用于实现自身减排目标,或用于未来储备。

事件

2025年9月30日,生态环境部发布了《关于公开征求等3项方法学意见的函》(环办便函〔2025〕322号)[1],对《温室气体自愿减排项目方法学规模化猪场粪污沼气回收利用工程》等3项减排方法学公开征求意见。2025年10月13日,生态环境部发布了《关于公开征求等6项方法学意见的函》(环办便函〔2025〕331号)[2],对《温室气体自愿减排项目方法学既有公共建筑围护结构与供暖通风空调系统能效提升》等6项减排方法学公开征求意见。

解读

近期,生态环境部连续发布两批共9项减排方法学征求意见稿,是落实《中共中央办公厅 国务院办公厅关于推进绿色低碳转型加强全国碳市场建设的意见》中关于“加快自愿减排交易市场建设”要求的重要举措。随着全国温室气体自愿减排交易市场减排方法学的加速开发,将覆盖更多减排领域,广泛调动我国减排工作积极性和自愿,加快我国绿色低碳转型,助力我国低碳技术、低碳项目和降碳能力的全面发展,也将有助于我国在国际气候活动中展现我国减排工作积极成果,展现大国担当。

一、主要内容

1.1 所属领域

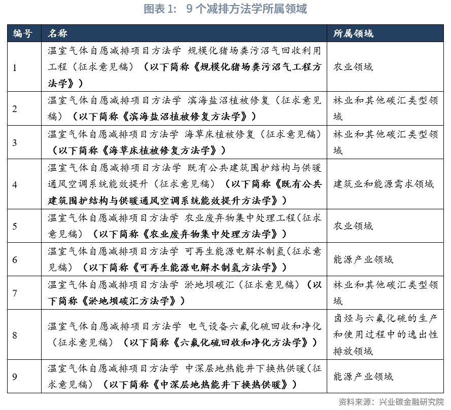
近期发布的两批9个方法学覆盖了多个新的减排领域,例如农业领域、建筑业和能源需求领域、能源产业领域、卤烃与六氟化硫的生产和使用过程中的逸出性排放领域等,进一步丰富了我国全国温室气体自愿减排交易市场潜在项目开发领域,将为更多类型的项目业主、能源企业、技术服务商、设备供应商,以及利益相关方提供了参与全国温室气体自愿减排交易市场发展的业务机会。需要说明的是,《滨海盐沼植被修复方法学》和《海草床植被修复方法学》属于海洋碳汇领域,即蓝碳方法学。9个方法学所属领域如下表所示。



目前,生态环境部已经发布了5批共19个减排方法学(含征求意见稿)。从这5批方法学的发布情况来看,标志着我国自愿减排机制从最初选择技术成熟、减排明确的“恢复运行”阶段逐步变成多领域推进(涵盖能源、农业、建筑等)、多途径减排(包括能效提升、能源替代、碳汇等)、多类型温室气体管控(覆盖CO2、CH4、SF6等)、重点高碳行业减排(例如油田伴生气回收、电解水制氢、农业废弃物减排等)的体系化建设阶段。特别是在碳汇领域,进一步拓展了碳汇方法学,扩充蓝碳方法学至3个,新纳入水土保持碳汇方法学。同时,减排方法学覆盖领域的拓展也与我国“双碳”战略重点领域和建设美丽中国工作要求相契合。例如在打造零碳园区方面,《既有公共建筑围护结构与供暖通风空调系统能效提升方法学》《中深层地热能井下换热供暖》《可再生能源电解水制氢方法学》等方法学都有助于零碳园区的建设。又例如《规模化猪场粪污沼气工程方法学》《农业废弃物集中处理方法学》)《温室气体自愿减排项目方法学 纯农林生物质并网发电、热电联产(征求意见稿)》都有助于落实加强农业废弃物资源化利用的要求,同时为当地居民提供了更多的收益机会。

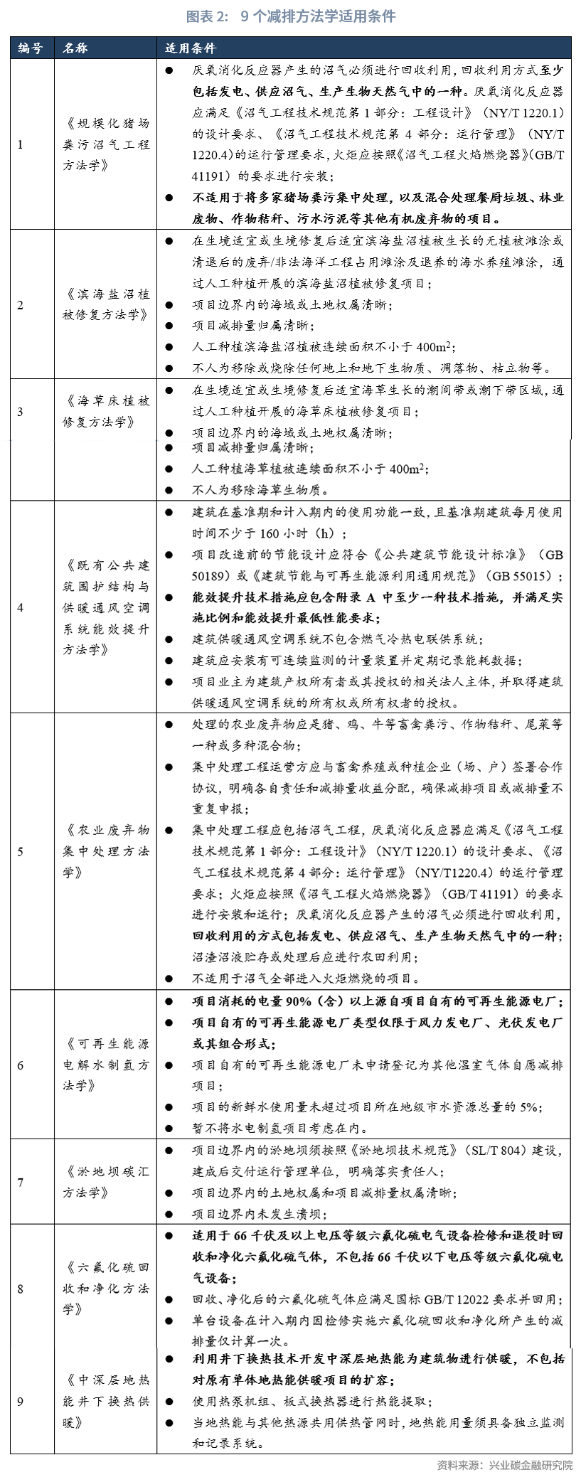
1.2 适用条件

尽管9批减排方法学为相关领域项目和利益相关方提供了参与全国温室气体自愿减排交易市场的机会,但是减排方法学也对各类项目的适用条件作出了明确要求,各潜在项目开发方应严格参考减排方法学的要求,判断项目条件是否符合开发要求,避免盲目匆忙上马而导致的潜在经济损失。9个减排方法学对项目的主要适用条件要求如下表所示。



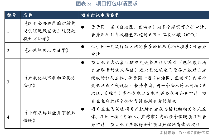
鉴于部分项目单个体量较小,因此允许多个项目打包开发,因此减排方法学对打包申请的项目作出了进一步的要求。



1.3 额外性与项目计入期

9个减排方法学均免予额外性论证,主要原因包括投资建设成本和运维成本高,存在技术和投资风险障碍,或是项目易受到极端气候事件和人为活动干扰,在没有额外激励措施的情况下,不具备财务吸引力或可行性。

不同减排方法学的减排计入期不同,各类项目的减排计入期如下表所示。总体来看,除了林业和其他碳汇类型领域减排方法学有着较长的减排计入期,其他各类减排方法学规定的减排计入期均不超过10年。而对于多个项目打包申请的项目,需注意首个项目开始时间和任意一个项目结束时间或不再满足条件的时间,以确保打包项目可以将减排量最大化。



1.4 减排量

根据9项减排方法学的编制说明,对目前已建或潜在各类减排项目未来的减排量签发规模作出了估算,各类项目减排规模如下表所示。由表可知,除《可再生能源电解水制氢方法学》将在2030年获取较为可观的减排规模外,其他各类减排项目整体减排规模比较有限,减排收益主要作为项目建设和运营的补贴,确保减排项目和减排技术能够得到有效支持。



结合2025年8月15日生态环境部发布的《关于公开征求温室气体自愿减排项目方法学 纯农林生物质并网发电、热电联产>等4项方法学(征求意见稿)意见的通知》(环办便函〔2025〕272号),以及2025年1月3日生态环境部分别发布的《关于发布温室气体自愿减排项目方法学 公路隧道照明系统节能(CCER—07—001—V01)>的通知》(环办气候函〔2024〕486号),现阶段减排潜力为4224.3万tCO2e/年;到2030年,减排潜力将达到15609.8万吨。全国碳市场扩围后预计纳入排放规模约80亿吨,配额抵消清缴需求规模约4亿吨。因此,即使加上第一批纳入的4个减排方法学,短期内CCER的供应量仍难以满足全国碳市场配额抵消清缴需求。而随着全社会降碳的需求增大和绿色供应链构建的兴起,未来对CCER的需求有望进一步扩大。因此,CCER在未来有望成为非常重要的碳资产。

此外,新发布的减排方法学仍然严格按照保守性的要求对减排量进行核算。在《农业废弃物集中处理方法学》中,针对不同的不同畜禽的粪便形态设置了不同的基准线情景。具体来说,将基准线情景设置为猪粪和奶牛粪污以液体贮存发酵后农田利用,鸡粪和肉牛粪污以固体贮存发酵后农田利用,秸秆、尾菜就地还田利用,取代了之前CCER方法学以及以及CDM、VCS等方法学里,将基准线均设为厌氧塘处理的处理方式。通过这种方式,将避免减排量过度发放的风险,确保碳信用质量,为未来国际认可奠定基础。

二、重点领域

2.1 可再生能源制氢

氢能是一种清洁、高效的优质能源载体,在交通、工业、建筑和发电等领域都有着广泛的应用,同时,氢能也将在降低温室气体排放方面发挥重要作用。对此,在全球范围内,已有诸多国际出台了国家氢能发展战略,出台差价补贴、税收优惠、专项资金等专项支持政策,不断扩大氢能的生产和消费。我国也十分重视氢能的发展。2022年3月,国家能源局发布《氢能产业发展中长期规划(2021-2035年)》,提出了氢能产业发展各阶段目标:到2025年,基本掌握核心技术和制造工艺,燃料电池车辆保有量约5万辆,部署建设一批加氢站,可再生能源制氢量达到10-20万吨/年,实现二氧化碳减排100-200万吨/年;到2030年,形成较为完备的氢能产业技术创新体系、清洁能源制氢及供应体系,有力支撑碳达峰目标实现。2024年7月,中共中央和国务院发布《关于加快经济社会发展全面绿色转型的意见》,提出要推进氢能“制储输用”全链条发展,建立健全氢能“制储输用”标准等工作要求。2024年12月,工业和信息化部等三部门发布《加快工业领域清洁低碳氢应用实施方案》(工信厅联节函〔2024〕499号),为加快工业副产氢和可再生能源制氢等清洁低碳氢应用制定行动指南。此外,地方层面也十分重视氢能发展。截至2024年底,全国累计发布氢能专项政策超560项。

而随着我国新一轮国家自主贡献的宣布,氢能将在我国未来脱碳工作中发挥更大作用。一是在工业领域,特别是在钢铁、化工、炼油、建材等行业,氢能可替代化石燃料或碳基原料,实现工艺源头脱碳;二是在能源领域,相比太阳能、风能等具有明显间歇性的可再生能源,氢能可以提供稳定的能源输出,且氢能的生产也可以帮助一部分的可再生能源消纳,避免弃风弃光现象。通过提升氢能的使用,可以有效提升非化石能源消费占比和降低温室气体排放总量。但是需要注意的是,只有提高可再生能源电解水制氢的使用才有助于上述目标实现。若仍然使用由煤制氢、天然气制氢、工业副产氢、电网电解水制氢等“灰氢”,仍然不利于我国脱碳工作推进。根据《中国氢能产业发展蓝皮书(2023)》,我国煤制氢、天然气制氢和电网电解水制氢的排放因子分别为20tCO2e/tH2、10tCO2e/tH2和32tCO2e/tH2,而100%的可再生能源制氢为近零排放,减排效益非常显著。

根据《中国氢能发展报告(2025)》,截至2024年底,全国各地累计规划建设可再生能源电解水制氢项目超600个,其中,已建成项目超90个,在建项目超80个;已建成产能约12.5万吨/年,主要分布在华北和西北地区,分别约占全国已建成可再生能源电解水制氢产能45%和44%。但是相比于化石能源制氢超5000万吨/年的产能,可再生能源电解水制氢占比仍然较小。

在制氢成本方面,数据显示(赵腾飞等,2025),煤制氢方面,当煤炭价格达到550元/吨时,其制氢成本约为9元/千克;天然气制氢方面,当天然气成本为3元/立方米时,制氢成本约为15元/千克;在可再生能源电解水制氢方面,当电价为0.1元/kWh时,制氢成本约为14元/千克,此时与化石能源制氢成本相近,具备一定竞争力。然而目前可再生能源发电成本仍较高,其中陆上风电的度电成本为0.41元/kWh,海上风电的度电成本为0.63元/kWh,光伏的度电成本为0.40元/kWh,因此可再生能源电解水制氢成本较高,将不具备市场竞争优势。为了促进可再生能源电解水制氢的发展,故出台了《可再生能源电解水制氢方法学》。在可再生能源电解水制氢项目可以开发成为自愿减排项目后,按照今年以来CCER成交均价86.41元/吨计算,则每吨可再生能源电解水制氢相比于煤制氢将获得1.7282元/千克的补贴,相比于天然气制氢将获得0.8641元/千克的补贴,可以在一定程度上缓解成本高企的压力。未来,随着可再生能源度电成本的下降和电解效率的提高,可再生能源电解水制氢相比其他制氢途径更具经济性优势。

2.2 水土保持碳汇

本次发布的《淤地坝碳汇方法学》属于全新的碳汇领域方法学,不同于以往林业碳汇与海洋碳汇,《淤地坝碳汇方法学》通过淤地坝的防治措施,实现保土保碳、减蚀减排和增绿增汇,是水土保持碳汇的一种。通过该方法学,有助于我国加强水土流失综合治理,是落实建设美丽中国的措施之一。

水土保持对碳循环有重要作用。全球因水力侵蚀迁移矿化每年向大气中释放的CO2高达29.3亿~44.0亿吨。因此,水土保持是增强陆地碳汇能力的重要途径,是实现碳中和目标的重要一环。水土保持碳汇主要有植被恢复、工程固土与耕作优化等措施,可实现水土垂向碳增汇、横向保土固碳(减少侵蚀土壤横向输移导致的碳流失)与减蚀减碳(避免碳排放)的多重功能。根据曹洪文等人测算(2024),2021年水土保持碳增汇(不包括水土保持林草措施植被碳汇量和土壤碳汇量)和减碳量为5115万~6230万tCO2,约占到全国现有陆地生态系统碳中和总量的4%~6%。

我国水土保持碳汇研究实践起步较晚。2023年1月3日,中共中央办公厅和国务院办公厅发布《关于加强新时代水土保持工作的意见》,提出“建立水土保持生态产品价值实现机制,研究将水土保持碳汇纳入温室气体自愿减排交易机制”。在此之后,水土保持碳汇的研究和实践在我国得到了较快的发展。特别是水土保持碳汇交易,全国首单水土保持碳汇交易于2023年12月7日落地福建长汀,两家企业共以180万元购买了10万吨碳汇量,从此开启了我国水土保持碳汇交易的大门。在2024年,全国水土保持碳汇交易在水利部黄河水利委员会及江西、宁夏、云南等14个省份落地成交,交易量77.5万吨、交易金额3078万元[3]。

随着《淤地坝碳汇方法学》即将正式发布,将极大地助力水土保持碳汇的发展。同时,也应围绕水土保持,积极推进其生态产品价值实现,例如市场化交易体系,推动生态权益交易、资源产权流转、生态指标交易、生态产业开发和生态载体溢价,提升水土保持项目收益;或是利用生态资本化模式,通过绿色信贷、债券、基金及生态权益融资将治理预期收益资本化,反哺水土保持产业。

2.3 蓝碳

海洋碳汇是指海洋系统从大气中吸收或清除二氧化碳等温室气体的所有过程、活动或机制。广义的海洋碳汇既包括海岸带生态系统碳汇、也包括开阔海洋区域碳汇,既包括海洋生物过程形成的碳汇机制、也包括海洋中的物理化学过程形成的碳汇机制。而蓝碳则通常是指海洋生物过程吸收的有机碳,目前红树林、盐沼地和海草床三大沿海生态系统是已受国际普遍认可的蓝碳生态系统。

红树林、盐沼地和海草床被广泛认为是最具减缓潜力的蓝碳生态系统,它们的特点是单位面积土壤和沉积物中的有机碳储量较高,高于绝大多数陆地森林土壤。同时,由于其碳汇与储碳机制与陆地根系植被类似,相关的碳核算方法也较为成熟。因此,在保证数据质量的情况下,生态环境部率先发布了《滨海盐沼植被修复方法学》《海草床植被修复方法学》和《温室气体自愿减排项目方法学红树林营造(CCER-14-002-V01)》三个蓝碳减排方法学。此外,三项方法学对红树林、盐沼地和海草床生态系统的恢复也会带来其他多重收益,例如增强生物多样性、提供强风暴保护、减少海岸侵蚀、改善水质等。在国际自愿碳市场方面,国际买家也更倾向于购买那些除单纯减排外还能产生环境与社会协同效益的项目所产生的碳信用。Ecosystem Marketplace发布的报告State of the Voluntary Carbon Market Report 2023显示,具备一定额外生态环境或社会收益的碳信用将会获得不同程度的溢价。

近些年来,我国蓝碳得到了快速发展。数据显示,我国蓝碳生态系统吸收二氧化碳呈显著增长趋势,2023年达3.96亿吨,较2010年增长了约32%;预计到2035年有望接近5亿吨二氧化碳当量[4]。在此情况下,我国蓝碳金融也得到了快速发展。2023年我国首笔蓝碳交易在宁波顺利完成,交易采用拍卖的形式,最终成交价为106元/吨。随后包括江苏盐城、福建福州和厦门等多地均完成了蓝碳交易,同时将蓝碳类型拓展到盐沼、海藻、贝类等类型。此外,包括蓝碳质押贷款、蓝碳保险、蓝碳基金等金融产品也纷纷落地。具体来说,在蓝碳质押贷款方面,兴业银行落地1800万胶州湾湿地碳汇贷款,威海市荣成农商银行落地行2000万渔业碳汇贷款等;在蓝碳保险方面,中国人寿财险为威海100亩海草床的碳汇及修复成本承保;在蓝碳基金方面,兴业银行厦门分行在2021年设立全国首个“蓝碳基金”。目前蓝碳金融实践案例有限,原因之一是因为前期核算标准不够健全。而随着减排方法学的陆续出台和相关核算标准的研究推进,将为我国蓝碳金融的发展奠定基础。

尽管我国蓝碳及相关金融取得了一定成效且存在较大的发展潜力,但相关工作仍处于初步阶段,仍需谨慎乐观对待。一方面,由于蓝碳生态系统的复杂性,目前已经申请的3个红树林减排项目仍然未能获得正式登记,意味着全国温室气体自愿减排交易市场的蓝碳CCER交易仍然未知。另一方面,蓝碳和蓝碳金融在顶层制度、标准体系、管理办法、交易机制、业务指引等方面仍有待完善。同时,为了确保蓝碳生态系统得到有效管护以及恢复成果得到有效维护,相关方的技术能力和管理能力也应尽快加强。

三、CCER发展现状

3.1 CCER项目开发进展

截止2025年9月末,全国温室气体自愿减排交易市场共有105个减排项目完成项目公示(不含本月已终止的7个项目),预计计入期总减排量20962.9745万吨,预计年均减排量1852.4568万吨。从项目类型来看,并网海上风力发电项目35个,并网光热发电项目13个,造林碳汇项目54个,红树林营造项目3个。从项目所在区域看,105个已完成挂网公示的减排项目分布在25个行政单位。其中,数量最多的是江苏,共有17个项目;其次为广东和内蒙古,分别有11个项目。本月共有1个项目完成注册登记,为并网光热发电项目。





截止2025年9月末,全国温室气体自愿减排交易市场共有11个项目完成减排量登记,12个项目完成减排量公示(减排量未登记),其中:

● 已完成减排量登记项目:包括2个并网光热发电项目、9个并网海上风力发电项目,登记减排量合计1270.7728万吨;

● 已完成减排量公示项目(减排量未登记):包括4个并网光热发电项目、8个并网海上风力发电项目,申请登记的减排量合计为969.2674万吨。

3.2 CCER交易进展

根据全国温室气体自愿减排交易系统的信息,CCER交易从2025年3月7日以来,截止2025年9月末,CCER成交量281.1747万吨,成交额2.4297亿元,成交均价86.41元/吨。其中,2025年9月,CCER成交量48.0988万吨,成交额3829.4229万元,成交均价79.62元/吨。



受全国碳市场配额结转政策影响,全国碳市场配额价格逐步走低,全国碳市场8月最后一个交易日综合收盘价为57.97元/吨,CCER交易价格与配额价格呈现倒挂现象。因此,目前市场CCER交易多用于实现自身减排目标,或用于未来储备。

参考文献

[1]曹文洪,张晓明,张永娥,等.水土保持碳汇内涵与测算方法[J].中国水土保持科学, 2024(001):022.

赵腾飞,刘庆,陈英杰,等. 可再生能源发电制绿氢的发展趋势及前景展望[J]. 太阳能学报,2025,46(4):39-48. DOI:10.19912/j.0254-0096.tynxb.2023-2073.

注:

[1]资料来源:关于公开征求《温室气体自愿减排项目方法学 规模化猪场粪污沼气回收利用工程(征求意见稿)》等3项方法学意见的函,生态环境部 [EB/OL],2025/09/30[2025/10/14],https://www.mee.gov.cn/xxgk2018/xxgk/xxgk06/202509/t20250930_1128844.html

[2]资料来源:关于公开征求《温室气体自愿减排项目方法学 既有公共建筑围护结构与供暖通风空调系统能效提升(征求意见稿)》等6项方法学意见的函,生态环境部 [EB/OL],2025/09/30[2025/10/14],https://www.mee.gov.cn/xxgk2018/xxgk/xxgk06/202510/t20251013_1129388.html

[3]资料来源:中国水利报:水土保持如何“碳”寻未来,福建省水利厅 [EB/OL],2025/03/10[2025/10/14],https://slt.fujian.gov.cn/wzsy/mtjj/202503/t20250311_6777805.htm

[4]资料来源:《中国蓝碳蓝皮书2025》在青岛发布,科学网 [EB/OL],2025/09/19[2025/10/14],https://rmtzx.sciencenet.cn/mixmedia/a/202509/19/WS68cd4fa8e4b0cb2d1eedd62f.html