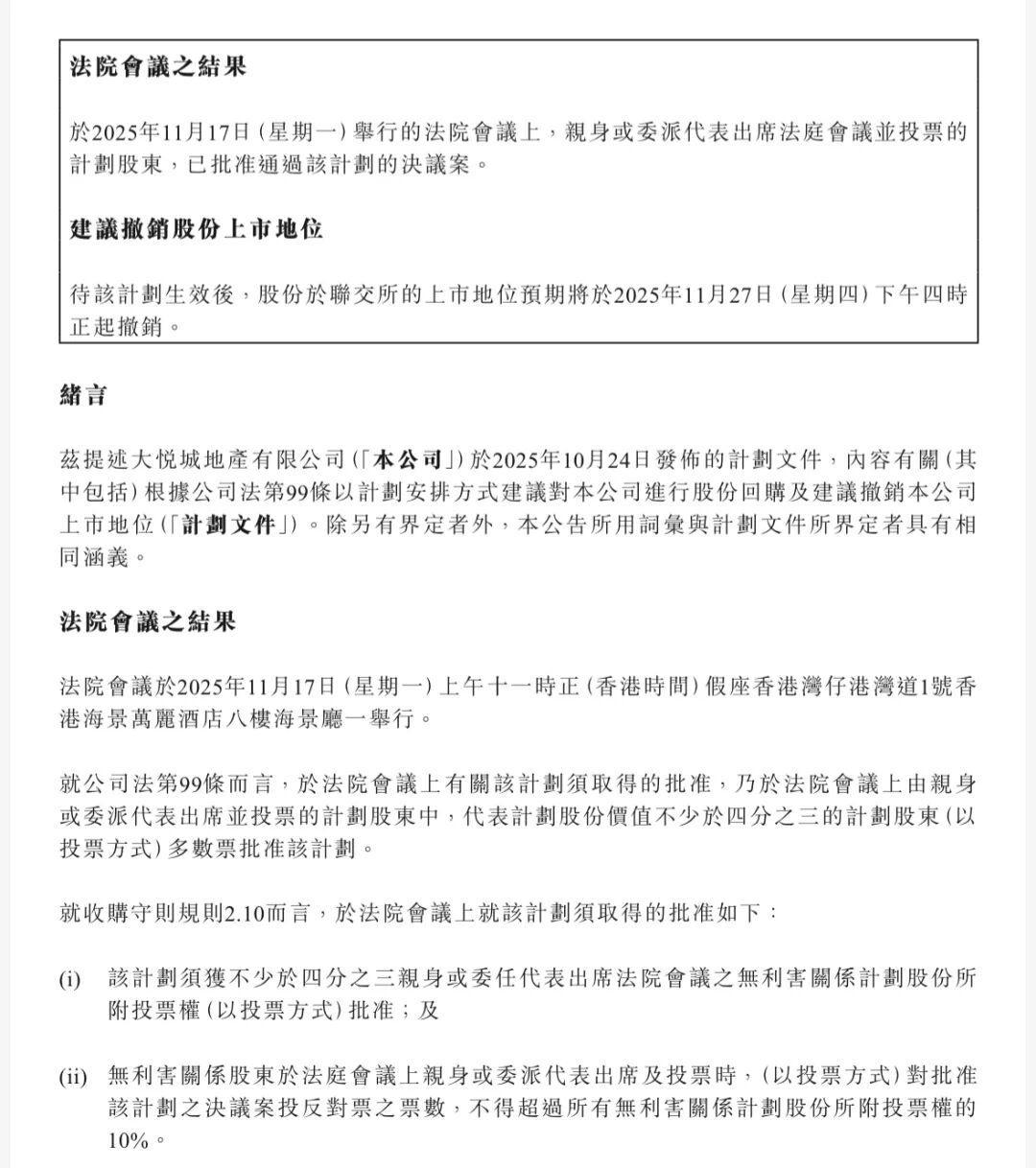
又一央企开发商启动退市程序!大悦城地产私有化方案获股东大会通过,港股上市地位即将撤销
11月17日盘后,大悦城地产(00207.HK)发布公告称,公司私有化退市议案已获股东大会批准,正式进入港股退市倒计时。此次退市涉及约47.29亿股股份,预计支付现金总额最高达29.32亿港元,标志着这家央企背景的商业地产运营商将彻底告别公开资本市场。

回溯至今年7月末,大悦城地产首次披露私有化计划,拟以每股0.62港元的注销价向部分股东回购股份。根据方案,控股股东中粮集团旗下公司持有的股份不在回购范围内,交易完成后,大悦城控股(000031.SZ)及得茂将分别持有公司96.13%及3.87%的股权。公司表示,资金将通过内部资源及贷款融资等方式筹措。
此次退市需履行多项程序,包括向香港联交所提交撤销上市地位申请。若顺利完成,大悦城地产将成为继多家房企后,又一家主动退出港股市场的央企开发商。
公告明确指出,现行A+H股架构导致公司治理复杂化,决策效率受制于上市规则约束。私有化后,业务策略、重大投资及资本运作将无需再遵循公开市场监管要求,仅需股东大会及董事会批准,可显著缩短决策周期并降低合规成本。
另一关键因素是融资功能失效。过去五年间,大悦城地产股价长期低于每股资产净值,流动性持续低迷。数据显示,截至最后交易日,公司股份过去一年平均每日成交量仅占已发行股份总数的0.080%,占公众持股量的0.24%,融资能力严重受限。

作为中国领先的商业地产运营商,大悦城地产主要业务涵盖综合体开发、商业运营、物业租赁及酒店管理。2024年上半年财报显示,公司实现营收81.24亿元,同比下降5.8%;归母净利润1.05亿元,同比下滑26.6%。其中,物业开发业务收入54.81亿元,同比下降8.3%;投资物业租金收入20.38亿元,同比下降2.5%。
现金流方面,截至6月末,经营活动现金流净额为8.44亿元,同比减少53%;期末现金及现金等价物167.78亿元,较上年同期下降15.24%。有息负债总额420亿元,同比下降4.9%,其中固定利率借贷占比31%。
尽管启动退市程序,大悦城地产仍在寻求外部融资支持。今年10月,公司宣布与金融机构签署1.5亿美元(或等值港元)定期贷款协议,初始期限12个月,可延长至36个月。值得注意的是,该协议设定了最大股东私有化前后持股比例的严格条件,若触发违约条款,贷款人可取消全部或部分授信额度。
市场分析认为,此次私有化退市是大悦城地产优化资本结构、聚焦核心业务的重要战略举措。随着港股地产板块估值持续低迷,未来或有更多房企跟进类似操作。